【大白话讲考情】西北农林科技大学2026年MBA非全日制

复试面试真题已放在文末
复试面试真题已放在文末
【西北农林科技大学MBA项目简介】
【大白话讲考情】西北农林科技大学MBA非全日制
客观分析一波,西北农林科技大学MBA非全日制复试整体淘汰率仅2%(极低),复试时间预计在 2026 年 3 月 24 日-4 月 15 日,查分后到复试时间相对充裕,但仍建议提前准备,避免临时抱佛脚。整体上复试以笔试+面试为主,面试形式为个面,需重点掌握个面技巧和各板块核心考点。
复习建议:一定要把真题作为复习的重点,我把真题及涵盖西北农林科技大学MBA复试英语口语、政治、专业课、综合面试的所有资料都放在文末了,大家下载后认真背诵,集中精力背诵10天左右可全面掌握!!复习时要抓重点、攻高频考点,避免盲目复习,文末真题务必熟练掌握,资料一定要认真背诵,结合学校复试低淘汰率的特点,只要充分准备,上岸概率极高!!!
2026查分/复试时间/复试形式预测
西北农林科技大学MBA复试拟录取整体情况/淘汰率评估
复试各个分数段拟录取情况分析
西北农林科技大学MBA复试内容分析/成绩计算/资审材料
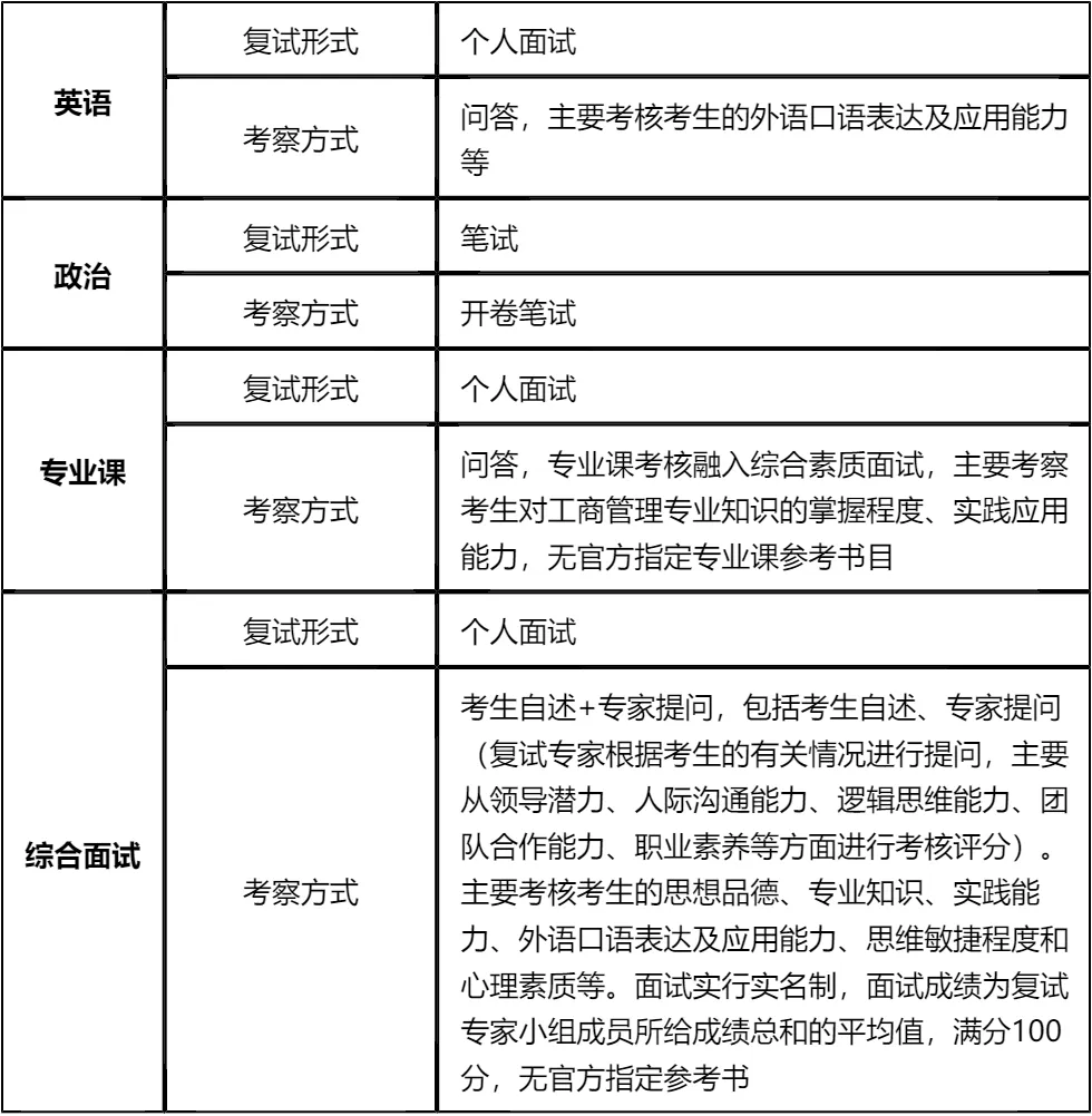
一、 整体复试情况概览
二、 各个学科的复试考察细节
三、 复试资格审查需要准备的材料
四、 同等学力加试科目
复试面试真题分享
一、 英语口语问答
- 1. Mind telling us a bit about yourself?
- 2. How will the MBA degree help your future career?
- 3. Can you describe a challenging project you led?
- 4. What’s the most important decision you’ve made in your career?
- 5. How do you balance work and study during the MBA?
- 6. What do you expect to learn from the MBA curriculum?
- 7. How do you handle feedback from your superiors?
二、 政治理论问答
- 1. 新时代社会主要矛盾是什么?
- 2. 共同富裕的重要意义是什么?
- 3. 新发展格局的核心是什么?
- 4. 乡村振兴战略的总要求是什么?
- 5. 社会主义核心价值观是什么?
- 6. 如何理解“绿水青山就是金山银山”?
- 7. 什么是总体国家安全观?
三、 专业知识问答
- 1. 什么是SWOT分析?举个实际例子说明下
- 2. 波特五力模型里,五种竞争力量具体是哪些
- 3. 马斯洛需求层次理论,具体内容有哪些
- 4. 企业战略的三个层次,简单阐述下
- 5. 什么是核心竞争力?企业怎么构建自己的核心竞争力
- 6. 市场营销的4P理论,具体指什么
- 7. 股权结构和公司治理之间,有什么关联
四、 综合素质面试问答
- 1. 考MBA的核心原因是什么?
- 2. 和其他申请者比,你的核心优势是什么?
- 3. 未来3-5年职业有什么具体打算?
- 4. 你所在行业近年有什么变化?
- 5. 工作中遇过最棘手的事是什么?怎么解决的?
- 6. 和同事意见不合时怎么处理?
- 7. 考上MBA后怎么安排学习和工作时间?
接下来,你最想要2026西北农林科技大学MBA复试的完整资料来了(全科目,包含真题)!!!公众号后台回复“西北农林科技大学MBA复试” 即可获取西北农林科技大学MBA复试急救资料PDF汇总目录,考来考去就这些东西!
首先,西北农林科技大学非全MBA复试淘汰率仅2%,属于极低淘汰率院校,对一志愿考生非常友好,给考生提供了充足的上岸机会,但低淘汰率不代表可以放松准备,仍需认真对待每一个复试环节。
其次,复试形式包含笔试和面试,政治为开卷笔试,需提前梳理核心考点和答题思路,提高答题效率;英语、专业课、综合面试均为个人问答形式,需重点打磨自我介绍,夯实工商管理专业基础,梳理职业经历和行业认知,展现自身综合素质和发展潜力。
最后,复试准备时间相对充裕,资料准备需提前规划,确保资格审查材料齐全规范,真题背诵是核心复习手段,吃透文末真题和相关资料,结合自身情况针对性准备,复试通关概率极高。祝各位考生顺利上岸!

© 温馨提示:本文由作者海豚MBA张老师创作,未经著作权人允许禁止转载。
