【大白话讲考情】2026年西北大学非全日制MBA

复试面试真题已放在文末
复试面试真题已放在文末
【西北大学MBA项目简介】
【大白话讲考情】西北大学非全日制MBA
客观分析一波,西北大学非全日制MBA复试整体淘汰率9%(较低),复试时间预计在2026年3月28日-3月30日,查分后准备时间相对充裕,但复试包含政治基础和管理知识笔试、专业面试、英语面试多个环节,且政治为闭卷考试,需要系统备考。整体上复试以笔试+面试为主,专业面试考察管理素养和实践应用能力,需提前积累相关案例和知识。
复习建议:一定要把真题作为复习的重点,同时结合指定参考书系统梳理知识点。我把真题及涵盖西北大学MBA复试英语口语、政治、专业综合面试的所有资料都放在文末了,大家下载后认真背诵和练习,合理规划时间即可全面掌握!复试考察内容全面但难度适中,重点在于对基础知识点的理解和灵活运用,文末的真题和资料务必重点研读,只要认真准备,上岸概率很高!!!
2026查分/复试时间/复试形式预测
西北大学MBA复试拟录取整体情况/淘汰率评估
复试各个分数段拟录取情况分析
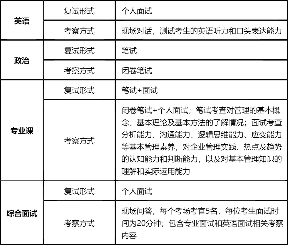
西北大学MBA复试内容分析/成绩计算/资审材料
一、 整体复试情况概览
二、 各个学科的复试考察细节
三、 复试资格审查需要准备的材料
四、 同等学力加试科目
复试面试真题分享
一、 英语口语问答
- 1. What’s your greatest weakness? How do you overcome it?
- 2. How will the MBA degree help your future career?
- 3. Can you describe a challenging project you led?
- 4. What motivates you to pursue an MBA at this stage?
- 5. How do you balance work and study during the MBA?
- 6. What do you think is the key to successful teamwork?
- 7. How do you keep updated with the latest business trends?
二、 政治理论问答
- 1. 新时代社会主要矛盾是什么?
- 2. 中国式现代化的基本特征有哪些?
- 3. 共同富裕的重要意义是什么?
- 4. 新发展格局的核心是什么?
- 5. 乡村振兴战略的总要求是什么?
- 6. 社会主义核心价值观是什么?
- 7. 生态文明建设的重要性?
三、 专业知识问答
- 1. 什么是SWOT分析?举个实际例子说明下
- 2. 波特五力模型里,五种竞争力量具体是哪些
- 3. 平衡计分卡(BSC)怎么理解?它包含哪四个维度
- 4. 双因素理论里的保健因素和激励因素,分别指什么
- 5. 企业战略的三个层次,简单阐述下
- 6. 市场营销的4P理论,具体指什么
- 7. 什么是产品生命周期?不同阶段该用什么营销策略
四、 综合素质面试问答
- 1. 考MBA的核心原因是什么?
- 2. 读MBA能帮你解决哪些职业困惑?
- 3. 和其他申请者比,你的核心优势是什么?
- 4. 你所在行业近年有什么变化?
- 5. 工作中遇过最棘手的事是什么?怎么解决的?
- 6. 和同事意见不合时怎么处理?
- 7. 如何调动团队积极性?
接下来,你最想要2026西北大学MBA复试的完整资料来了(全科目,包含真题)!!!公众号后台回复“西北大学MBA复试” 即可获取西北大学MBA复试急救资料PDF汇总目录,考来考去就这些东西!
首先,西北大学非全日制MBA复试淘汰率仅9%,录取难度适中,且保护一志愿考生。复试包含闭卷笔试和多环节面试,政治和管理知识笔试是基础,需结合指定参考资料提前系统复习,避免临时抱佛脚。
其次,面试环节注重综合管理素养和实践能力考察,建议提前梳理自身工作经历、职业规划,结合行业热点和管理案例进行准备,英语面试需加强日常口语练习,确保沟通流畅自然。
最后,资格审查材料需提前准备齐全,同等学力考生需额外关注加试科目备考。复试准备时间相对充裕,只要合理规划时间,重点攻克真题和核心知识点,同时注重面试技巧的提升,就能顺利上岸。祝各位考生金榜题名!

© 温馨提示:本文由作者海豚MBA张老师创作,未经著作权人允许禁止转载。
