【大白话讲考情】2026年西安工程大学MBA非全日制

复试面试真题已放在文末
复试面试真题已放在文末
【西安工程大学MBA项目简介】
【大白话讲考情】西安工程大学MBA非全日制
客观分析一波,西安工程大学MBA非全日制复试整体淘汰率0%(极低),复试时间预计在 2026 年 3 月 29 日,查分时间(2026年2月24日)和复试时间间隔约33天,虽然淘汰率为0%,但仍需要认真准备复试,避免出现意外情况。整体上复试以笔试+面试为主,其中面试包含多个版块,需全面备考。
复习建议:一定要把真题作为复习的重点,我把真题及其他涵盖西安工程大学MBA复试英语口语,政治,专业综合面试的所有资料都放在文末了,大家下载后一定认真背诵,认真背10天左右就能熟练掌握!!专业课有明确参考书目,要提前梳理知识点,政治和英语也不能放松,文末的真题一定要看,资料一定要下载背诵,结合参考书目系统复习,上岸难度不大!!!
2026查分/复试时间/复试形式预测
西安工程大学MBA复试拟录取整体情况/淘汰率评估
复试各个分数段拟录取情况分析
西安工程大学MBA复试内容分析/成绩计算/资审材料
一、 整体复试情况概览
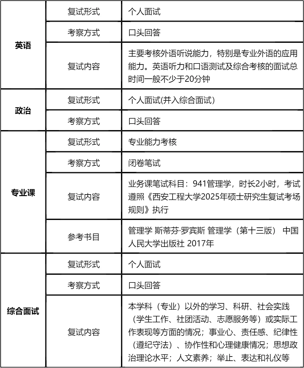
二、 各个学科的复试考察细节
三、 复试资格审查需要准备的材料
四、 同等学力加试科目
复试面试真题分享
一、 英语口语问答
- 1. Mind telling us a bit about yourself?
- 2. How will the MBA degree help your future career?
- 3. Can you describe a challenging project you led?
- 4. What motivates you to pursue an MBA at this stage?
- 5. How do you balance work and study during the MBA?
- 6. Can you talk about a failure you experienced and what you learned?
- 7. What do you think is the key to successful teamwork?
二、 政治理论问答
- 1. 如何理解高质量发展内涵?
- 2. 中国式现代化的基本特征有哪些?
- 3. 共同富裕的重要意义是什么?
- 4. 新发展格局的核心是什么?
- 5. 乡村振兴战略的总要求是什么?
- 6. 社会主义核心价值观是什么?
- 7. 什么是全过程人民民主?
三、 专业知识问答
- 1. 管理的四大职能,简单说说
- 2. 什么是SWOT分析?举个实际例子说明下
- 3. 目标管理(MBO)的核心思路是什么?
- 4. 双因素理论里的保健因素和激励因素,分别指什么?
- 5. 波士顿矩阵(BCG矩阵)的四个象限,分别叫什么?
- 6. 企业战略的三个层次,简单阐述下
- 7. 差异化战略有什么优势?可能面临哪些风险?
四、 综合素质面试问答
- 1. 考MBA的核心原因是什么?
- 2. 我们学校MBA最吸引你的点是什么?
- 3. 和其他申请者比,你的核心优势是什么?
- 4. 未来3-5年职业有什么具体打算?
- 5. 你所在行业近年有什么变化?
- 6. 工作中遇过最棘手的事是什么?怎么解决的?
- 7. 和同事意见不合时怎么处理?
接下来,你最想要2026西安工程大学MBA复试的完整资料来了(全科目,包含真题)!!!公众号后台回复“西安工程大学MBA复试” 即可获取西安工程大学MBA复试急救资料PDF汇总目录,考来考去就这些东西!
首先,西安工程大学非全MBA复试淘汰率为0%,一志愿保护政策极佳,只要进入复试并正常参与,录取概率极高。但复试包含专业课闭卷笔试,且有明确参考书目,不能因淘汰率低而忽视复习,需提前梳理《管理学(第十三版)》的核心知识点。
其次,面试环节包含英语、政治和综合面试,英语面试时间不少于20分钟,需重点准备自我介绍、专业相关英语表达及常见问题应答;综合面试涵盖学习、工作、素养等多方面,要提前整理自身经历,展现个人优势和潜力。
最后,复试准备时间约33天,资料准备相对简单,重点放在专业课复习和面试应答准备上,结合文末真题和资料系统备考,同时按要求准备资格审查材料,避免遗漏。祝各位考生顺利上岸西安工程大学MBA!

© 温馨提示:本文由作者海豚MBA张老师创作,未经著作权人允许禁止转载。
