【大白话讲考情】西安财经大学2026年MBA非全日制

复试面试真题已放在文末
复试面试真题已放在文末
【西安财经大学MBA项目简介】
【大白话讲考情】西安财经大学MBA非全日制
客观分析一波,西安财经大学MBA非全日制复试整体淘汰率25%(中等水平),复试时间预计在 2026 年 3 月 29 日左右,查分后准备时间有限,建议大家提前启动复试备考。整体复试以笔试+面试为主,面试形式为个面,涵盖英语、政治、专业课和综合能力多个维度,需要全面准备。
复习建议:真题是复习核心,我把涵盖西安财经大学MBA复试英语口语、政治、专业综合面试的所有资料都放在文末了,大家下载后重点背诵。专业课有指定参考书《管理学》(高等教育出版社2019版),需结合教材和真题系统复习,集中精力冲刺1-2个月即可完成有效备考!关键是抓住重点,避免盲目复习,文末真题和资料务必认真研读背诵,只要准备充分,上岸概率很大!!!
2026查分/复试时间/复试形式预测
西安财经大学MBA复试拟录取整体情况/淘汰率评估
复试各个分数段拟录取情况分析
西安财经大学MBA复试内容分析/成绩计算/资审材料
一、 整体复试情况概览
二、 各个学科的复试考察细节
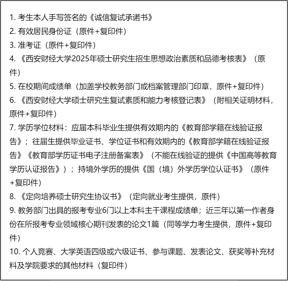
三、 复试资格审查需要准备的材料
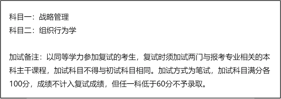
四、 同等学力加试科目
复试面试真题分享
一、 英语口语问答
- 1. What’s your greatest weakness? How do you overcome it?
- 2. How will the MBA degree help your future career?
- 3. Can you describe a challenging project you led?
- 4. What are your long-term career aspirations?
- 5. How do you balance work and study during the MBA?
- 6. What’s the most important decision you’ve made in your career?
- 7. How do you define leadership?
二、 政治理论问答
- 1. 中国式现代化的基本特征有哪些?
- 2. 先富带后富与共同富裕的关系?
- 3. 如何理解“双循环”新发展格局?
- 4. 乡村振兴的重要意义?
- 5. 社会主义核心价值观的作用?
- 6. 如何理解“绿水青山就是金山银山”?
- 7. 我国经济发展的韧性体现在哪里?
三、 专业知识问答
- 1. 什么是SWOT分析?举个实际例子说明下
- 2. 平衡计分卡(BSC)怎么理解?它包含哪四个维度
- 3. 双因素理论里的保健因素和激励因素,分别指什么
- 4. 企业战略的三个层次,简单阐述下
- 5. 价值链分析是什么?它能起到什么作用
- 6. 市场营销的4P理论,具体指什么
- 7. 什么是核心竞争力?企业怎么构建自己的核心竞争力
四、 综合素质面试问答
- 1. 读MBA能帮你解决哪些职业困惑?
- 2. 和其他申请者比,你的核心优势是什么?
- 3. 你所在行业近年有什么变化?
- 4. 工作中遇过最棘手的事是什么?怎么解决的?
- 5. 和同事意见不合时怎么处理?
- 6. 如何调动团队积极性?
- 7. 最近关注什么商业新闻?说说看法。
接下来,你最想要2026西安财经大学MBA复试的完整资料来了(全科目,包含真题)!!!公众号后台回复“西安财经大学MBA复试” 即可获取西安财经大学MBA复试急救资料PDF汇总目录,考来考去就这些东西!
首先,西安财经大学MBA复试淘汰率25%,存在一定竞争,176分是稳录建议分数,低于该分数的考生需重点提升复试表现,尤其是专业课笔试和综合面试环节。政治虽不展示官方内容,但需扎实掌握核心考点,应对现场面试考察。
其次,复试形式包含笔试和面试,专业课有明确参考书,需提前系统复习教材知识点,结合真题强化训练;英语注重口头交际能力,需多练习对话和专业外语表达;综合面试考察维度全面,需提前梳理个人经历、职业规划,展现综合素质。
最后,资格审查材料需提前准备齐全,同等学力考生需额外准备加试科目相关资料。复试准备时间有限,建议聚焦重点,以指定教材和文末真题为核心进行备考,只要全面准备、针对性提升,就能顺利上岸!祝各位考生金榜题名!

© 温馨提示:本文由作者海豚MBA张老师创作,未经著作权人允许禁止转载。
