【大白话讲考情】山西大学2026年非全日制MBA

复试面试真题已放在文末
复试面试真题已放在文末
【山西大学MBA项目简介】
【大白话讲考情】山西大学非全日制MBA
客观分析一波,山西大学非全日制MBA复试整体淘汰率17%(中等水平),复试时间预计在 2026 年 3 月 29 日-3 月 30 日,查分后准备时间相对充裕,但复试形式包含笔试+面试+无领导小组,考察维度全面,需要系统性准备。其中195分以上为稳录取分数段,160-180分段录取率仅68%,竞争相对激烈。
复习建议:一定要把真题作为复习的重点,我把真题及其他涵盖山西大学MBA复试英语口语,政治,专业综合面试的所有资料都放在文末了,大家下载后一定认真背诵。专业课无官方指定参考书,需重点掌握管理学核心知识点;无领导小组讨论需要提前练习团队协作和案例分析能力,认真准备15-20天可全面覆盖核心考点!总之,不同分数段录取率差异较大,中等分数段考生需重点突破薄弱环节,文末的真题一定要看,资料一定要下载背诵,才能稳稳上岸!!!
2026查分/复试时间/复试形式预测
山西大学MBA复试拟录取整体情况/淘汰率评估
复试各个分数段拟录取情况分析
山西大学MBA复试内容分析/成绩计算/资审材料
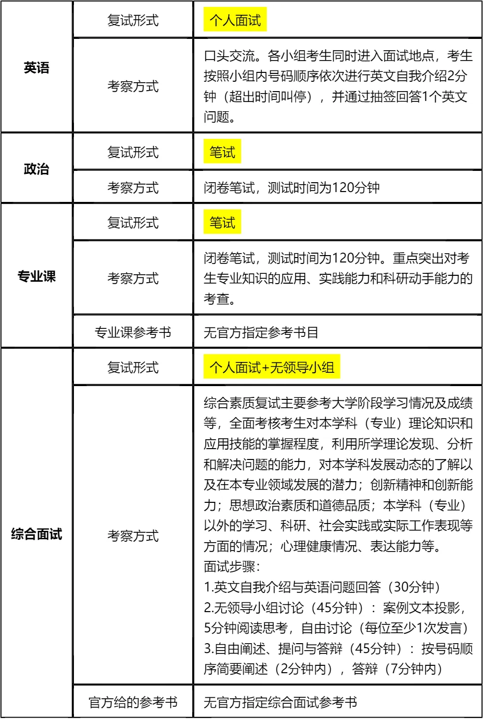
一、 整体复试情况概览
二、 各个学科的复试考察细节
三、 复试资格审查需要准备的材料
四、 同等学力加试科目
复试面试真题分享
一、 英语口语问答
- 1. Mind telling us a bit about yourself?
- 2. How will the MBA degree help your future career?
- 3. Can you describe a challenging project you led?
- 4. What motivates you to pursue an MBA at this stage?
- 5. How do you balance work and study during the MBA?
- 6. Can you talk about a failure you experienced and what you learned?
- 7. What do you expect to learn from the MBA curriculum?
二、 政治理论问答
- 1. 新时代社会主要矛盾是什么?
- 2. 共同富裕的重要意义是什么?
- 3. 新发展格局的核心是什么?
- 4. 乡村振兴战略的总要求是什么?
- 5. 社会主义核心价值观是什么?
- 6. 如何理解“绿水青山就是金山银山”?
- 7. 什么是供给侧结构性改革?
三、 专业知识问答
- 1. 什么是SWOT分析?举个实际例子说明下
- 2. 波特五力模型里,五种竞争力量具体是哪些
- 3. 马斯洛需求层次理论,具体内容有哪些
- 4. 波士顿矩阵(BCG矩阵)的四个象限,分别叫什么
- 5. 企业战略的三个层次,简单阐述下
- 6. 市场营销的4P理论,具体指什么
- 7. 什么是核心竞争力?企业怎么构建自己的核心竞争力
四、 综合素质面试问答
- 1. 考MBA的核心原因是什么?
- 2. 和其他申请者比,你的核心优势是什么?
- 3. 未来3-5年职业有什么具体打算?
- 4. 你所在行业近年有什么变化?
- 5. 工作中遇过最棘手的事是什么?怎么解决的?
- 6. 和同事意见不合时怎么处理?
- 7. 数字化转型对你行业影响大吗?
接下来,你最想要2026山西大学MBA复试的完整资料来了(全科目,包含真题)!!!公众号后台回复“山西大学MBA复试” 即可获取山西大学MBA复试急救资料PDF汇总目录,考来考去就这些东西!
首先,山西大学非全日制MBA复试淘汰率17%,中等分数段(160-180分)录取率较低,考生需根据自身分数制定针对性复习计划。195分以上考生录取概率高,但仍需认真准备复试各环节,避免大意失荆州。
其次,复试考察形式多样,包含四门笔试+面试+无领导小组讨论,专业课无指定参考书,需重点掌握管理学核心理论和实务应用;政治闭卷笔试需提前背诵核心考点;无领导小组讨论需注重团队协作和案例分析逻辑,英文自我介绍需严格控制在2分钟内。
最后,复试准备时间相对充裕,但材料准备涉及多项签字盖章文件,需提前规划办理。真题是核心复习资料,吃透文末真题并结合复试各环节特点针对性练习,可显著提升复试通过率。祝各位考生顺利上岸!

© 温馨提示:本文由作者海豚MBA张老师创作,未经著作权人允许禁止转载。
