【大白话讲考情】2026年山西财经大学MBA非全日制

复试面试真题已放在文末
复试面试真题已放在文末
【山西财经大学MBA项目简介】
【大白话讲考情】山西财经大学MBA非全日制
客观分析一波,山西财经大学MBA非全日制复试整体淘汰率20%(中等水平),复试时间预计在 2026 年 3 月 16 日-3 月 17 日,查分后到复试时间间隔较短,需要提前系统性准备。复试形式包含笔试+面试,笔试涉及政治理论和管理学原理,面试包含专业面试、英语口试和综合面试,考察维度全面,不能偏科。
复习建议:笔试部分要重点研读指定参考书目,尤其是《管理学》(第5版)焦叔斌、杨文士著,政治需关注新时代中国特色社会主义思想和时事政治;面试部分要结合真题针对性准备,我把涵盖英语口语、政治、专业知识、综合面试的核心真题都放在文末了,大家下载后要结合自身经历打磨回答,重点背诵高频考点和答题框架!整体备考需兼顾笔试和面试,合理分配时间,避免顾此失彼,文末真题和资料一定要认真对待,只要全面准备,录取概率很大!!!
2026查分/复试时间/复试形式预测
山西财经大学MBA复试拟录取整体情况/淘汰率评估
复试各个分数段拟录取情况分析
山西财经大学MBA复试内容分析/成绩计算/资审材料
一、 整体复试情况概览
二、 各个学科的复试考察细节
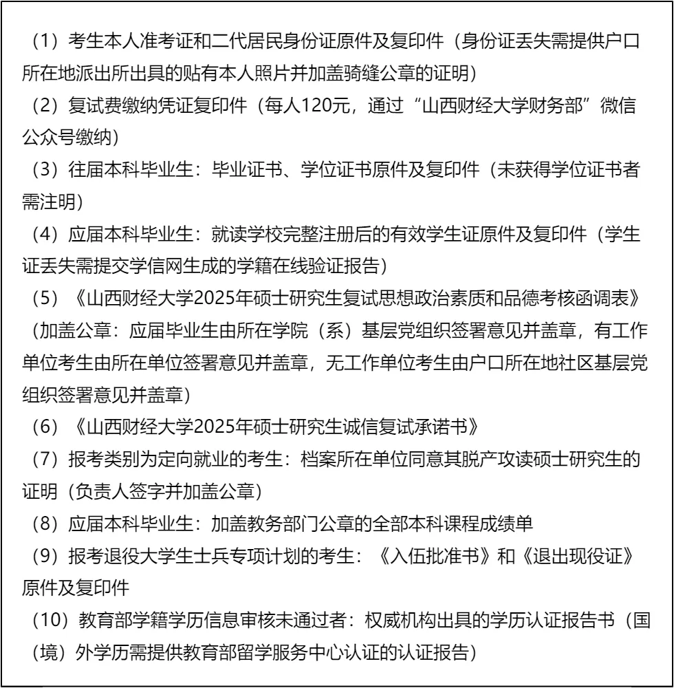
三、 复试资格审查需要准备的材料
四、 同等学力加试科目
复试面试真题分享
一、 英语口语问答
- 1. Mind telling us a bit about yourself?
- 2. What’s your greatest weakness? How do you overcome it?
- 3. How will the MBA degree help your future career?
- 4. Can you describe a challenging project you led?
- 5. What motivates you to pursue an MBA at this stage?
- 6. How do you keep updated with the latest business trends?
- 7. Can you introduce your current job responsibilities briefly?
二、 政治理论问答
- 1. 如何理解高质量发展内涵?
- 2. 中国式现代化的基本特征有哪些?
- 3. 新发展格局的核心是什么?
- 4. 乡村振兴战略的总要求是什么?
- 5. 社会主义核心价值观是什么?
- 6. 如何理解“绿水青山就是金山银山”?
- 7. 供给侧结构性改革的重点?
三、 专业知识问答
- 1. 什么是SWOT分析?举个实际例子说明下
- 2. 平衡计分卡(BSC)怎么理解?它包含哪四个维度
- 3. 企业战略的三个层次,简单阐述下
- 4. 市场营销的4P理论,具体指什么
- 5. 公司治理的核心要点是什么
- 6. 财务杠杆有什么作用?存在哪些风险
- 7. 人力资本怎么理解
四、 综合素质面试问答
- 1. 读MBA能帮你解决哪些职业困惑?
- 2. 和其他申请者比,你的核心优势是什么?
- 3. 你所在行业近年有什么变化?
- 4. 工作中遇过最棘手的事是什么?怎么解决的?
- 5. 和同事意见不合时怎么处理?
- 6. 如何调动团队积极性?
- 7. 数字化转型对你行业影响大吗?
接下来,你最想要2026山西财经大学MBA复试的完整资料来了(全科目,包含真题)!!!公众号后台回复“山西财经大学MBA复试” 即可获取山西财经大学MBA复试急救资料PDF汇总目录,考来考去就这些东西!
首先,山西财经大学MBA非全日制复试淘汰率20%,属于中等竞争程度,193分以上稳录取概率较高,160-180分段考生需重点冲刺。复试包含笔试和面试,考察内容全面,政治和管理学原理笔试是基础,不能忽视,需严格按照参考书目系统复习。
其次,面试环节注重专业基础、实践能力和职业素养,英语口试考察听力和口语,建议提前准备自我介绍、职业规划等核心内容,多进行模拟问答。资格审查材料需提前准备,尤其是需要加盖公章的文件,避免临时准备出现纰漏。
最后,复试准备时间有限,需合理分配笔试和面试的复习时间,真题是重要的复习资料,结合文末提供的真题和资料针对性备考,同时注重答题逻辑和表达能力的训练,全面提升复试表现,祝各位考生顺利上岸!

© 温馨提示:本文由作者海豚MBA张老师创作,未经著作权人允许禁止转载。
