【大白话讲考情】山东师范大学2026年MBA非全日制

复试面试真题已放在文末
复试面试真题已放在文末
【山东师范大学MBA项目简介】
【大白话讲考情】山东师范大学MBA非全日制
客观分析一波,山东师范大学MBA非全日制复试整体淘汰率0%(极低),复试时间预计在 2026 年 3 月 29 日左右,查分时间(2026年2月24日)和复试时间间隔约34天,虽然时间比部分院校充裕,但仍需要提前准备复试,避免出分后手忙脚乱。整体上复试以笔试+面试为主,面试形式包含多个版块,需全面备考。
复习建议:一定要把真题作为复习的重点,我把真题及其他涵盖山东师范大学MBA复试英语口语,政治,专业综合面试的所有资料都放在文末了,大家下载后一定认真背诵,认真背10天就能全部背完!!总之,复习要兼顾笔试和面试多个科目,一定要挑重点高频核心内容,提高备考效率,文末的真题一定要看,资料一定要下载背诵,结合学校0%的淘汰率,只要认真准备就能顺利上岸!!!
2026查分/复试时间/复试形式预测
山东师范大学MBA复试拟录取整体情况/淘汰率评估
复试各个分数段拟录取情况分析
山东师范大学MBA复试内容分析/成绩计算/资审材料
一、 整体复试情况概览
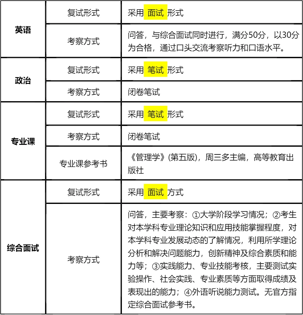
二、 各个学科的复试考察细节
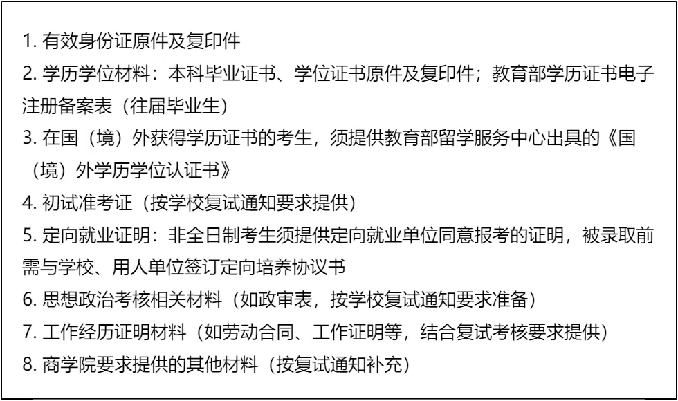
三、 复试资格审查需要准备的材料
四、 同等学力加试科目
复试面试真题分享
一、 英语口语问答
- 1. Mind telling us a bit about yourself?
- 2. How will the MBA degree help your future career?
- 3. Can you describe a challenging project you led?
- 4. What motivates you to pursue an MBA at this stage?
- 5. How do you balance work and study during the MBA?
- 6. What’s the most important decision you’ve made in your career?
- 7. How do you define leadership?
二、 政治理论问答
- 1. 新时代社会主要矛盾是什么?
- 2. 中国式现代化的基本特征有哪些?
- 3. 新发展理念的内涵是什么?
- 4. 如何理解“双循环”新发展格局?
- 5. 乡村振兴战略的总要求是什么?
- 6. 社会主义核心价值观的作用?
- 7. 如何理解“绿水青山就是金山银山”?
三、 专业知识问答
- 1. 管理的四大职能,简单说说
- 2. 什么是SWOT分析?举个实际例子说明下
- 3. 双因素理论里的保健因素和激励因素,分别指什么
- 4. 企业战略的三个层次,简单阐述下
- 5. 什么是核心竞争力?企业怎么构建自己的核心竞争力
- 6. 市场营销的4P理论,具体指什么
- 7. 波士顿矩阵(BCG矩阵)的四个象限,分别叫什么
四、 综合素质面试问答
- 1. 考MBA的核心原因是什么?
- 2. 我们学校MBA最吸引你的点是什么?
- 3. 和其他申请者比,你的核心优势是什么?
- 4. 未来3-5年职业有什么具体打算?
- 5. 你所在行业近年有什么变化?
- 6. 工作中遇过最棘手的事是什么?怎么解决的?
- 7. 和同事意见不合时怎么处理?
接下来,你最想要2026山东师范大学MBA复试的完整资料来了(全科目,包含真题)!!!公众号后台回复“山东师范大学MBA复试” 即可获取山东师范大学MBA复试急救资料PDF汇总目录,考来考去就这些东西!
首先,山东师范大学非全MBA复试淘汰率为0%,是极具性价比的院校选择,对一志愿考生非常友好。但复试涉及笔试和面试多个科目,且专业课和政治均为闭卷笔试,不能因淘汰率低而忽视备考,需扎实掌握相关知识。
其次,面试环节考察内容全面,包括专业知识、实践能力、综合素质和外语听说能力,考生需提前梳理个人学习和工作经历,结合管理类专业知识,准备针对性回答;同时要熟悉参考书目核心内容,关注时政热点,提升综合素养。
最后,复试准备时间约34天,需合理分配时间,兼顾笔试科目复习和面试练习,同时提前准备资格审查所需材料,避免遗漏。吃透文末真题和相关资料,保持良好心态,正常发挥即可顺利上岸。祝各位考生金榜题名!

© 温馨提示:本文由作者海豚MBA张老师创作,未经著作权人允许禁止转载。
