【大白话讲考情】山东理工大学2026年MBA非全日制

复试面试真题已放在文末
复试面试真题已放在文末
【山东理工大学MBA项目简介】
【大白话讲考情】山东理工大学MBA非全日制
客观分析一波,山东理工大学MBA非全日制复试整体淘汰率仅2%(极低),复试时间预计在 2026 年 3 月 27 日-3 月 28 日,查分后准备时间有限,所以大家需要提前筹备复试,避免临时抱佛脚。整体上复试以笔试+面试为主,涵盖英语、政治、专业课多个板块,且英语笔试有30分合格线要求,需重点关注。
复习建议:一定要把真题作为复习的核心,我把真题及涵盖山东理工大学MBA复试英语口语、政治、专业综合面试的全套资料都放在文末了,大家下载后认真背诵,集中精力背诵10天可全面掌握核心考点!!复习时间紧张,务必聚焦高频重点内容,避免盲目复习,文末真题和资料是关键,认真准备就能稳妥通过!!!
2026查分/复试时间/复试形式预测
山东理工大学MBA复试拟录取整体情况/淘汰率评估
复试各个分数段拟录取情况分析
山东理工大学MBA复试内容分析/成绩计算/资审材料
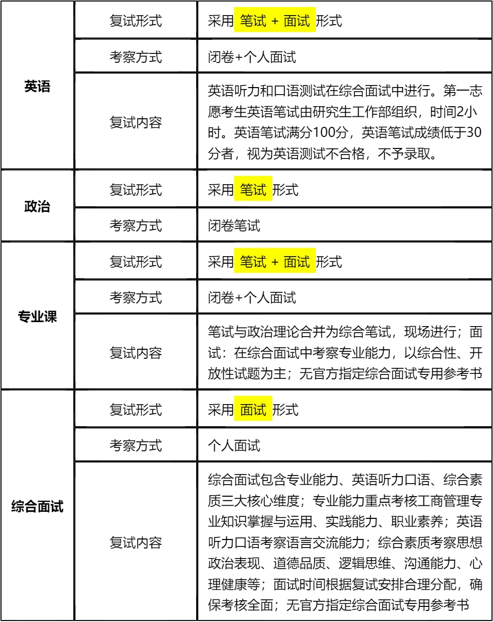
一、 整体复试情况概览
二、 各个学科的复试考察细节
三、 复试资格审查需要准备的材料
四、 同等学力加试科目
复试面试真题分享
一、 英语口语问答
- 1. Mind telling us a bit about yourself?
- 2. How will the MBA degree help your future career?
- 3. Can you describe a challenging project you led?
- 4. What’s your greatest weakness? How do you overcome it?
- 5. How do you balance work and study during the MBA?
- 6. What do you expect to learn from the MBA curriculum?
- 7. How will you contribute to our MBA class?
二、 政治理论问答
- 1. 如何理解高质量发展内涵?
- 2. 中国式现代化的基本特征有哪些?
- 3. 新发展格局的核心是什么?
- 4. 乡村振兴战略的总要求是什么?
- 5. 社会主义核心价值观是什么?
- 6. 如何理解“绿水青山就是金山银山”?
- 7. 全面深化改革的总目标?
三、 专业知识问答
- 1. 什么是SWOT分析?举个实际例子说明下
- 2. 波特五力模型里,五种竞争力量具体是哪些
- 3. 马斯洛需求层次理论,具体内容有哪些
- 4. 市场营销的4P理论,具体指什么
- 5. 核心竞争力是什么?企业怎么构建自己的核心竞争力
- 6. 差异化战略有什么优势?可能面临哪些风险
- 7. 什么是产品生命周期?不同阶段该用什么营销策略
四、 综合素质面试问答
- 1. 考MBA的核心原因是什么?
- 2. 和其他申请者比,你的核心优势是什么?
- 3. 未来3-5年职业有什么具体打算?
- 4. 工作中遇过最棘手的事是什么?怎么解决的?
- 5. 和同事意见不合时怎么处理?
- 6. 如何调动团队积极性?
- 7. 最近关注什么商业新闻?说说看法。
接下来,你最想要2026山东理工大学MBA复试的完整资料来了(全科目,包含真题)!!!公众号后台回复“山东理工大学MBA复试” 即可获取山东理工大学MBA复试急救资料PDF汇总目录,考来考去就这些东西!
首先,山东理工大学非全MBA复试淘汰率仅2%,一志愿保护力度大,录取门槛相对友好,但英语笔试有30分合格线要求,这是不可忽视的硬指标,需重点复习确保通过。
其次,复试形式包含笔试和面试,涉及英语、政治、专业课多个板块,且政治与专业课合并笔试,复习时需合理分配时间,兼顾理论记忆和实践应用能力的提升。综合面试维度全面,需提前梳理个人经历、专业知识和行业认知,展现自身综合素质。
最后,复试准备时间有限,材料准备需提前启动,避免遗漏重要文件。真题是复习核心,吃透文末真题和相关资料,聚焦高频考点,同时重视同等学力加试科目(如有),就能大幅提高录取概率。祝各位考生顺利上岸!

© 温馨提示:本文由作者海豚MBA张老师创作,未经著作权人允许禁止转载。
