【大白话讲考情】西安建筑科技大学2026年MBA非全日制

复试面试真题已放在文末
复试面试真题已放在文末
【西安建筑科技大学MBA项目简介】
【大白话讲考情】西安建筑科技大学MBA非全日制
客观分析一波,西安建筑科技大学MBA非全日制复试整体淘汰率0%(极低),复试时间预计在 2026 年 3 月 28 日-3 月 30 日,查分后到复试时间相对充裕,但仍建议提前准备复试,避免临时抱佛脚。整体上复试以个人面试为主,涵盖专业能力、思想政治理论、外语水平、综合素质多个维度,无官方指定参考书,需重点提升口头表达和知识灵活运用能力。
复习建议:一定要把真题作为复习的重点,我把真题及其他涵盖西安建筑科技大学MBA复试英语口语,政治,专业综合面试的所有资料都放在文末了,大家下载后一定认真背诵,认真背9天就能全部背完!!总之,虽然淘汰率低,但复试考察维度全面,一定要挑重点高频核心进行准备,文末的真题一定要看,资料一定要下载背诵,确保复试中展现良好状态!!!
2026查分/复试时间/复试形式预测
西安建筑科技大学MBA复试拟录取整体情况/淘汰率评估
复试各个分数段拟录取情况分析
西安建筑科技大学MBA复试内容分析/成绩计算/资审材料
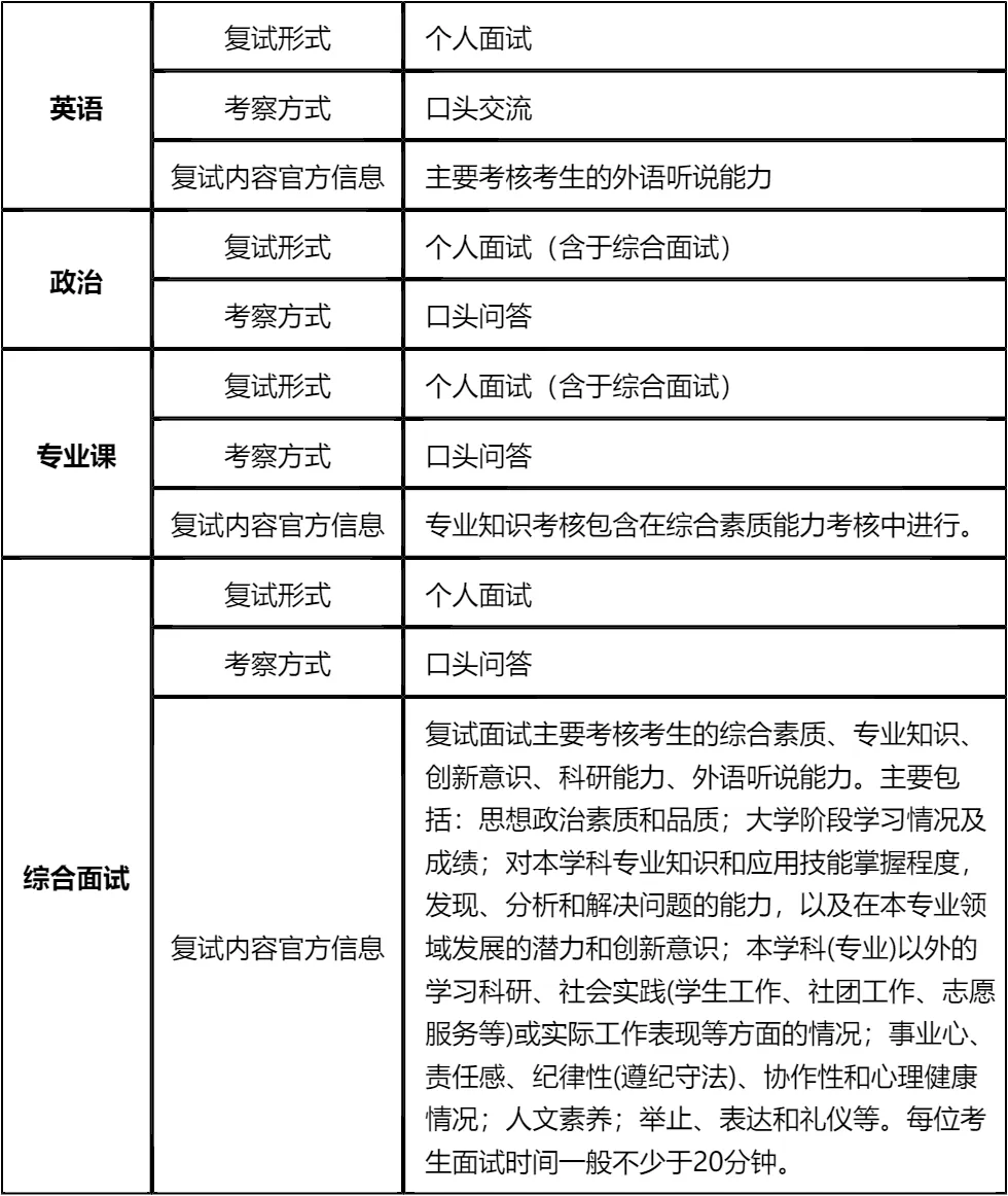
一、 整体复试情况概览
二、 各个学科的复试考察细节
三、 复试资格审查需要准备的材料
四、 同等学力加试科目
复试面试真题分享
一、 英语口语问答
- 1. Could you introduce yourself briefly for us?
- 2. How will the MBA degree help your future career?
- 3. Can you describe a challenging project you led?
- 4. How do you handle conflicts with your colleagues?
- 5. What are your long-term career aspirations?
- 6. Can you talk about a failure you experienced and what you learned?
- 7. How do you keep updated with the latest business trends?
二、 政治理论问答
- 1. 如何理解高质量发展内涵?
- 2. 中国式现代化的基本特征有哪些?
- 3. 共同富裕的重要意义是什么?
- 4. 新发展格局的核心是什么?
- 5. 乡村振兴战略的总要求是什么?
- 6. 社会主义核心价值观是什么?
- 7. 如何理解“绿水青山就是金山银山”?
三、 专业知识问答
- 1. 什么是SWOT分析?举个实际例子说明下
- 2. 波特五力模型里,五种竞争力量具体是哪些
- 3. 目标管理(MBO)的核心思路是什么
- 4. 双因素理论里的保健因素和激励因素,分别指什么
- 5. 什么是核心竞争力?企业怎么构建自己的核心竞争力
- 6. 市场营销的4P理论,具体指什么
- 7. 企业战略的三个层次,简单阐述下
四、 综合素质面试问答
- 1. 考MBA的核心原因是什么?
- 2. 我们学校MBA最吸引你的点是什么?
- 3. 和其他申请者比,你的核心优势是什么?
- 4. 未来3-5年职业有什么具体打算?
- 5. 你所在行业近年有什么变化?
- 6. 工作中遇过最棘手的事是什么?怎么解决的?
- 7. 和同事意见不合时怎么处理?
接下来,你最想要2026西安建筑科技大学MBA复试的完整资料来了(全科目,包含真题)!!!公众号后台回复“西安建筑科技大学MBA复试” 即可获取西安建筑科技大学MBA复试急救资料PDF汇总目录,考来考去就这些东西!
首先,西安建筑科技大学非全MBA复试淘汰率为0%,对一志愿考生极为友好,只要进入复试环节,认真准备就能大概率录取。复试形式为网络远程个人面试,无需准备笔试,重点聚焦面试环节的各个考察维度。
其次,复试成绩由专业能力考核和综合面试构成,综合面试涵盖思政、外语、综合素质多个方面,面试时间不少于20分钟,需全面准备个人经历、专业知识、时政热点、英语口语等内容,展现自身的综合素养和发展潜力。
最后,资格审查材料需按要求提前准备,同等学力考生需额外准备加试相关内容。复试真题是核心复习资料,吃透文末真题并灵活运用,结合自身情况梳理答题思路,就能在复试中取得理想成绩,祝各位考生顺利上岸!

© 温馨提示:本文由作者海豚MBA张老师创作,未经著作权人允许禁止转载。
