【大白话讲考情】2026年聊城大学MBA非全日制

复试面试真题已放在文末
复试面试真题已放在文末
【聊城大学MBA项目简介】
【大白话讲考情】聊城大学MBA非全日制
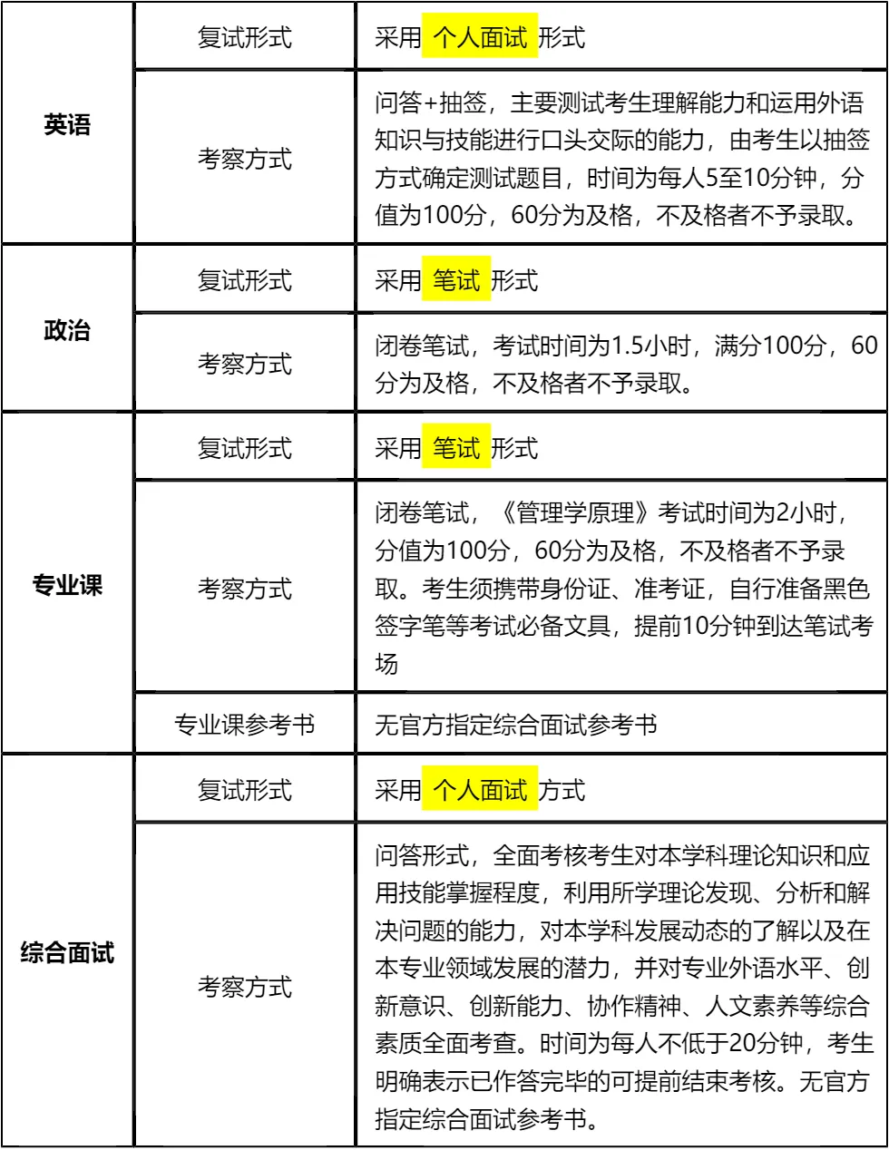
客观分析一波,聊城大学MBA非全日制复试整体淘汰率33%(中等偏高),复试时间预计在 2026 年 3 月 28 日-3 月 29 日,查分时间(2026年2月24日)和复试时间间隔约33天,时间相对紧张,需要提前规划准备。整体上复试以笔试+面试为主,包含外语、专业课、政治、综合面试四个核心板块,且各环节均有及格线要求,不及格直接不予录取,需重点关注。
复习建议:一定要把真题作为复习的重点,我把真题及其他涵盖聊城大学MBA复试英语口语,政治,专业综合面试的所有资料都放在文末了,大家下载后一定认真背诵,合理安排时间吃透核心考点!!注意政治、专业课均为闭卷笔试,需提前背诵知识点和考点;英语和综合面试以问答形式为主,要多练习表达逻辑和应变能力。总之,各环节都不能掉以轻心,文末的真题一定要看,资料一定要下载背诵,稳扎稳打才能顺利上岸!!!
2026查分/复试时间/复试形式预测
聊城大学MBA复试拟录取整体情况/淘汰率评估
复试各个分数段拟录取情况分析
聊城大学MBA复试内容分析/成绩计算/资审材料
一、 整体复试情况概览
二、 各个学科的复试考察细节
三、 复试资格审查需要准备的材料
四、 同等学力加试科目
复试面试真题分享
一、 英语口语问答
- 1. How will the MBA degree help your future career?
- 2. Can you describe a challenging project you led?
- 3. What are your short-term career goals after MBA graduation?
- 4. How do you balance work and study during the MBA?
- 5. What motivates you to pursue an MBA at this stage?
- 6. How do you handle conflicts with your colleagues?
- 7. What do you expect to learn from the MBA curriculum?
二、 政治理论问答
- 1. 如何理解“双循环”新发展格局?
- 2. 共同富裕的重要意义是什么?
- 3. 新时代社会主要矛盾是什么?
- 4. 乡村振兴战略的总要求是什么?
- 5. 什么是新发展理念?
- 6. 社会主义核心价值观的作用?
- 7. 如何看待当前我国经济形势?
三、 专业知识问答
- 1. 什么是SWOT分析?举个实际例子说明下
- 2. 波特五力模型里,五种竞争力量具体是哪些
- 3. 马斯洛需求层次理论,具体内容有哪些
- 4. 目标管理(MBO)的核心思路是什么
- 5. 企业战略的三个层次,简单阐述下
- 6. 双因素理论里的保健因素和激励因素,分别指什么
- 7. 市场营销的4P理论,具体指什么
四、 综合素质面试问答
- 1. 考MBA的核心原因是什么?
- 2. 和其他申请者比,你的核心优势是什么?
- 3. 你所在行业近年有什么变化?
- 4. 工作中遇过最棘手的事是什么?怎么解决的?
- 5. 未来3-5年职业有什么具体打算?
- 6. 团队成员拖沓不达标怎么处理?
- 7. 你最佩服哪个企业家?为什么?
接下来,你最想要2026聊城大学MBA复试的完整资料来了(全科目,包含真题)!!!公众号后台回复“聊城大学MBA复试” 即可获取聊城大学MBA复试急救资料PDF汇总目录,考来考去就这些东西!
首先,聊城大学MBA复试淘汰率33%,属于中等竞争强度,且各复试环节均有及格线要求,不及格直接淘汰,因此不能忽视任何一个科目。186分以上稳录概率较高,低分段考生需重点提升复试表现,尤其是笔试科目和综合面试的准备。
其次,复试形式包含笔试和面试,政治、专业课为闭卷笔试,需提前背诵核心知识点;英语面试采用抽签+问答形式,要多积累管理类英语表达;综合面试注重理论应用和综合素质,需结合自身工作经历准备案例分析。
最后,复试准备时间约33天,需合理分配时间,优先攻克笔试考点,同时穿插面试模拟训练。材料准备要提前完成,避免临时遗漏。吃透文末真题和资料,保持良好心态,均衡发力,才能顺利通过复试,成功上岸!

© 温馨提示:本文由作者海豚MBA张老师创作,未经著作权人允许禁止转载。
