【大白话讲考情】济南大学2026年MBA非全日制

复试面试真题已放在文末
复试面试真题已放在文末
【济南大学MBA项目简介】
【大白话讲考情】济南大学MBA非全日制
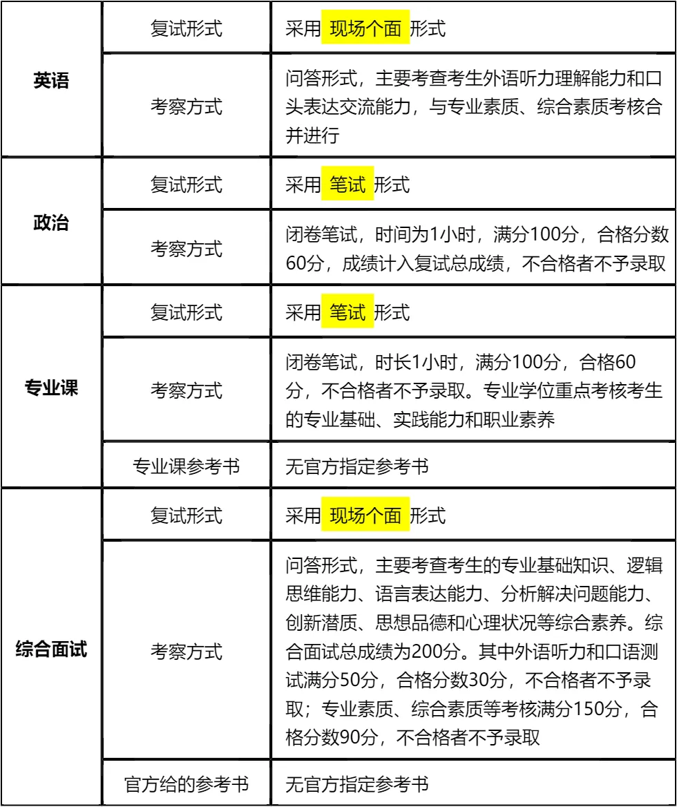
客观分析一波,济南大学MBA非全日制复试整体淘汰率仅2%(极低),复试时间预计在 2026 年 3 月 19 日,查分时间(2026年2月24日)和复试时间只间隔了23天,时间非常紧张,必须提前启动复试准备。复试形式为笔试+面试,包含政治、专业课闭卷笔试和英语、综合面试,多个环节都有合格分数线要求,不合格直接不予录取,不能掉以轻心。
复习建议:优先攻克有合格线要求的科目(政治、专业课、英语听说),真题是核心复习资料,我把涵盖复试英语口语、政治、专业综合面试的全部真题都整理在文末了,下载后重点背诵高频考点和答题思路,集中精力冲刺10天即可全面覆盖核心内容!复试考察内容虽多,但重点突出,无需盲目复习,紧盯文末真题和核心资料,聚焦合格线要求的科目,确保每个环节都达标,上岸概率极高!!!
2026查分/复试时间/复试形式预测
济南大学MBA复试拟录取整体情况/淘汰率评估
复试各个分数段拟录取情况分析
济南大学MBA复试内容分析/成绩计算/资审材料
一、 整体复试情况概览
二、 各个学科的复试考察细节
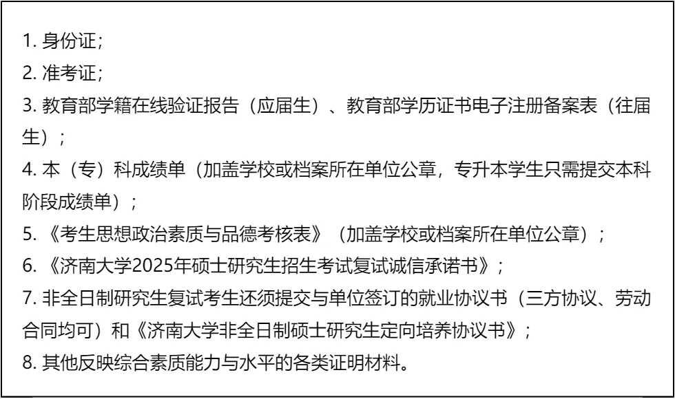
三、 复试资格审查需要准备的材料
四、 同等学力加试科目
复试面试真题分享
一、 英语口语问答
- 1. Mind telling us a bit about yourself?
- 2. How will the MBA degree help your future career?
- 3. What are your long-term career aspirations?
- 4. How do you handle conflicts with your colleagues?
- 5. Can you describe a challenging project you led?
- 6. What motivates you to pursue an MBA at this stage?
- 7. How do you balance work and study during the MBA?
二、 政治理论问答
- 1. 新时代社会主要矛盾是什么?
- 2. 中国式现代化的基本特征有哪些?
- 3. 如何理解“双循环”新发展格局?
- 4. 乡村振兴战略的总要求是什么?
- 5. 社会主义核心价值观的作用?
- 6. 生态文明建设的重要性?
- 7. 全面深化改革的总目标?
三、 专业知识问答
- 1. 什么是SWOT分析?举个实际例子说明下
- 2. 波特五力模型里,五种竞争力量具体是哪些
- 3. 马斯洛需求层次理论,具体内容有哪些
- 4. 波士顿矩阵(BCG矩阵)的四个象限,分别叫什么
- 5. 企业战略的三个层次,简单阐述下
- 6. 市场营销的4P理论,具体指什么
- 7. 什么是核心竞争力?企业怎么构建自己的核心竞争力
四、 综合素质面试问答
- 1. 考MBA的核心原因是什么?
- 2. 和其他申请者比,你的核心优势是什么?
- 3. 未来3-5年职业有什么具体打算?
- 4. 你所在行业近年有什么变化?
- 5. 工作中遇过最棘手的事是什么?怎么解决的?
- 6. 和同事意见不合时怎么处理?
- 7. 考上MBA后怎么安排学习和工作时间?
接下来,你最想要2026济南大学MBA复试的完整资料来了(全科目,包含真题)!!!公众号后台回复“济南大学MBA复试” 即可获取济南大学MBA复试急救资料PDF汇总目录,考来考去就这些东西!
首先,济南大学非全MBA复试淘汰率仅2%,整体难度较低,且160分以上录取率达100%,对一志愿考生非常友好。但需重点关注各环节的合格线要求,政治、专业课闭卷笔试和英语听说、综合面试均有明确合格标准,任一环节不合格都会被淘汰,不可掉以轻心。
其次,复试准备时间仅23天,且包含笔试和面试多个环节,需合理分配时间。无官方参考书的情况下,真题和核心考点梳理是关键,建议优先攻克笔试科目,确保合格线达标,同时同步准备英语口语和综合面试高频问题,提升答题逻辑性和表达能力。
最后,材料准备需提前规划,尤其是非全日制考生需额外准备就业和定向培养相关协议,避免遗漏。整体来看,只要认真准备各环节内容,确保全部达标,上岸概率极高。祝各位考生顺利通过复试,成功上岸济南大学MBA!

© 温馨提示:本文由作者海豚MBA张老师创作,未经著作权人允许禁止转载。
