【大白话讲考情】青海民族大学2026年MBA非全日制

复试面试真题已放在文末
复试面试真题已放在文末
【青海民族大学MBA项目简介】
【大白话讲考情】青海民族大学MBA非全日制
客观分析一波,青海民族大学MBA非全日制复试整体淘汰率33%(中等水平),复试时间预计在 2026 年 3 月 28 日-3 月 31 日,查分后到复试时间相对充裕,但仍需提前规划准备。整体上复试以笔试+面试为主,涵盖政治、专业课、英语、综合能力等多个维度,考察较为全面,需要系统性备考。
复习建议:一定要把真题作为复习的重点,同时严格按照指定参考书目备考专业课。从分数段录取率来看,180分以上录取率达100%,183分是稳录取建议分数,分数在180分以下的考生需要重点强化复试表现。我把真题及涵盖复试英语口语、政治、专业综合面试的所有资料都放在文末了,大家下载后认真背诵练习,聚焦高频考点,针对性备考,才能提高录取概率!总之,复试考察维度多,切勿偏科,每一个板块都要认真准备,文末的真题一定要看,资料一定要下载背诵,踏实准备就能顺利上岸!!!
2026查分/复试时间/复试形式预测
青海民族大学MBA复试拟录取整体情况/淘汰率评估
复试各个分数段拟录取情况分析
青海民族大学MBA复试内容分析/成绩计算/资审材料
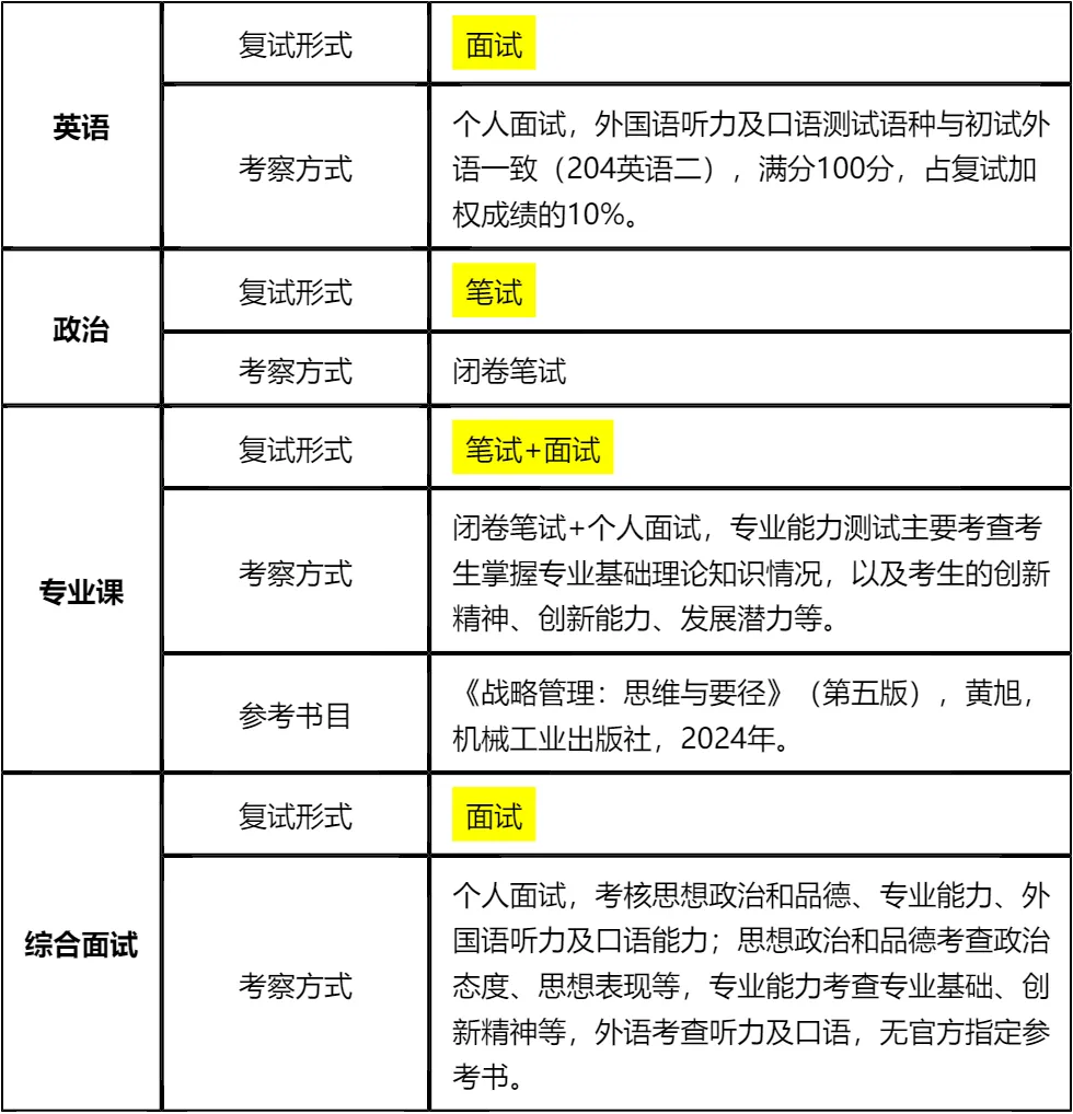
一、 整体复试情况概览
二、 各个学科的复试考察细节
三、 复试资格审查需要准备的材料
四、 同等学力加试科目
复试面试真题分享
一、 英语口语问答
- 1. What’s your greatest weakness? How do you overcome it?
- 2. How will the MBA degree help your future career?
- 3. Can you describe a challenging project you led?
- 4. What are your long-term career aspirations?
- 5. How do you balance work and study during the MBA?
- 6. What’s the most important decision you’ve made in your career?
- 7. How do you define leadership?
二、 政治理论问答
- 1. 中国式现代化的基本特征有哪些?
- 2. 先富带后富与共同富裕的关系?
- 3. 如何理解“双循环”新发展格局?
- 4. 乡村振兴战略的总要求是什么?
- 5. 社会主义核心价值观的作用?
- 6. 如何理解“绿水青山就是金山银山”?
- 7. 全面深化改革的总目标?
三、 专业知识问答
- 1. 什么是SWOT分析?举个实际例子说明下
- 2. 平衡计分卡(BSC)怎么理解?它包含哪四个维度
- 3. 波士顿矩阵(BCG矩阵)的四个象限,分别叫什么
- 4. 企业战略的三个层次,简单阐述下
- 5. 实施成本领先战略,需要具备哪些条件
- 6. 市场营销的4P理论,具体指什么
- 7. 什么是产品生命周期?不同阶段该用什么营销策略
四、 综合素质面试问答
- 1. 读MBA能帮你解决哪些职业困惑?
- 2. 和其他申请者比,你的核心优势是什么?
- 3. 你所在行业近年有什么变化?
- 4. 工作中遇过最棘手的事是什么?怎么解决的?
- 5. 和同事意见不合时怎么处理?
- 6. 如何调动团队积极性?
- 7. 最近关注什么商业新闻?说说看法。
接下来,你最想要2026青海民族大学MBA复试的完整资料来了(全科目,包含真题)!!!公众号后台回复“青海民族大学MBA复试” 即可获取青海民族大学MBA复试急救资料PDF汇总目录,考来考去就这些东西!
首先,青海民族大学MBA复试淘汰率33%,存在一定竞争压力,183分是稳录取建议分数,低分段考生需重点突破复试。复试包含笔试和面试,考察维度全面,政治闭卷笔试、专业课笔试均有明确要求,不能掉以轻心。
其次,专业课有指定参考书目,需系统研读《战略管理:思维与要径》,同时结合真题强化知识点记忆;英语面试注重听力和口语,需提前准备自我介绍、职业规划等常见话题;综合面试涵盖多方面能力考察,需梳理自身工作经历,展现管理潜质和创新思维。
最后,材料准备需全面细致,同等学力考生需额外准备加试科目复习。复试准备时间相对充裕,建议制定合理备考计划,聚焦高频考点和真题,针对性提升薄弱环节。祝各位考生顺利上岸青海民族大学MBA!

© 温馨提示:本文由作者海豚MBA张老师创作,未经著作权人允许禁止转载。
