【大白话讲考情】2026年内蒙古工业大学MBA非全日制

复试面试真题已放在文末
复试面试真题已放在文末
【内蒙古工业大学MBA项目简介】
【大白话讲考情】内蒙古工业大学MBA非全日制
客观分析一波,内蒙古工业大学MBA非全日制复试整体淘汰率13%(中等偏低),复试时间预计在 2026 年 3 月 30 日左右,查分时间(2026年2月24日)和复试时间间隔约34天,虽然时间比部分院校充裕,但仍需提前规划准备。整体复试包含笔试+面试,其中面试形式为个人面试,涉及英语、专业课、政治、综合能力多个维度,需要全面备考。
复习建议:真题是备考核心,尤其是专业课和面试真题,要重点掌握。我把涵盖英语、政治、专业知识、综合面试的完整真题及备考资料都放在文末了,大家下载后针对性背诵,集中10-12天可完成核心考点背诵!备考时要突出重点,优先掌握高频考点和基础知识点,避免盲目复习。专业课需结合指定参考书系统学习,政治要关注核心政策理论,面试要提前打磨自我介绍和应答思路,文末资料一定要认真研读背诵,只要准备充分,复试通关概率很高!!!
2026查分/复试时间/复试形式预测
内蒙古工业大学MBA复试拟录取整体情况/淘汰率评估
复试各个分数段拟录取情况分析
内蒙古工业大学MBA复试内容分析/成绩计算/资审材料
一、 整体复试情况概览
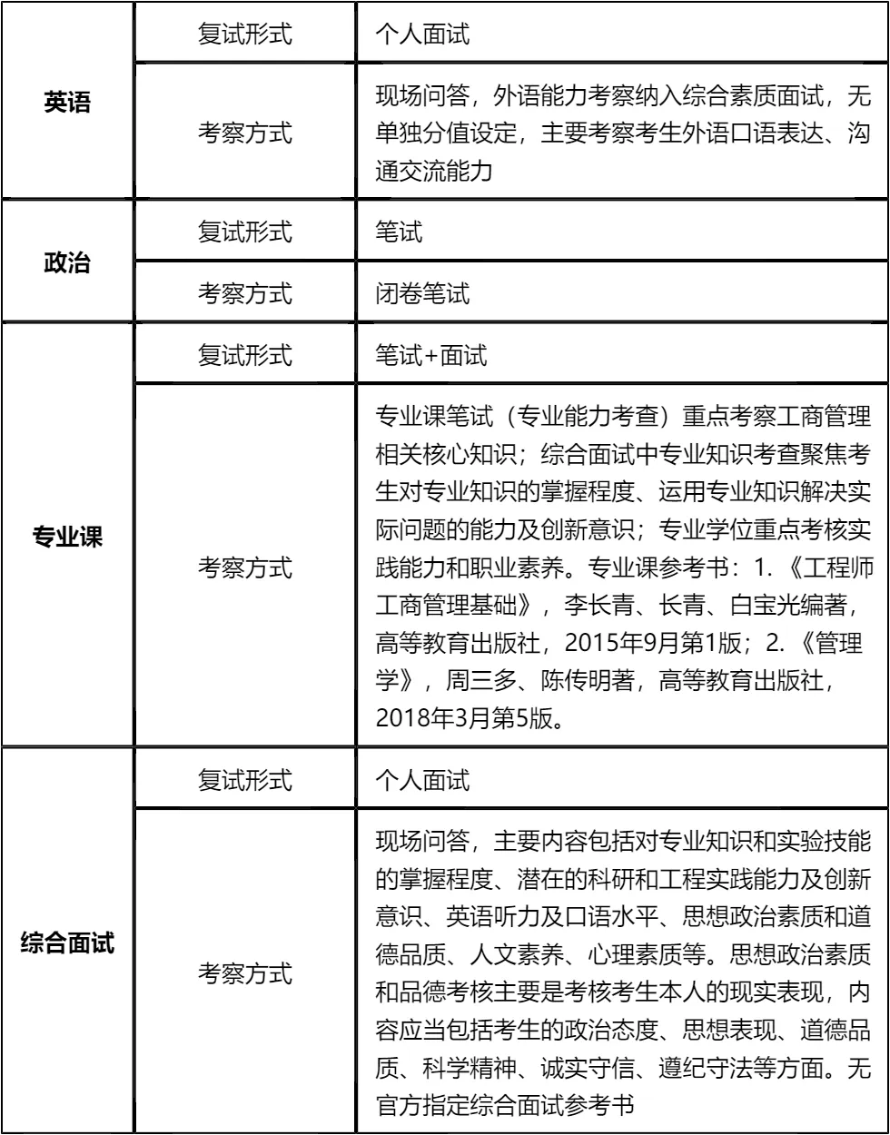
二、 各个学科的复试考察细节
三、 复试资格审查需要准备的材料
四、 同等学力加试科目
复试面试真题分享
一、 英语口语问答
- 1. Mind telling us a bit about yourself?
- 2. How will the MBA degree help your future career?
- 3. Can you describe a challenging project you led?
- 4. What are your long-term career aspirations?
- 5. How do you balance work and study during the MBA?
- 6. What’s the most important decision you’ve made in your career?
- 7. How do you keep updated with the latest business trends?
二、 政治理论问答
- 1. 新时代社会主要矛盾是什么?
- 2. 中国式现代化的基本特征有哪些?
- 3. 新发展格局的核心是什么?
- 4. 乡村振兴战略的总要求是什么?
- 5. 社会主义核心价值观是什么?
- 6. 如何理解“绿水青山就是金山银山”?
- 7. 什么是供给侧结构性改革?
三、 专业知识问答
- 1. 什么是SWOT分析?举个实际例子说明下
- 2. 波特五力模型里,五种竞争力量具体是哪些
- 3. 马斯洛需求层次理论,具体内容有哪些
- 4. 企业战略的三个层次,简单阐述下
- 5. 什么是核心竞争力?企业怎么构建自己的核心竞争力
- 6. 市场营销的4P理论,具体指什么
- 7. 股权结构和公司治理之间,有什么关联
四、 综合素质面试问答
- 1. 考MBA的核心原因是什么?
- 2. 我们学校MBA最吸引你的点是什么?
- 3. 和其他申请者比,你的核心优势是什么?
- 4. 你所在行业近年有什么变化?
- 5. 工作中遇过最棘手的事是什么?怎么解决的?
- 6. 带团队做复杂项目怎么牵头?
- 7. 数字化转型对你行业影响大吗?
接下来,你最想要2026内蒙古工业大学MBA复试的完整资料来了(全科目,包含真题)!!!公众号后台回复“内蒙古工业大学MBA复试” 即可获取内蒙古工业大学MBA复试急救资料PDF汇总目录,考来考去就这些东西!
首先,内蒙古工业大学MBA复试淘汰率13%,保护一志愿,录取机会较大,但复试包含笔试和面试,需全面备考。综合面试占比70%,是复试核心,需重点准备专业知识应用、职业规划、沟通表达等方面,同时兼顾英语口语和政治笔试。
其次,专业课有明确参考书目,要结合教材系统学习核心知识点,真题是重要的备考资源,需通过真题把握考察重点和命题方向。低分段考生要重视复试,通过扎实的备考提升竞争力,高分段考生也不能掉以轻心,需保持良好状态确保复试稳定发挥。
最后,复试准备时间约34天,要合理规划时间,分阶段推进笔试和面试备考,同时提前准备资格审查材料,避免遗漏。文末的真题和备考资料针对性强,要认真背诵和研读,相信通过科学备考,各位考生都能顺利上岸内蒙古工业大学MBA!

© 温馨提示:本文由作者海豚MBA张老师创作,未经著作权人允许禁止转载。
