【大白话讲考情】2026年辽宁科技大学全日制MBA

复试面试真题已放在文末
复试面试真题已放在文末
【辽宁科技大学全日制MBA项目简介】
【大白话讲考情】辽宁科技大学全日制MBA
客观分析一波,辽宁科技大学全日制MBA复试整体淘汰率0%(极低),复试时间预计在 2026 年 3 月 25 日至 26 日,查分时间(2026年2月24日)和复试时间间隔约30天,时间相对充裕但仍需提前筹备。复试形式为笔试+面试,包含专业基础、综合测试、思想政治理论等多个板块,其中政治为闭卷笔试,专业课有指定参考书目,需要系统复习。
复习建议:重点围绕指定专业课教材和复试真题展开复习,政治需背诵核心考点,英语注重听说应用能力训练。我把涵盖英语、政治、专业课、综合面试的全科目真题及资料放在文末,下载后集中背诵,合理规划时间可高效掌握!整体复试难度适中,只要认真准备,录取概率极高,关键在于吃透核心考点和真题!
2026查分/复试时间/复试形式预测
辽宁科技大学全日制MBA复试拟录取整体情况/淘汰率评估
复试各个分数段拟录取情况分析
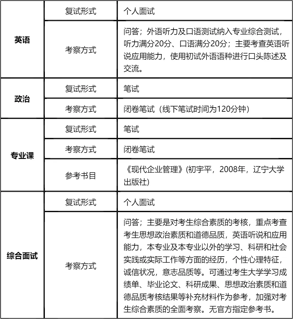
辽宁科技大学全日制MBA复试内容分析/成绩计算/资审材料
一、 整体复试情况概览
二、 各个学科的复试考察细节
三、 复试资格审查需要准备的材料
四、 同等学力加试科目
复试面试真题分享
一、 英语口语问答
- 1. Mind telling us a bit about yourself?
- 2. What’s your greatest weakness? How do you overcome it?
- 3. How will the MBA degree help your future career?
- 4. Can you describe a challenging project you led?
- 5. What are your long-term career aspirations?
- 6. How do you balance work and study during the MBA?
- 7. What do you expect to learn from the MBA curriculum?
二、 政治理论问答
- 1. 新时代社会主要矛盾是什么?
- 2. 共同富裕的重要意义是什么?
- 3. 新发展格局的核心是什么?
- 4. 乡村振兴战略的总要求是什么?
- 5. 社会主义核心价值观是什么?
- 6. 如何理解“绿水青山就是金山银山”?
- 7. 我国经济发展的韧性体现在哪里?
三、 专业知识问答
- 1. 什么是SWOT分析?举个实际例子说明下
- 2. 波特五力模型里,五种竞争力量具体是哪些
- 3. 目标管理(MBO)的核心思路是什么
- 4. 双因素理论里的保健因素和激励因素,分别指什么
- 5. 企业战略的三个层次,简单阐述下
- 6. 市场营销的4P理论,具体指什么
- 7. 什么是核心竞争力?企业怎么构建自己的核心竞争力
四、 综合素质面试问答
- 1. 考MBA的核心原因是什么?
- 2. 我们学校MBA最吸引你的点是什么?
- 3. 和其他申请者比,你的核心优势是什么?
- 4. 未来3-5年职业有什么具体打算?
- 5. 你所在行业近年有什么变化?
- 6. 工作中遇过最棘手的事是什么?怎么解决的?
- 7. 和同事意见不合时怎么处理?
接下来,你最想要2026辽宁科技大学全日制MBA复试的完整资料来了(全科目,包含真题)!!!公众号后台回复“辽宁科技大学全日制MBA复试” 即可获取辽宁科技大学全日制MBA复试急救资料PDF汇总目录,考来考去就这些东西!
首先,辽宁科技大学全日制MBA复试淘汰率为0%,是极具性价比的院校选择,对一志愿考生非常友好。但复试包含笔试和面试多个环节,仍需认真准备,不可掉以轻心,尤其是专业课和政治的笔试部分,需扎实掌握知识点。
其次,专业课有明确的参考书目,复习方向清晰,建议重点研读《现代企业管理》教材,掌握核心概念和基础理论;政治闭卷笔试需提前背诵核心考点,合理分配复习时间;面试环节注重英语听说能力和综合素质的展现,提前准备自我介绍和常见问题的应答思路。
最后,复试准备时间约30天,需制定合理的复习计划,兼顾笔试和面试。必备的资审材料提前准备齐全,可选材料尽量补充,有助于提升复试表现。吃透文末的真题和资料,按部就班完成复习,上岸概率极高。祝各位考生顺利录取!

© 温馨提示:本文由作者海豚MBA张老师创作,未经著作权人允许禁止转载。
