【大白话讲考情】辽宁科技大学2026年MBA非全日制

复试面试真题已放在文末
复试面试真题已放在文末
【辽宁科技大学MBA项目简介】
【大白话讲考情】辽宁科技大学MBA非全日制
客观分析一波,辽宁科技大学MBA非全日制复试整体淘汰率0%(无淘汰),复试时间预计在 2026 年 3 月 25 日至 26 日,查分后到复试时间相对充裕,但仍需提前系统准备。整体上复试以笔试+面试为主,其中面试形式为个面,需兼顾笔试科目复习和面试技巧打磨。
复习建议:一定要把真题作为复习的重点,同时专业课需围绕指定参考书《现代企业管理》(初宇平,2008年,辽宁大学出版社)展开,政治为闭卷笔试需提前背诵核心考点。我把真题及涵盖辽宁科技大学MBA复试英语口语、政治、专业综合面试的所有资料都放在文末了,大家下载后认真背诵练习,合理规划时间即可高效掌握!总之,虽然淘汰率为0,但需全面准备各个考核板块,文末的真题一定要看,资料一定要下载背诵,确保复试万无一失!!!
2026查分/复试时间/复试形式预测
辽宁科技大学MBA复试拟录取整体情况/淘汰率评估
复试各个分数段拟录取情况分析
辽宁科技大学MBA复试内容分析/成绩计算/资审材料
一、 整体复试情况概览
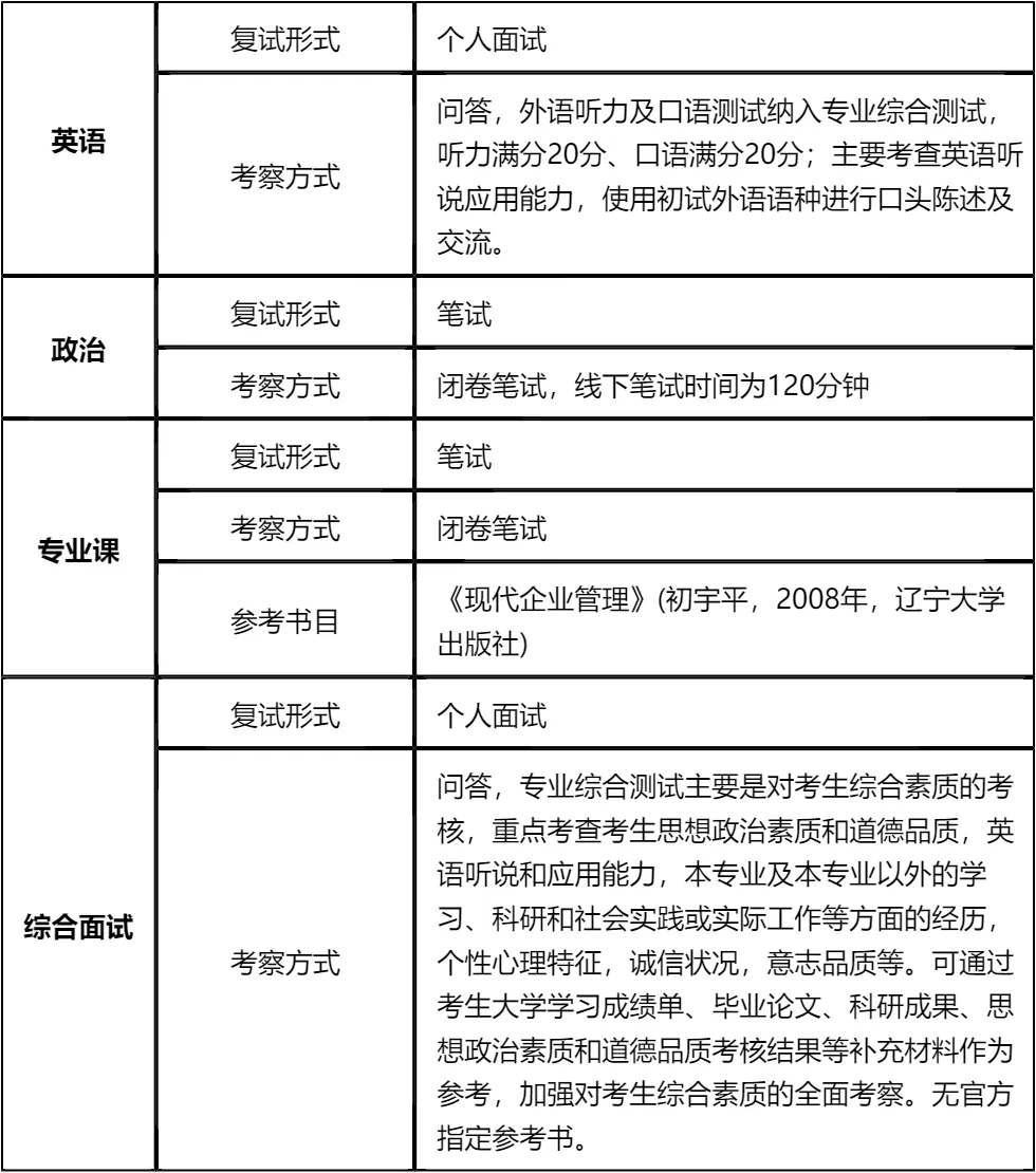
二、 各个学科的复试考察细节
三、 复试资格审查需要准备的材料
四、 同等学力加试科目
复试面试真题分享
一、 英语口语问答
- 1. How will the MBA degree help your future career?
- 2. Can you describe a challenging project you led?
- 3. What are your short-term career goals after MBA graduation?
- 4. How do you balance work and study during the MBA?
- 5. Can you talk about a failure you experienced and what you learned?
- 6. How do you define leadership?
- 7. What do you expect to learn from the MBA curriculum?
二、 政治理论问答
- 1. 中国式现代化的基本特征有哪些?
- 2. 先富带后富与共同富裕的关系?
- 3. 如何理解“双循环”新发展格局?
- 4. 乡村振兴战略的总要求是什么?
- 5. 社会主义核心价值观的作用?
- 6. 如何理解“绿水青山就是金山银山”?
- 7. 全面深化改革的总目标?
三、 专业知识问答
- 1. 什么是核心竞争力?企业怎么构建自己的核心竞争力?
- 2. 企业战略的三个层次,简单阐述下?
- 3. 实施成本领先战略,需要具备哪些条件?
- 4. 市场营销的4P理论,具体指什么?
- 5. STP战略包含哪三个关键步骤?
- 6. 公司治理的核心要点是什么?
- 7. 股权结构和公司治理之间,有什么关联?
四、 综合素质面试问答
- 1. 读MBA能帮你解决哪些职业困惑?
- 2. 你所在行业近年有什么变化?
- 3. 工作中遇过最棘手的事是什么?怎么解决的?
- 4. 和同事意见不合时怎么处理?
- 5. 如何调动团队积极性?
- 6. 最近关注什么商业新闻?说说看法。
- 7. 数字化转型对你行业影响大吗?
接下来,你最想要2026辽宁科技大学MBA复试的完整资料来了(全科目,包含真题)!!!公众号后台回复“辽宁科技大学MBA复试” 即可获取辽宁科技大学MBA复试急救资料PDF汇总目录,考来考去就这些东西!
首先,辽宁科技大学非全MBA一志愿淘汰率为0%,对一志愿考生极为友好,只要进入复试并顺利通过各环节考核,录取概率极高。但需注意,复试包含两门闭卷笔试,且有明确的专业课参考书目,不可因淘汰率低而忽视笔试复习。
其次,复试考察维度全面,涵盖专业基础、综合素质、英语听说和政治理论,需制定系统的复习计划:专业课聚焦指定教材夯实基础,政治提前背诵核心考点,英语强化听说练习,综合面试梳理个人经历并针对性准备问答。
最后,资格审查材料需提前准备,尤其是政审表和学历认证材料,避免临时突击出错。充分利用文末真题和资料进行针对性练习,合理规划时间,全面覆盖各考察板块,即可顺利通过复试,成功上岸!

© 温馨提示:本文由作者海豚MBA张老师创作,未经著作权人允许禁止转载。
