【大白话讲考情】苏州大学2026年MBA非全日制

复试面试真题已放在文末
复试面试真题已放在文末
【苏州大学MBA项目简介】
【大白话讲考情】苏州大学MBA非全日制
客观分析一波,苏州大学MBA非全日制复试整体淘汰率仅3%(极低),复试时间预计在 2026 年 3 月 22 日左右,查分时间(2026年2月24日)和复试时间间隔约27天,时间相对紧张,建议提前启动复试准备。复试形式为线下复试,包含笔试和面试,其中面试涵盖英语、专业课、政治、综合能力多个维度,需要全面兼顾。
复习建议:真题是复试备考的核心,我已将苏州大学MBA复试英语、政治、专业课、综合面试的高频真题整理在文末,大家下载后务必重点背诵,集中10天左右即可完成核心考点背诵!备考需聚焦重点,避免盲目复习,优先掌握高频考点和答题技巧,文末真题和资料一定要认真研读,只要扎实准备,复试通关难度不大!!!
2026查分/复试时间/复试形式预测
苏州大学MBA复试拟录取整体情况/淘汰率评估
复试各个分数段拟录取情况分析
苏州大学MBA复试内容分析/成绩计算/资审材料
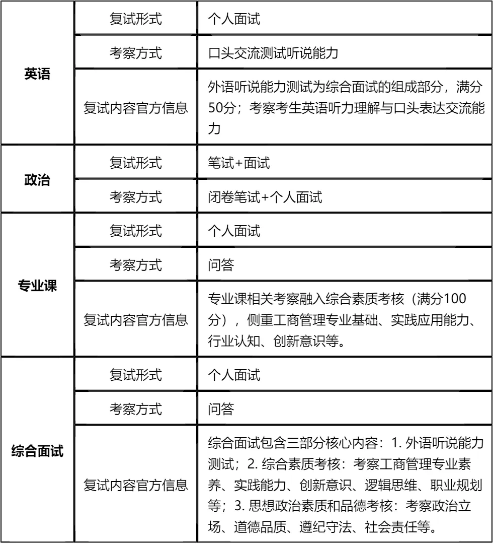
一、 整体复试情况概览
二、 各个学科的复试考察细节
三、 复试资格审查需要准备的材料
四、 同等学力加试科目
复试面试真题分享
一、 英语口语问答
- 1. Mind telling us a bit about yourself?
- 2. How will the MBA degree help your future career?
- 3. Can you describe a challenging project you led?
- 4. What are your long-term career aspirations?
- 5. How do you balance work and study during the MBA?
- 6. What’s the most important decision you’ve made in your career?
- 7. How do you define leadership?
二、 政治理论问答
- 1. 新时代社会主要矛盾是什么?
- 2. 中国式现代化的基本特征有哪些?
- 3. 先富带后富与共同富裕的关系?
- 4. 如何理解“双循环”新发展格局?
- 5. 乡村振兴战略的总要求是什么?
- 6. 社会主义核心价值观的作用?
- 7. 什么是数字经济?
三、 专业知识问答
- 1. 什么是SWOT分析?举个实际例子说明下
- 2. 波特五力模型里,五种竞争力量具体是哪些
- 3. 马斯洛需求层次理论,具体内容有哪些
- 4. 波士顿矩阵(BCG矩阵)的四个象限,分别叫什么
- 5. 企业战略的三个层次,简单阐述下
- 6. 市场营销的4P理论,具体指什么
- 7. 财务杠杆有什么作用?存在哪些风险
四、 综合素质面试问答
- 1. 考MBA的核心原因是什么?
- 2. 和其他申请者比,你的核心优势是什么?
- 3. 你所在行业近年有什么变化?
- 4. 工作中遇过最棘手的事是什么?怎么解决的?
- 5. 团队成员拖沓不达标怎么处理?
- 6. 数字化转型对你行业影响大吗?
- 7. 未来3-5年你行业发展方向是什么?
接下来,你最想要2026苏州大学MBA复试的完整资料来了(全科目,包含真题)!!!公众号后台回复“苏州大学MBA复试” 即可获取苏州大学MBA复试急救资料PDF汇总目录,考来考去就这些东西!
首先,苏州大学非全MBA复试淘汰率仅3%,属于极低竞争水平,对一志愿考生非常友好。但需注意210-220分段录取率仅50%,该区间考生需重点突破,其余分数段考生只要正常准备即可稳操胜券。
其次,复试包含笔试和多模块面试,政治闭卷笔试需提前背诵核心考点,英语面试侧重口头交流能力,专业课需夯实管理基础并结合实践案例,综合面试需清晰梳理职业规划和行业认知,全方位展现自身优势。
最后,复试准备时间约27天,时间紧张且材料准备繁琐,建议提前整理学历认证等相关材料,聚焦真题和高频考点进行高效复习。文末的真题和资料是备考核心,务必吃透掌握,祝各位考生顺利上岸苏州大学MBA!

延伸阅读:
© 温馨提示:本文由作者海豚MBA张老师创作,未经著作权人允许禁止转载。
