【大白话讲考情】2026年南京邮电大学MBA非全日制

复试面试真题已放在文末
复试面试真题已放在文末
【南京邮电大学MBA项目简介】
【大白话讲考情】南京邮电大学MBA非全日制
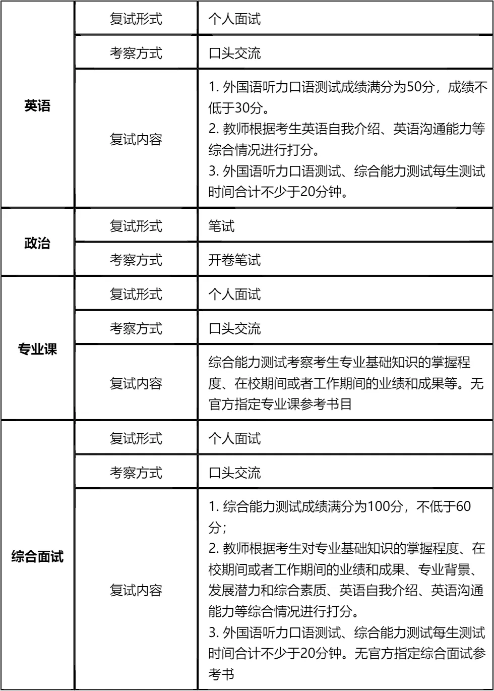
客观分析一波,南京邮电大学MBA非全日制复试整体淘汰率10%(较低),复试时间预计在 2026 年 3 月 21 日左右,查分时间(2026年2月24日)和复试时间间隔约26天,时间相对紧张,需要提前规划备考。整体复试以笔试+面试为主,面试形式为个人面试,包含英语、专业课、综合面试多个板块,政治为开卷笔试,难度适中但需熟悉考点。
复习建议:真题是核心复习资料,我把涵盖南京邮电大学MBA复试英语口语、政治、专业综合面试的所有真题及资料都放在文末了,下载后务必重点背诵,集中精力背诵10天可全面掌握核心考点!备考时间有限,优先攻克高频考点和真题,避免盲目复习。从分数段录取情况来看,187分以上稳录概率极高,150-155分段需重视复试表现,文末真题和资料一定要认真研读背诵,复试难度不大,做好准备就能顺利上岸!!!
2026查分/复试时间/复试形式预测
南京邮电大学MBA复试拟录取整体情况/淘汰率评估
复试各个分数段拟录取情况分析
南京邮电大学MBA复试内容分析/成绩计算/资审材料
一、 整体复试情况概览
二、 各个学科的复试考察细节
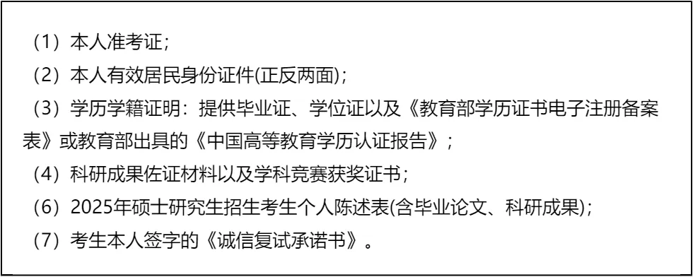
三、 复试资格审查需要准备的材料
四、 同等学力加试科目
复试面试真题分享
一、 英语口语问答
- 1. Mind telling us a bit about yourself?
- 2. How will the MBA degree help your future career?
- 3. Can you describe a challenging project you led?
- 4. What motivates you to pursue an MBA at this stage?
- 5. How do you balance work and study during the MBA?
- 6. Can you talk about a failure you experienced and what you learned?
- 7. What do you think is the key to successful teamwork?
二、 政治理论问答
- 1. 如何理解高质量发展内涵?
- 2. 中国式现代化的基本特征有哪些?
- 3. 新发展格局的核心是什么?
- 4. 乡村振兴战略的总要求是什么?
- 5. 社会主义核心价值观是什么?
- 6. 如何理解“绿水青山就是金山银山”?
- 7. 什么是供给侧结构性改革?
三、 专业知识问答
- 1. 什么是SWOT分析?举个实际例子说明下
- 2. 波特五力模型里,五种竞争力量具体是哪些
- 3. 马斯洛需求层次理论,具体内容有哪些
- 4. 企业战略的三个层次,简单阐述下
- 5. 市场营销的4P理论,具体指什么
- 6. 什么是核心竞争力?企业怎么构建自己的核心竞争力
- 7. 资本资产定价模型(CAPM)的核心思想是什么
四、 综合素质面试问答
- 1. 考MBA的核心原因是什么?
- 2. 和其他申请者比,你的核心优势是什么?
- 3. 未来3-5年职业有什么具体打算?
- 4. 你所在行业近年有什么变化?
- 5. 工作中遇过最棘手的事是什么?怎么解决的?
- 6. 和同事意见不合时怎么处理?
- 7. 数字化转型对你行业影响大吗?
接下来,你最想要2026南京邮电大学MBA复试的完整资料来了(全科目,包含真题)!!!公众号后台回复“南京邮电大学MBA复试” 即可获取南京邮电大学MBA复试急救资料PDF汇总目录,考来考去就这些东西!
首先,南京邮电大学非全MBA复试淘汰率仅10%,整体难度较低,且非常保护一志愿考生。但需注意200-210分段录取率相对较低,该分数段考生需重点提升复试表现,避免遗憾淘汰。
其次,复试形式包含笔试和面试,政治为开卷笔试,需提前梳理核心考点和答题框架;英语和综合面试以个人口头交流为主,需提前准备自我介绍、行业认知和案例分析,展现管理潜质和综合素质。专业课无指定参考书,需夯实管理类核心基础知识点。
最后,复试准备时间约26天,时间相对紧张,资料准备需前置,尤其是学历学籍证明和科研成果材料。真题背诵是高效备考方式,吃透文末真题和资料,结合自身情况针对性准备,即可大幅提升录取概率。祝各位考生顺利上岸南京邮电大学MBA!

延伸阅读:
© 温馨提示:本文由作者海豚MBA张老师创作,未经著作权人允许禁止转载。
