【大白话讲考情】南京林业大学2026年MBA非全日制

复试面试真题已放在文末
复试面试真题已放在文末
【南京林业大学MBA项目简介】
【大白话讲考情】南京林业大学MBA非全日制
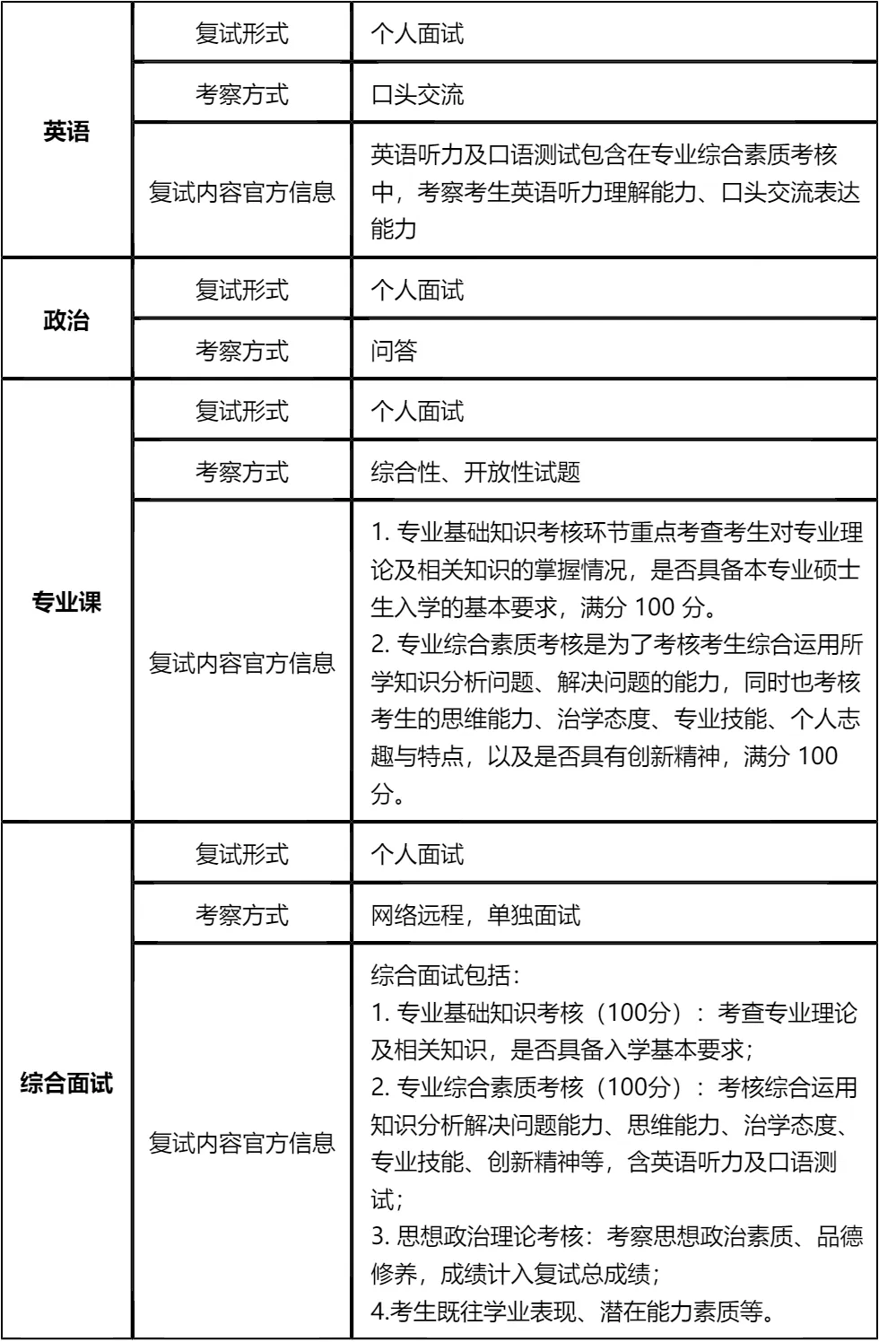
客观分析一波,南京林业大学MBA非全日制复试整体淘汰率仅1%(极低),复试时间预计在 2026 年 3 月 22 日,查分时间(2026年2月24日)和复试时间只间隔了26天,所以大家需要提前准备复试,防止出分后时间紧张,整体上复试以网络远程面试为主,包含英语、政治、专业课和综合面试多个版块,均为个人面试形式,需要提前熟悉各版块考察重点和面试技巧。
复习建议:一定要把真题作为复习的重点,我把真题及其他涵盖南京林业大学MBA复试英语口语,政治,专业综合面试的所有资料都放在文末了,大家下载后一定认真背诵,认真背9天就能全部背完!!总之,学习时间比较紧张,一定要挑重点高频核心,不能啥都想学会,到头来发现自己啥都不会,文末的真题一定要看,资料一定要下载背诵,其实没那么难!!!
2026查分/复试时间/复试形式预测
南京林业大学MBA复试拟录取整体情况/淘汰率评估
复试各个分数段拟录取情况分析
南京林业大学MBA复试内容分析/成绩计算/资审材料
一、 整体复试情况概览
二、 各个学科的复试考察细节
三、 复试资格审查需要准备的材料
四、 同等学力加试科目
复试面试真题分享
一、 英语口语问答
- 1. Mind telling us a bit about yourself?
- 2. How will the MBA degree help your future career?
- 3. Can you describe a challenging project you led?
- 4. What motivates you to pursue an MBA at this stage?
- 5. How do you balance work and study during the MBA?
- 6. What do you expect to learn from the MBA curriculum?
- 7. How do you keep updated with the latest business trends?
二、 政治理论问答
- 1. 新时代社会主要矛盾是什么?
- 2. 中国式现代化的基本特征有哪些?
- 3. 如何理解“双循环”新发展格局?
- 4. 乡村振兴战略的总要求是什么?
- 5. 社会主义核心价值观的作用?
- 6. 如何理解“绿水青山就是金山银山”?
- 7. 我国经济发展的韧性体现在哪里?
三、 专业知识问答
- 1. 什么是SWOT分析?举个实际例子说明下
- 2. 波特五力模型里,五种竞争力量具体是哪些
- 3. 马斯洛需求层次理论,具体内容有哪些
- 4. 波士顿矩阵(BCG矩阵)的四个象限,分别叫什么
- 5. 市场营销的4P理论,具体指什么
- 6. 什么是产品生命周期?不同阶段该用什么营销策略
- 7. 企业有哪些融资方式?权益融资和债务融资的区别是什么
四、 综合素质面试问答
- 1. 考MBA的核心原因是什么?
- 2. 我们学校MBA最吸引你的点是什么?
- 3. 和其他申请者比,你的核心优势是什么?
- 4. 你所在行业近年有什么变化?
- 5. 工作中遇过最棘手的事是什么?怎么解决的?
- 6. 和同事意见不合时怎么处理?
- 7. 考上MBA后怎么安排学习和工作时间?
接下来,你最想要2026南京林业大学MBA复试的完整资料来了(全科目,包含真题)!!!公众号后台回复“南京林业大学MBA复试” 即可获取南京林业大学MBA复试急救资料PDF汇总目录,考来考去就这些东西!
首先,南京林业大学非全MBA复试淘汰率仅1%,属于极低淘汰率院校,对一志愿考生非常友好。复试形式为网络远程个人面试,无需准备笔试,重点放在口头表达和知识运用上,准备压力相对较小。
其次,复试涵盖英语、政治、专业课和综合面试四大版块,英语侧重听力和口语交流,专业课为综合性、开放性试题,无指定参考书,需注重知识的灵活运用;政治为问答形式,考察核心政治素养。建议提前针对各版块重点复习,尤其是真题背诵。
最后,复试准备时间仅26天,时间较为紧张,资料准备需简洁高效,重点关注文末真题和核心资料。同等学力考生需额外准备两门加试科目,加试成绩不及格将不予录取,需提前重视。祝各位考生顺利上岸!

延伸阅读:
© 温馨提示:本文由作者海豚MBA张老师创作,未经著作权人允许禁止转载。
