【大白话讲考情】南京农业大学2026年MBA非全日制

复试面试真题已放在文末
复试面试真题已放在文末
【南京农业大学MBA项目简介】
【大白话讲考情】南京农业大学MBA非全日制
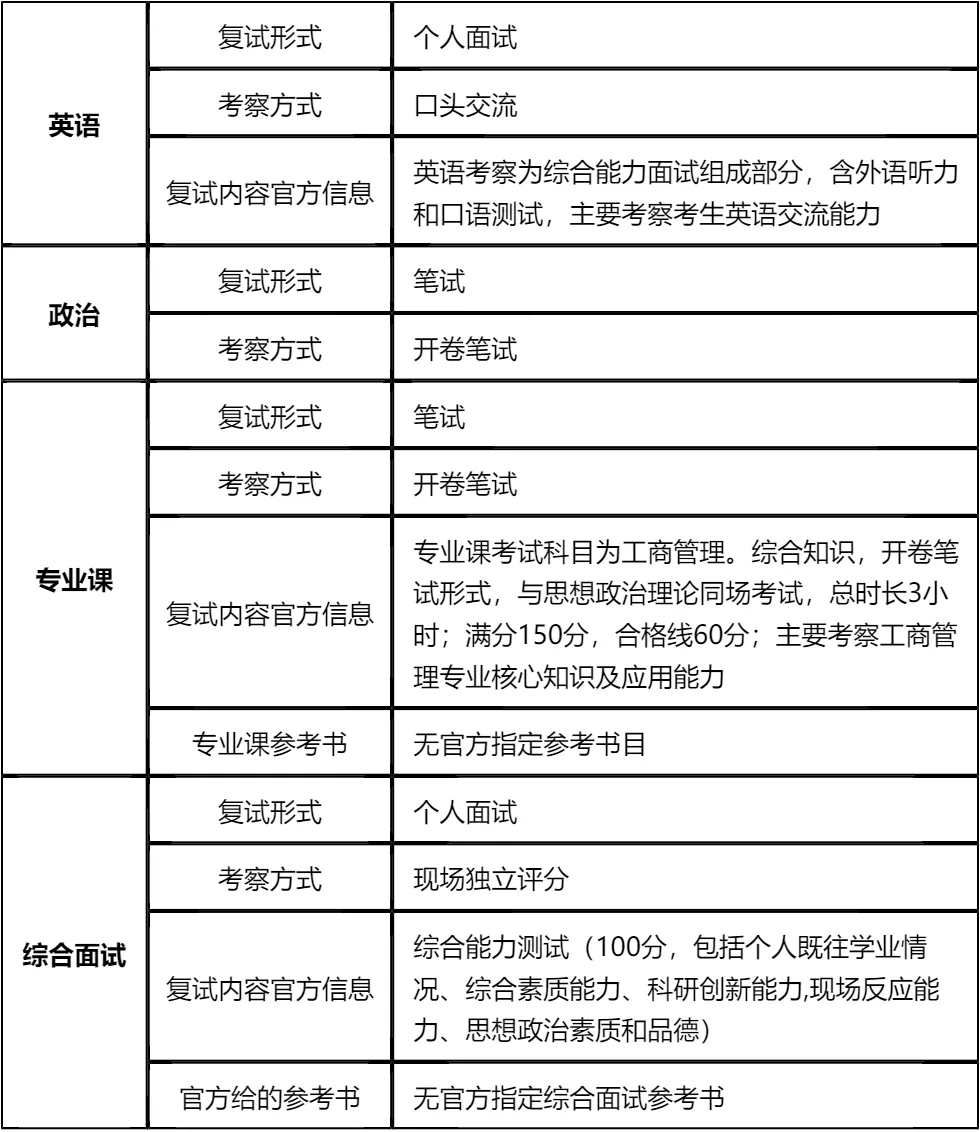
客观分析一波,南京农业大学MBA非全日制复试整体淘汰率11%(较低),复试时间预计在 2026 年 3 月 29 日,查分时间(2026年2月24日)和复试时间间隔约34天,虽比部分院校准备时间稍充裕,但仍需提前规划。复试形式为笔试+面试,其中笔试包含专业课和政治(均为开卷),面试涵盖英语、综合能力测试,需兼顾笔试背诵和面试表达训练。
复习建议:真题是核心复习资料,我已整理好南京农业大学MBA复试英语口语、政治、专业知识、综合面试四大板块真题放在文末,大家下载后重点背诵高频考点。开卷考试虽可携带资料,但需熟悉核心知识点位置,避免答题时浪费时间翻找。整体备考难度适中,聚焦重点、系统复习12天即可全面掌握,只要认真准备,上岸概率很高!!!
2026查分/复试时间/复试形式预测
南京农业大学MBA复试拟录取整体情况/淘汰率评估
复试各个分数段拟录取情况分析
南京农业大学MBA复试内容分析/成绩计算/资审材料
一、 整体复试情况概览
二、 各个学科的复试考察细节
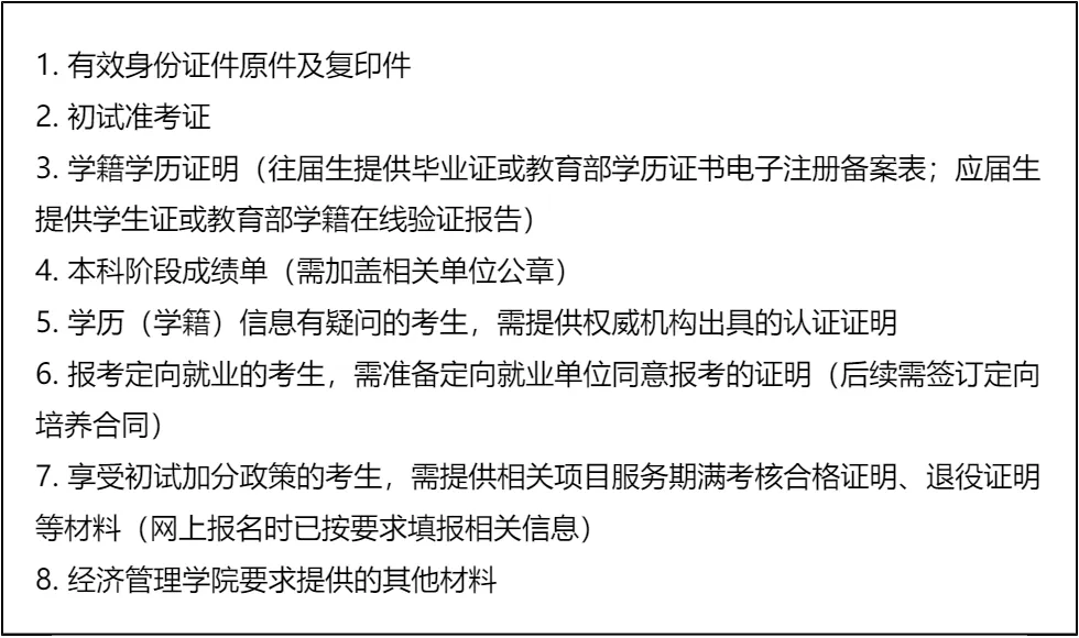
三、 复试资格审查需要准备的材料
四、 同等学力加试科目
复试面试真题分享
一、 英语口语问答
- 1. Mind telling us a bit about yourself?
- 2. How will the MBA degree help your future career?
- 3. Can you describe a challenging project you led?
- 4. What are your long-term career aspirations?
- 5. How do you balance work and study during the MBA?
- 6. What’s the most important decision you’ve made in your career?
- 7. How do you keep updated with the latest business trends?
二、 政治理论问答
- 1. 如何理解高质量发展内涵?
- 2. 中国式现代化的基本特征有哪些?
- 3. 共同富裕的重要意义是什么?
- 4. 新发展格局的核心是什么?
- 5. 乡村振兴战略的总要求是什么?
- 6. 社会主义核心价值观是什么?
- 7. 什么是总体国家安全观?
三、 专业知识问答
- 1. 管理的四大职能,简单说说
- 2. 波特五力模型里,五种竞争力量具体是哪些
- 3. 马斯洛需求层次理论,具体内容有哪些
- 4. 什么是核心竞争力?企业怎么构建自己的核心竞争力
- 5. 市场营销的4P理论,具体指什么
- 6. 企业战略的三个层次,简单阐述下
- 7. 财务杠杆有什么作用?存在哪些风险
四、 综合素质面试问答
- 1. 考MBA的核心原因是什么?
- 2. 我们学校MBA最吸引你的点是什么?
- 3. 和其他申请者比,你的核心优势是什么?
- 4. 你所在行业近年有什么变化?
- 5. 工作中遇过最棘手的事是什么?怎么解决的?
- 6. 未来3-5年职业有什么具体打算?
- 7. 如何平衡工作、学习和生活?
接下来,你最想要2026南京农业大学MBA复试的完整资料来了(全科目,包含真题)!!!公众号后台回复“南京农业大学MBA复试” 即可获取南京农业大学MBA复试急救资料PDF汇总目录,考来考去就这些东西!
首先,南京农业大学MBA复试淘汰率11%,属于中等偏低水平,且保护一志愿考生,整体上岸难度不大,但需重视复试准备。186分以上考生录取概率极高,150-160分擦线考生需重点冲刺,提升复试表现。
其次,复试形式为笔试+面试,专业课和政治均为开卷考试,需提前梳理核心知识点框架,做好资料标记,合理分配3小时答题时间。英语面试侧重交流能力,综合面试考察维度全面,需提前准备个人经历、职业规划等核心内容。
最后,复试准备时间约34天,建议制定系统的复习计划,重点背诵文末真题和高频考点,同时按要求准备资格审查材料,避免因材料问题影响复试。只要聚焦重点、认真准备,就能顺利上岸南京农业大学MBA!

延伸阅读:
© 温馨提示:本文由作者海豚MBA张老师创作,未经著作权人允许禁止转载。
