【大白话讲考情】南京审计大学2026年MBA非全日制

复试面试真题已放在文末
复试面试真题已放在文末
【南京审计大学MBA项目简介】
【大白话讲考情】南京审计大学MBA非全日制
客观分析一波,南京审计大学MBA非全日制复试整体淘汰率0%(无淘汰),复试时间预计在 2026 年 3 月 22 日左右,查分时间(2026年2月24日)和复试时间间隔约27天,时间相对紧张,建议提前启动复试准备。复试形式为网络远程个人面试(双机位),无需笔试,重点准备面试环节即可。
复习建议:一志愿录取率100%,只要达到复试线并认真准备,录取概率极高!核心复习重点是面试真题,我把涵盖英语、政治、专业课、综合面试的完整真题资料放在文末,大家下载后针对性背诵,7-10天即可全面掌握。复试考察内容以开放性、综合性问题为主,无需死记硬背,重点梳理答题思路和自身经历,文末真题务必熟练掌握,轻松应对面试!
2026查分/复试时间/复试形式预测
南京审计大学MBA复试拟录取整体情况/淘汰率评估
复试各个分数段拟录取情况分析
南京审计大学MBA复试内容分析/成绩计算/资审材料
一、 整体复试情况概览
二、 各个学科的复试考察细节
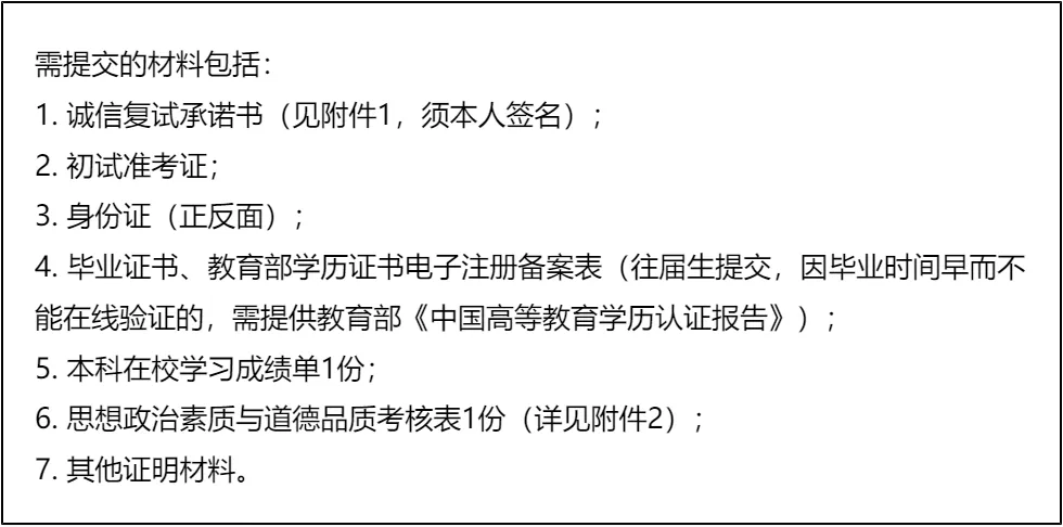
三、 复试资格审查需要准备的材料
四、 同等学力加试科目
复试面试真题分享
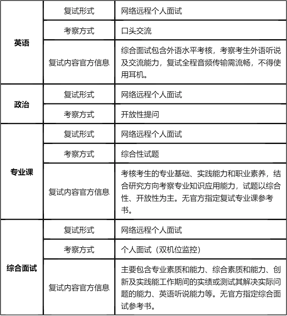
一、 英语口语问答
- 1. Mind telling us a bit about yourself?
- 2. How will the MBA degree help your future career?
- 3. What are your short-term career goals after MBA graduation?
- 4. Can you describe a challenging project you led?
- 5. How do you balance work and study during the MBA?
- 6. What motivates you to pursue an MBA at this stage?
- 7. Can you introduce your current job responsibilities briefly?
二、 政治理论问答
- 1. 如何理解高质量发展内涵?
- 2. 中国式现代化的基本特征有哪些?
- 3. 新发展理念的具体内容是什么?
- 4. 如何理解“双循环”新发展格局?
- 5. 乡村振兴战略的重要意义?
- 6. 社会主义核心价值观的作用?
- 7. 如何看待当前我国经济形势?
三、 专业知识问答
- 1. 什么是SWOT分析?举个实际例子说明下
- 2. 波特五力模型里,五种竞争力量具体是哪些
- 3. 马斯洛需求层次理论,具体内容有哪些
- 4. 双因素理论里的保健因素和激励因素,分别指什么
- 5. 企业战略的三个层次,简单阐述下
- 6. 市场营销的4P理论,具体指什么
- 7. 什么是核心竞争力?企业怎么构建自己的核心竞争力
四、 综合素质面试问答
- 1. 考MBA的核心原因是什么?
- 2. 我们学校MBA最吸引你的点是什么?
- 3. 和其他申请者比,你的核心优势是什么?
- 4. 未来3-5年职业有什么具体打算?
- 5. 你所在行业近年有什么变化?
- 6. 工作中遇过最棘手的事是什么?怎么解决的?
- 7. 如何调动团队积极性?
接下来,你最想要2026南京审计大学MBA复试的完整资料来了(全科目,包含真题)!!!公众号后台回复“南京审计大学MBA复试” 即可获取南京审计大学MBA复试急救资料PDF汇总目录,考来考去就这些东西!
首先,南京审计大学非全MBA一志愿淘汰率为0%,是非常友好的院校,只要通过国家线进入复试,录取基本无悬念,但仍需认真准备面试,避免因态度敷衍或设备问题影响结果。
其次,复试为网络远程双机位面试,需提前熟悉设备调试和面试流程,英语考察听说能力,政治为开放性提问,专业课和综合面试无指定参考书,建议结合自身工作经验和管理基础梳理答题思路。
最后,复试准备时间约27天,材料准备需提前完成,重点背诵文末真题,针对性训练表达能力。南审MBA突出财经特色,面试中可适当结合行业认知展现自身优势,祝各位考生顺利上岸!

延伸阅读:
© 温馨提示:本文由作者海豚MBA张老师创作,未经著作权人允许禁止转载。
