【大白话讲考情】2026年南京师范大学MBA非全日制

复试面试真题已放在文末
复试面试真题已放在文末
【南京师范大学MBA项目简介】
【大白话讲考情】南京师范大学MBA非全日制
客观分析一波,南京师范大学MBA非全日制复试整体淘汰率12%(中等偏低),复试时间预计在 2026 年 3 月 29 日-3 月 30 日,查分时间(2026年2月24日)和复试时间间隔约33天,时间相对充裕但仍需提前规划。复试形式为笔试+面试,包含英语、政治、专业课、综合面试多个板块,其中政治与管理及综合能力合卷考试,英语有听力笔试和口语面试,需全面准备。
复习建议:从分数段录取率来看,150-155分段录取率仅45%,155-160分段66%,而180分以上录取率均在92%以上,188分以上稳录。建议擦线考生重点攻克短板科目,高分考生保持优势。真题是核心复习资料,我把涵盖复试英语口语、政治、专业综合面试的所有资料都放在文末了,大家下载后针对性背诵,聚焦高频考点,避免盲目复习,合理分配各板块复习时间,尤其是政治闭卷笔试和英语听力,需要长期积累练习!!!
2026查分/复试时间/复试形式预测
南京师范大学MBA复试拟录取整体情况/淘汰率评估
复试各个分数段拟录取情况分析
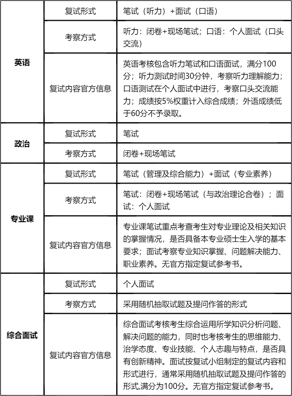
南京师范大学MBA复试内容分析/成绩计算/资审材料
一、 整体复试情况概览
二、 各个学科的复试考察细节
三、 复试资格审查需要准备的材料
四、 同等学力加试科目
复试面试真题分享
一、 英语口语问答
- 1. How will the MBA degree help your future career?
- 2. Can you describe a challenging project you led?
- 3. What are your short-term career goals after MBA graduation?
- 4. How do you balance work and study during the MBA?
- 5. What’s the most important decision you’ve made in your career?
- 6. How do you define leadership?
- 7. What do you expect to learn from the MBA curriculum?
二、 政治理论问答
- 1. 中国式现代化的基本特征有哪些?
- 2. 先富带后富与共同富裕的关系?
- 3. 如何理解“双循环”新发展格局?
- 4. 乡村振兴战略的总要求是什么?
- 5. 社会主义核心价值观的作用?
- 6. 如何理解“绿水青山就是金山银山”?
- 7. 全面深化改革的总目标?
三、 专业知识问答
- 1. 平衡计分卡(BSC)怎么理解?它包含哪四个维度
- 2. 什么是核心竞争力?企业怎么构建自己的核心竞争力
- 3. 差异化战略有什么优势?可能面临哪些风险
- 4. 市场营销的4P理论,具体指什么
- 5. 股权结构和公司治理之间,有什么关联
- 6. 企业有哪些融资方式?权益融资和债务融资的区别是什么
- 7. 矩阵式组织结构是什么样的?它的优缺点分别是什么
四、 综合素质面试问答
- 1. 读MBA能帮你解决哪些职业困惑?
- 2. 和其他申请者比,你的核心优势是什么?
- 3. 你所在行业近年有什么变化?
- 4. 工作中遇过最棘手的事是什么?怎么解决的?
- 5. 和同事意见不合时怎么处理?
- 6. 如何调动团队积极性?
- 7. 最近关注什么商业新闻?说说看法。
接下来,你最想要2026南京师范大学MBA复试的完整资料来了(全科目,包含真题)!!!公众号后台回复“南京师范大学MBA复试” 即可获取南京师范大学MBA复试急救资料PDF汇总目录,考来考去就这些东西!
首先,南京师范大学MBA复试淘汰率12%,低分段竞争激烈,188分以上稳录概率高。复试包含笔试和面试多个环节,英语有60分最低录取要求,政治与专业课合卷考试,需合理分配复习时间,避免偏科。
其次,面试环节采用随机抽题+提问形式,专业课和综合面试无指定参考书,需重点掌握管理类核心理论(如SWOT、波特五力模型等),同时结合行业热点和自身工作经验准备案例,展现专业素养和解决问题的能力。
最后,资格审查材料需提前准备齐全,同等学力考生要额外满足加试科目和相关材料要求。复试准备时间33天,建议制定详细复习计划,聚焦真题和高频考点,擦线考生重点突破短板,高分考生巩固优势,确保复试各环节稳定发挥,顺利上岸!

延伸阅读:
© 温馨提示:本文由作者海豚MBA张老师创作,未经著作权人允许禁止转载。
