【大白话讲考情】南京信息工程大学2026年全日制MBA

复试面试真题已放在文末
复试面试真题已放在文末
【南京信息工程大学MBA项目简介】
【大白话讲考情】南京信息工程大学全日制MBA
客观分析一波,南京信息工程大学全日制MBA复试整体淘汰率仅4%(极低),复试时间预计在 2026 年 3 月 30 日左右,查分后到复试时间相对充裕,但仍建议提前准备复试,避免临时抱佛脚。整体上复试以线上个面为主,涵盖英语、政治、专业课和综合面试四大板块,均采用线上抽签答题形式,需要提前熟悉答题流程和技巧。
复习建议:一定要把真题作为复习的重点,我把真题及其他涵盖南京信息工程大学MBA复试英语口语,政治,专业综合面试的所有资料都放在文末了,大家下载后一定认真背诵,认真背9天就能全部背完!!学校未指定专业课和综合面试参考书,复习时要注重核心知识点的掌握和实际应用能力的提升,不要盲目刷题。总之,文末的真题一定要看,资料一定要下载背诵,结合线上面试特点提前模拟演练,其实没那么难!!!
2026查分/复试时间/复试形式预测
南京信息工程大学MBA复试拟录取整体情况/淘汰率评估
复试各个分数段拟录取情况分析
南京信息工程大学MBA复试内容分析/成绩计算/资审材料
一、 整体复试情况概览
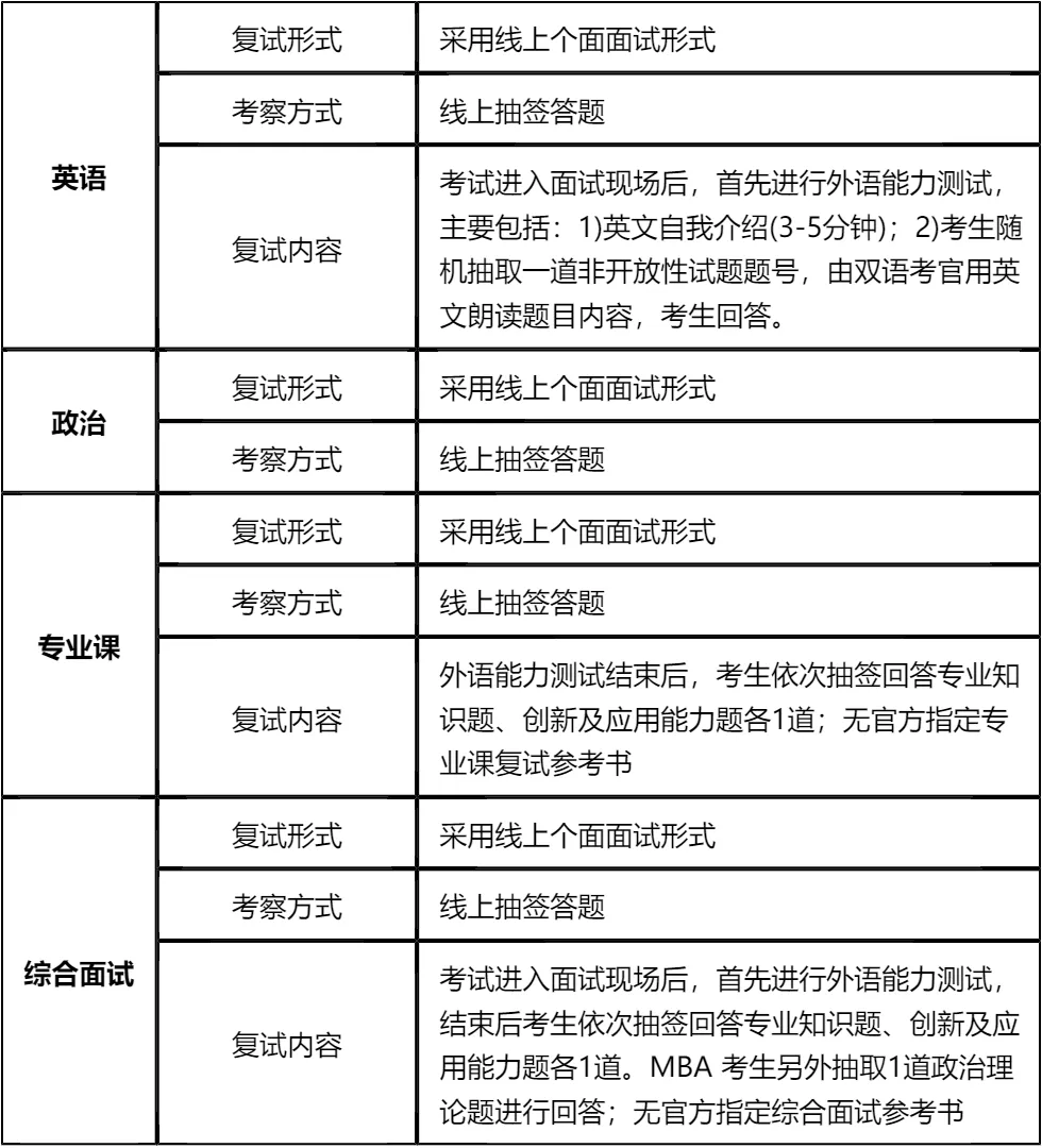
二、 各个学科的复试考察细节
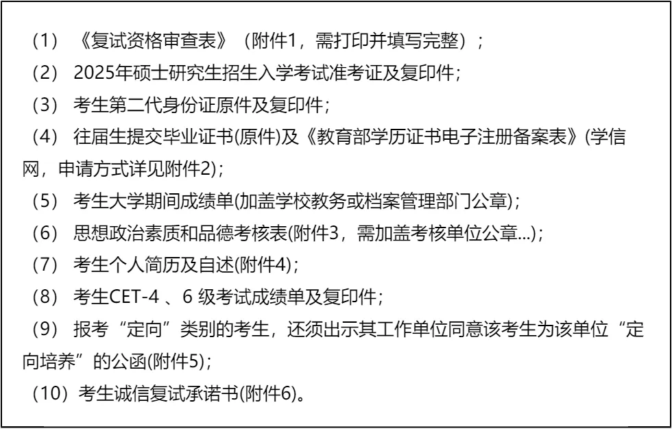
三、 复试资格审查需要准备的材料
四、 同等学力加试科目
复试面试真题分享
一、 英语口语问答
- 1. Mind telling us a bit about yourself?
- 2. How will the MBA degree help your future career?
- 3. Can you describe a challenging project you led?
- 4. What are your long-term career aspirations?
- 5. How do you balance work and study during the MBA?
- 6. What’s the most important decision you’ve made in your career?
- 7. How do you handle feedback from your superiors?
二、 政治理论问答
- 1. 新时代社会主要矛盾是什么?
- 2. 中国式现代化的基本特征有哪些?
- 3. 新发展格局的核心是什么?
- 4. 乡村振兴战略的总要求是什么?
- 5. 社会主义核心价值观是什么?
- 6. 如何理解“绿水青山就是金山银山”?
- 7. 全面深化改革的总目标?
三、 专业知识问答
- 1. 什么是SWOT分析?举个实际例子说明下
- 2. 波特五力模型里,五种竞争力量具体是哪些
- 3. 马斯洛需求层次理论,具体内容有哪些
- 4. 波士顿矩阵(BCG矩阵)的四个象限,分别叫什么
- 5. 市场营销的4P理论,具体指什么
- 6. 企业有哪些融资方式?权益融资和债务融资的区别是什么
- 7. 人力资源管理的六大模块,分别是什么
四、 综合素质面试问答
- 1. 考MBA的核心原因是什么?
- 2. 和其他申请者比,你的核心优势是什么?
- 3. 未来3-5年职业有什么具体打算?
- 4. 你所在行业近年有什么变化?
- 5. 工作中遇过最棘手的事是什么?怎么解决的?
- 6. 团队成员拖沓不达标怎么处理?
- 7. 你最佩服哪个企业家?为什么?
接下来,你最想要2026南京信息工程大学MBA复试的完整资料来了(全科目,包含真题)!!!公众号后台回复“南京信息工程大学MBA复试” 即可获取南京信息工程大学MBA复试急救资料PDF汇总目录,考来考去就这些东西!
首先,南京信息工程大学全日制MBA复试淘汰率仅4%,极低的淘汰率意味着只要进入复试,且表现正常,录取概率极大。但需重视复试准备,尤其是线上抽签答题的形式,需提前熟悉流程,避免因紧张或不熟悉流程影响发挥。
其次,复试涵盖英语、政治、专业课和综合面试四大板块,均为线上个面形式。英语需重点准备3-5分钟自我介绍,政治、专业课无指定参考书,需围绕核心知识点和热点问题复习,综合面试侧重考察职业规划、行业认知和解决问题的能力。
最后,资格审查材料较多,需提前整理齐全,尤其是加盖公章的材料和定向考生的单位公函。复试准备时间相对充裕,建议结合文末真题和资料系统复习,同时进行多次线上模拟演练,提升表达能力和镜头感。祝各位考生顺利上岸!

延伸阅读:
© 温馨提示:本文由作者海豚MBA张老师创作,未经著作权人允许禁止转载。
