【大白话讲考情】2026年南京航空航天大学MBA非全日制

复试面试真题已放在文末
复试面试真题已放在文末
【南京航空航天大学MBA项目简介】
【大白话讲考情】南京航空航天大学MBA非全日制
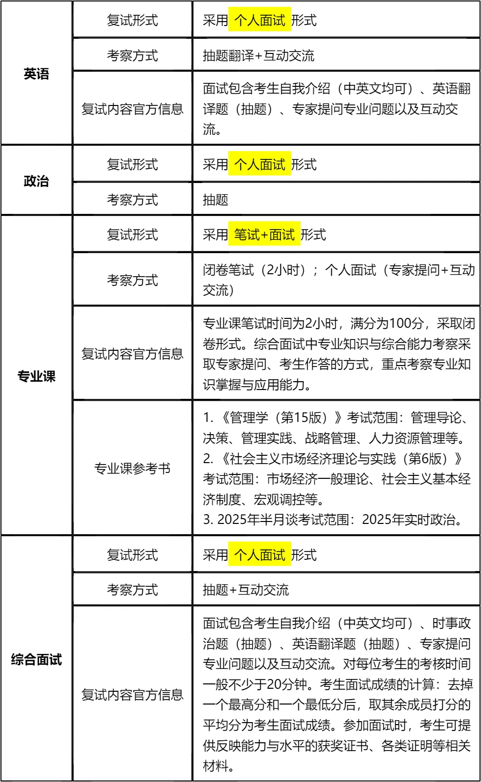
客观分析一波,南京航空航天大学MBA非全日制复试整体淘汰率仅7%(极低),复试时间预计在 2026 年 3 月 28 日-3 月 29 日,查分后到复试时间间隔较短,所以大家需要提前准备复试,防止出分后时间紧张。整体上复试以笔试+面试为主,面试形式为个面,涵盖英语、政治、专业课、综合能力多个维度,需要全面备考。
复习建议:一定要把真题作为复习的重点,同时紧扣官方指定的专业课参考书进行系统学习。我把真题及涵盖南京航空航天大学MBA复试英语口语、政治、专业综合面试的所有资料都放在文末了,大家下载后一定认真背诵和练习,合理规划时间高效备考!!总之,复试考察内容全面但淘汰率低,只要聚焦重点、扎实准备,尤其是吃透文末真题和核心考点,上岸概率极大!!!
2026查分/复试时间/复试形式预测
南京航空航天大学MBA复试拟录取整体情况/淘汰率评估
复试各个分数段拟录取情况分析
南京航空航天大学MBA复试内容分析/成绩计算/资审材料
一、 整体复试情况概览
二、 各个学科的复试考察细节
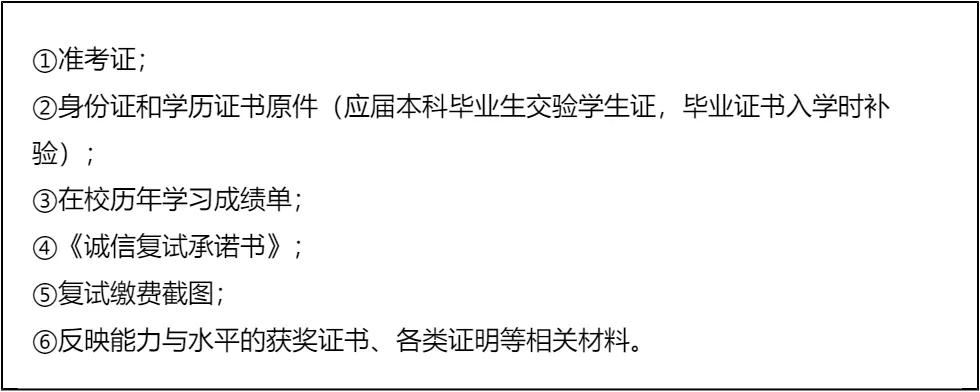
三、 复试资格审查需要准备的材料
四、 同等学力加试科目
复试面试真题分享
一、 英语口语问答
- 1. How will the MBA degree help your future career?
- 2. Can you describe a challenging project you led?
- 3. What are your short-term career goals after MBA graduation?
- 4. How do you balance work and study during the MBA?
- 5. What motivates you to pursue an MBA at this stage?
- 6. Can you talk about a failure you experienced and what you learned?
- 7. What do you expect to learn from the MBA curriculum?
二、 政治理论问答
- 1. 如何理解高质量发展内涵?
- 2. 中国式现代化的基本特征有哪些?
- 3. 新发展理念的具体内容是什么?
- 4. 如何理解“双循环”新发展格局?
- 5. 乡村振兴战略的总要求是什么?
- 6. 社会主义核心价值观的作用是什么?
- 7. 为何要坚持自主创新?
三、 专业知识问答
- 1. 管理的四大职能,简单说说
- 2. 波特五力模型里,五种竞争力量具体是哪些
- 3. 目标管理(MBO)的核心思路是什么
- 4. 双因素理论里的保健因素和激励因素,分别指什么
- 5. 什么是核心竞争力?企业怎么构建自己的核心竞争力
- 6. 市场营销的4P理论,具体指什么
- 7. 企业战略的三个层次,简单阐述下
四、 综合素质面试问答
- 1. 考MBA的核心原因是什么?
- 2. 和其他申请者比,你的核心优势是什么?
- 3. 未来3-5年职业有什么具体打算?
- 4. 你所在行业近年有什么变化?
- 5. 工作中遇过最棘手的事是什么?怎么解决的?
- 6. 和同事意见不合时怎么处理?
- 7. 考上MBA后怎么安排学习和工作时间?
接下来,你最想要2026南京航空航天大学MBA复试的完整资料来了(全科目,包含真题)!!!公众号后台回复“南京航空航天大学MBA复试” 即可获取南京航空航天大学MBA复试急救资料PDF汇总目录,考来考去就这些东西!
首先,南京航空航天大学非全MBA复试淘汰率仅7%,录取门槛适中,对一志愿考生保护力度大,是性价比很高的报考选择。但复试包含专业课闭卷笔试,需提前系统复习指定教材,不可掉以轻心。
其次,面试环节涵盖英语、政治、专业知识和综合素质多个维度,考察内容全面。建议考生结合真题针对性准备,英语注重翻译和交流能力训练,政治关注时事热点,专业知识紧扣教材核心考点,综合素质面试突出个人优势和职业规划。
最后,复试准备时间有限,建议考生提前制定详细的备考计划,合理分配时间在笔试和面试各模块上。同时按要求准备资格审查材料,避免遗漏。只要聚焦重点、扎实备考,充分利用文末真题和资料,就能顺利上岸!祝各位考生金榜题名!

延伸阅读:
© 温馨提示:本文由作者海豚MBA张老师创作,未经著作权人允许禁止转载。
