【大白话讲考情】2026年南京工业大学MBA非全日制

复试面试真题已放在文末
复试面试真题已放在文末
【南京工业大学MBA项目简介】
【大白话讲考情】南京工业大学MBA非全日制
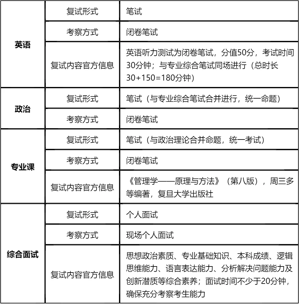
客观分析一波,南京工业大学MBA非全日制复试整体淘汰率仅8%(较低),复试时间预计在 2026 年 3 月 22 日-3 月 23 日,查分后准备时间相对充裕,但复试包含英语笔试、专业综合笔试、政治笔试和综合面试多个环节,且专业综合笔试有指定参考书目,需要系统复习。整体上复试以笔试+面试为主,其中综合面试为个人面试,需提前打磨面试技巧和专业知识储备。
复习建议:一定要把指定参考书《管理学——原理与方法》(第八版)作为专业复习核心,同时结合真题强化知识点记忆。我把真题及涵盖英语、政治、专业综合、综合素质面试的所有资料都放在文末了,大家下载后按板块针对性背诵,合理规划时间1-2周可完成核心考点复习!!总之,复试环节较多,需兼顾笔试和面试,重点攻克专业笔试和面试高频问题,文末真题和资料务必认真研读,踏实准备就能稳妥上岸!!!
2026查分/复试时间/复试形式预测
南京工业大学MBA复试拟录取整体情况/淘汰率评估
复试各个分数段拟录取情况分析
南京工业大学MBA复试内容分析/成绩计算/资审材料
一、 整体复试情况概览
二、 各个学科的复试考察细节
三、 复试资格审查需要准备的材料
四、 同等学力加试科目
复试面试真题分享
一、 英语口语问答
- 1. What’s your greatest weakness? How do you overcome it?
- 2. How will the MBA degree help your future career?
- 3. Can you describe a challenging project you led?
- 4. What motivates you to pursue an MBA at this stage?
- 5. How do you balance work and study during the MBA?
- 6. Can you talk about a failure you experienced and what you learned?
- 7. How do you define leadership?
二、 政治理论问答
- 1. 中国式现代化的基本特征有哪些?
- 2. 先富带后富与共同富裕的关系?
- 3. 新发展格局的核心是什么?
- 4. 乡村振兴战略的总要求是什么?
- 5. 全过程人民民主的优势?
- 6. 社会主义核心价值观的作用?
- 7. 如何理解“绿水青山就是金山银山”?
三、 专业知识问答
- 1. 平衡计分卡(BSC)怎么理解?它包含哪四个维度
- 2. 彼得原理的含义,解释一下
- 3. 企业战略的三个层次,简单阐述下
- 4. 实施成本领先战略,需要具备哪些条件
- 5. 价值链分析是什么?它能起到什么作用
- 6. 市场营销的4P理论,具体指什么
- 7. 产品生命周期不同阶段该用什么营销策略
四、 综合素质面试问答
- 1. 读MBA能帮你解决哪些职业困惑?
- 2. 你了解我们MBA的哪些课程或活动?
- 3. 你的明显短板是什么?怎么弥补?
- 4. 你公司在行业的核心竞争力是什么?
- 5. 工作中遇过最棘手的事是什么?怎么解决的?
- 6. 和同事意见不合时怎么处理?
- 7. 团队成员拖沓不达标怎么处理?
接下来,你最想要2026南京工业大学MBA复试的完整资料来了(全科目,包含真题)!!!公众号后台回复“南京工业大学MBA复试” 即可获取南京工业大学MBA复试急救资料PDF汇总目录,考来考去就这些东西!
首先,南京工业大学非全MBA复试淘汰率仅8%,竞争压力相对较小,且保护一志愿考生,但复试环节包含三门笔试和一场面试,内容繁杂,需提前系统准备。专业笔试有明确指定教材,是复习重点,需逐章梳理核心知识点并结合真题强化练习。
其次,英语仅考察听力,需针对性训练听力题型,提高答题速度和准确率;政治考察时事热点,需关注年度重大政策、会议精神和社会热点事件;综合面试时间不少于20分钟,考察内容全面,需提前准备自我介绍、职业规划、专业问题、工作案例等多方面内容,展现自身综合素养。
最后,从分数段录取情况来看,175分以上录取概率极高,160-180分段需重点提升复试表现,200-210分段需警惕高分落榜风险。复试准备时间相对充裕,建议合理规划时间,兼顾笔试和面试,吃透指定教材和文末真题资料,踏实备考即可顺利上岸!

延伸阅读:
© 温馨提示:本文由作者海豚MBA张老师创作,未经著作权人允许禁止转载。
