【大白话讲考情】2026年长春工业大学全日制MBA

复试面试真题已放在文末
复试面试真题已放在文末
【长春工业大学MBA项目及院校简介】
长春工业大学工商管理硕士(MBA)项目依托学校的学科优势和行业资源,致力于培养具备扎实的工商管理理论基础、较强的实践能力和职业素养,能够适应现代企业管理需求的复合型管理人才。项目课程体系注重理论与实践的结合,涵盖了工商管理核心领域的知识与技能,同时关注行业发展动态,培养学生发现、分析和解决实际管理问题的能力。
学校拥有一支经验丰富的师资队伍,既有深厚学术造诣的教授,也有具备丰富企业管理实践经验的双师型教师。MBA项目为学生提供了良好的学习平台和交流机会,通过案例教学、企业调研、学术讲座等多种形式,助力学生提升管理水平和职业竞争力,为地方经济发展和企业管理创新培养优秀人才。
【大白话讲考情】长春工业大学全日制MBA
客观分析一波,长春工业大学全日制MBA复试整体淘汰率为0%(一志愿全部录取),复试时间预计在 2026 年 3 月 28 日-3 月 29 日,查分时间和复试时间间隔较短,大家需要提前筹备复试,避免临时抱佛脚。整体上复试以笔试+面试为主,其中面试形式均为个人面试,需提前熟悉个人面试的流程和技巧。
复习建议:真题是复习的核心抓手,我把涵盖长春工业大学MBA复试英语口语、政治、专业综合面试的真题及相关资料都放在文末了,下载后务必认真背诵练习,集中精力冲刺9天即可熟练掌握核心内容!备考时间紧张,要聚焦重点高频考点,避免盲目复习,文末真题务必重点研读,资料一定要下载背诵,其实复试难度不大,只要认真准备就能顺利通过!!!
2026查分/复试时间/复试形式预测
长春工业大学MBA复试拟录取整体情况/淘汰率评估
复试各个分数段拟录取情况分析
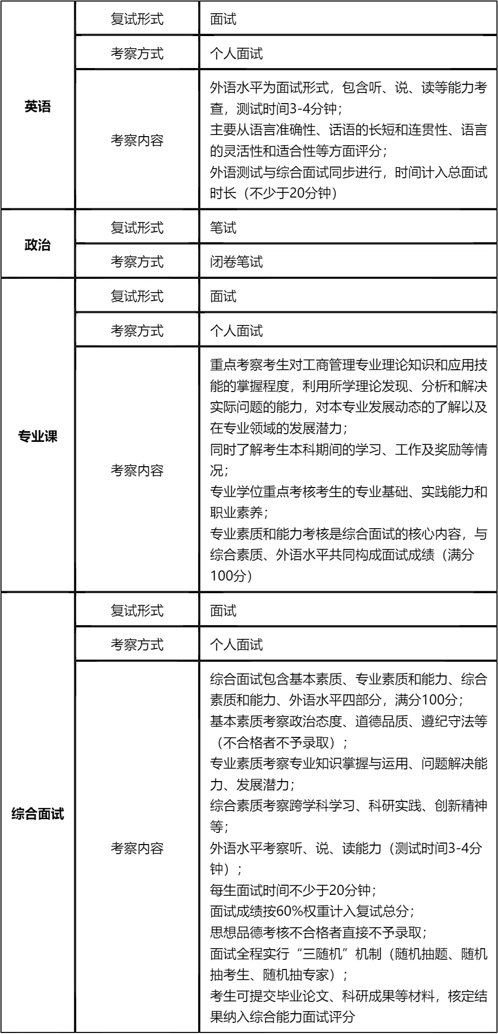
长春工业大学MBA复试内容分析/成绩计算/资审材料
一、 整体复试情况概览
二、 各个学科的复试考察细节
三、 复试资格审查需要准备的材料
复试面试真题分享
一、 英语口语问答
- 1. Can you do a quick self-introduction?
- 2. What’s your greatest weakness? How do you overcome it?
- 3. How will the MBA degree help your future career?
- 4. Can you describe a challenging project you led?
- 5. What motivates you to pursue an MBA at this stage?
- 6. How do you balance work and study during the MBA?
- 7. What do you expect to learn from the MBA curriculum?
二、 政治理论问答
- 1. 如何理解高质量发展内涵?
- 2. 新时代社会主要矛盾是什么?
- 3. 中国式现代化的基本特征有哪些?
- 4. 共同富裕的重要意义是什么?
- 5. 新发展格局的核心是什么?
- 6. 乡村振兴战略的总要求是什么?
- 7. 社会主义核心价值观是什么?
三、 专业知识问答
- 1. 管理的四大职能,简单说说
- 2. 什么是SWOT分析?举个实际例子说明下
- 3. 波特五力模型里,五种竞争力量具体是哪些
- 4. 目标管理(MBO)的核心思路是什么
- 5. 马斯洛需求层次理论,具体内容有哪些
- 6. 双因素理论里的保健因素和激励因素,分别指什么
- 7. 什么是核心竞争力?企业怎么构建自己的核心竞争力
四、 综合素质面试问答
- 1. 考MBA的核心原因是什么?
- 2. 读MBA能帮你解决哪些职业困惑?
- 3. 我们学校MBA最吸引你的点是什么?
- 4. 和其他申请者比,你的核心优势是什么?
- 5. 未来3-5年职业有什么具体打算?
- 6. 你所在行业近年有什么变化?
- 7. 工作中遇过最棘手的事是什么?怎么解决的?
接下来,你最想要2026长春工业大学全日制MBA复试的完整资料来了(全科目,包含真题)!!!长春工业大学MBA复试急救资料PDF汇总目录,考来考去就这些东西!
老师总结:
面对长春工业大学MBA复试,战略上要重视,战术上要精准。虽然一志愿全部录取,但复试的各项流程和要求不能忽视。政治笔试闭卷且分值占比高,是备考的重点,要提前收集相关复习资料,梳理知识点,加强背诵,确保能够熟练答题。
面试环节采用个人面试和“三随机”机制,对考生的临场发挥能力要求较高。考生要提前进行模拟练习,熟悉面试流程和节奏,提高应变能力。英语部分要注重口语表达的流畅性,专业知识部分要准确掌握核心概念和理论,综合素质部分要真诚展现自己的优势和规划,让考官全面了解自己。
资格审查材料的准备要细致周到,避免出现遗漏或错误。文末的真题资料经过精心整理,涵盖了各个面试板块的高频考题,能够帮助考生快速把握考察重点,提高备考效率。相信只要认真准备,全力以赴,就能顺利通过复试,开启在长春工业大学的MBA学习之旅!

© 温馨提示:本文由作者海豚MBA张老师创作,未经著作权人允许禁止转载。
