【大白话讲考情】2026年吉林大学全日制MBA

复试面试真题已放在文末
复试面试真题已放在文末
【吉林大学MBA项目及院校简介】
吉林大学MBA项目依托学校深厚的学术底蕴和广泛的行业资源,致力于培养具有全球视野、创新精神和社会责任感的高素质管理人才。项目注重理论与实践相结合,课程设置涵盖管理核心知识、行业前沿动态和实战技能训练,配备了一支由资深教授和企业高管组成的师资队伍,为学生提供全方位的教学指导和职业发展支持。
吉林大学MBA项目拥有完善的教学设施和丰富的校友网络,毕业生广泛分布于金融、制造、信息技术、咨询等多个领域,深受用人单位好评。选择吉林大学MBA,将为你搭建高质量的学习平台和职业发展桥梁,助力你在激烈的市场竞争中脱颖而出。
【大白话讲考情】吉林大学全日制MBA
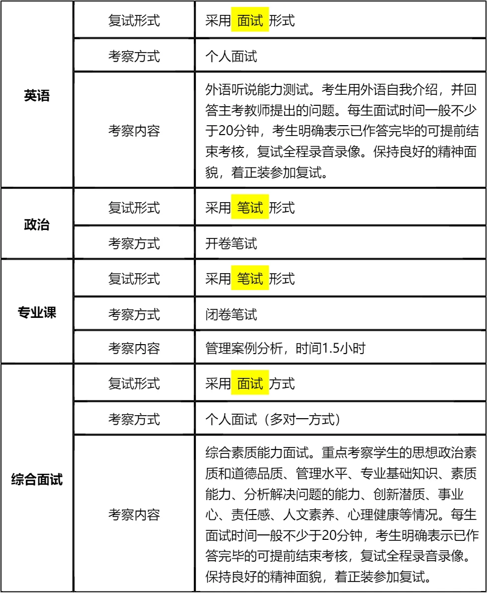
客观分析一波,吉林大学全日制MBA复试淘汰率12%,属于中等淘汰水平,复试时间预计在2026年3月22日-3月23日,查分后准备时间有限,大家需要提前启动复试备考。复试形式为线下笔试+线下面试,笔试包含政治理论和管理案例分析,面试涵盖英语听说、综合素质能力考察,环节较多且有明确分值占比,需要全面准备。
复习建议:政治笔试为开卷形式,需提前准备好指定参考资料并熟悉核心考点;管理案例分析要加强实战训练,掌握案例分析的思路和方法;英语和综合面试注重临场表现,需反复模拟练习。真题是重要复习资料,文末整理了涵盖英语、政治、专业知识、综合素质的复试真题,大家下载后要重点背诵练习,聚焦高频考点,提高备考效率,避免盲目复习,只要针对性准备,上岸概率很大!!!
2026查分/复试时间/复试形式预测
吉林大学MBA复试拟录取整体情况/淘汰率评估
复试各个分数段拟录取情况分析
吉林大学MBA复试内容分析/成绩计算/资审材料
一、 整体复试情况概览
二、 各个学科的复试考察细节
三、 复试资格审查需要准备的材料
四、 同等学力加试科目
复试面试真题分享
一、 英语口语问答
- 1. Could you introduce yourself briefly for us?
- 2. Why did you choose our university’s MBA program?
- 3. What are your short-term career goals after MBA graduation?
- 4. Can you describe a challenging project you led?
- 5. How do you balance work and study during the MBA?
- 6. What’s the most important decision you’ve made in your career?
- 7. How do you define leadership?
二、 政治理论问答
- 1. 如何理解高质量发展内涵?
- 2. 新时代社会主要矛盾是什么?
- 3. 中国式现代化的基本特征有哪些?
- 4. 共同富裕的重要意义是什么?
- 5. 新发展格局的核心是什么?
- 6. 乡村振兴战略的总要求是什么?
- 7. 社会主义核心价值观是什么?
三、 专业知识问答
- 1. 管理的四大职能,简单说说?
- 2. 什么是SWOT分析?举个实际例子说明下?
- 3. 波特五力模型里,五种竞争力量具体是哪些?
- 4. 目标管理(MBO)的核心思路是什么?
- 5. 马斯洛需求层次理论,具体内容有哪些?
- 6. 什么是核心竞争力?企业怎么构建自己的核心竞争力?
- 7. 市场营销的4P理论,具体指什么?
四、 综合素质面试问答
- 1. 考MBA的核心原因是什么?
- 2. 读MBA能帮你解决哪些职业困惑?
- 3. 和其他申请者比,你的核心优势是什么?
- 4. 你所在行业近年有什么变化?
- 5. 工作中遇过最棘手的事是什么?怎么解决的?
- 6. 和同事意见不合时怎么处理?
- 7. 未来3-5年职业有什么具体打算?
接下来,你最想要2026吉林大学全日制MBA复试的完整资料来了(全科目,包含真题)!!!吉林大学MBA复试急救资料PDF汇总目录,考来考去就这些东西!
老师总结:
吉林大学MBA复试的特点是考察全面、注重实战。管理案例分析和综合面试都强调对实际问题的解决能力,备考时要结合自身工作经验,将理论知识与实践相结合,避免死记硬背。英语面试虽然分值不高,但也是考察的重要环节,要提前准备自我介绍和常见问题的回答,提升口语表达的流畅度。
从分数段录取率来看,200-210分是竞争最激烈的区间,处于这个分数段的同学要重点突破薄弱环节,通过复试拉开差距;218分以上的同学要保持优势,确保复试不出现失误。政治开卷考试要注意答题技巧,既要准确引用资料内容,又要结合题目要求进行分析阐述,避免只抄资料不分析。
备考时间有限,要合理分配时间和精力,聚焦高频考点和真题,提高备考效率。文末的资料包含了复试各个板块的核心内容,大家下载后要认真学习和背诵,相信只要坚持到底,就能顺利通过复试,实现自己的MBA梦想!

© 温馨提示:本文由作者海豚MBA张老师创作,未经著作权人允许禁止转载。
