【大白话讲考情】湖南农业大学2026年MBA非全日制

复试面试真题已放在文末
复试面试真题已放在文末
【湖南农业大学MBA项目简介】
【大白话讲考情】湖南农业大学MBA非全日制
客观分析一波,湖南农业大学MBA非全日制复试整体淘汰率0%(无淘汰),复试时间预计在 2026 年 3 月 29 日-3 月 30 日,查分时间(2026年2月24日)和复试时间间隔约34天,虽然时间相对充裕,但仍建议提前准备复试,避免临时抱佛脚。整体上复试以笔试+面试为主,其中面试形式为个面,需重点掌握笔试科目核心知识点和个面应对技巧。
复习建议:一定要把指定参考书和真题作为复习的核心,专业课需熟练掌握《管理学》核心知识点,政治笔试不合格会直接不予录取,务必重视。我把真题及涵盖湖南农业大学MBA复试英语口语、政治、专业综合面试的所有资料都放在文末了,大家下载后认真背诵练习,合理规划时间即可稳妥应对!总之,复试无淘汰但有单科合格线要求,重点突破笔试科目,面试提前演练,文末的真题和资料一定要认真对待,上岸难度不大!!!
2026查分/复试时间/复试形式预测
湖南农业大学MBA复试拟录取整体情况/淘汰率评估
复试各个分数段拟录取情况分析
湖南农业大学MBA复试内容分析/成绩计算/资审材料
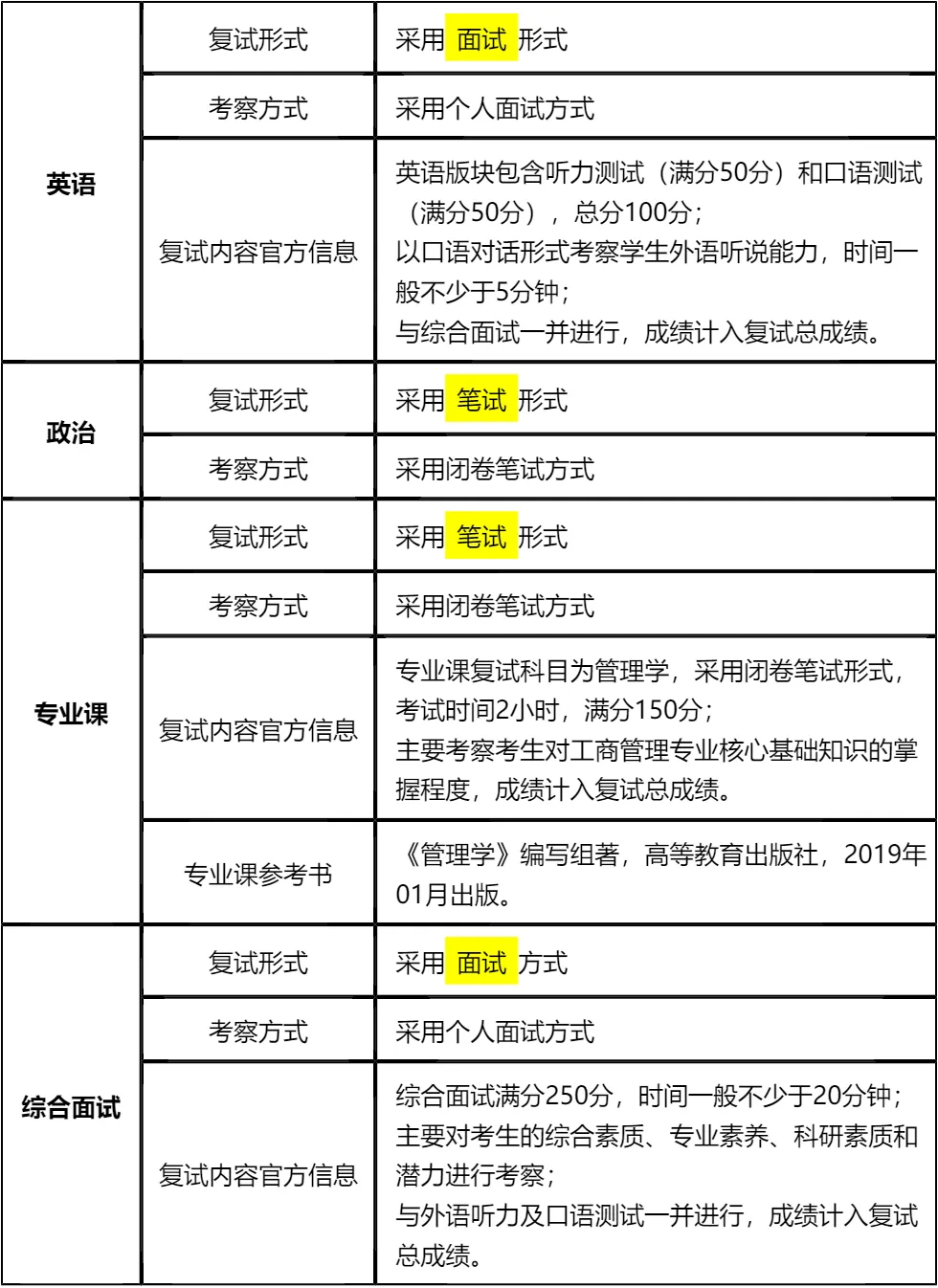
一、 整体复试情况概览
二、 各个学科的复试考察细节
三、 复试资格审查需要准备的材料
四、 同等学力加试科目
复试面试真题分享
一、 英语口语问答
- 1. Mind telling us a bit about yourself?
- 2. How will the MBA degree help your future career?
- 3. What are your short-term career goals after MBA graduation?
- 4. Can you describe a challenging project you led?
- 5. How do you balance work and study during the MBA?
- 6. What’s the most important decision you’ve made in your career?
- 7. Can you introduce your current job responsibilities briefly?
二、 政治理论问答
- 1. 中国式现代化的基本特征有哪些?
- 2. 先富带后富与共同富裕的关系?
- 3. 如何理解“双循环”新发展格局?
- 4. 乡村振兴的重要意义?
- 5. 社会主义核心价值观的作用?
- 6. 如何理解“绿水青山就是金山银山”?
- 7. 我国经济发展的韧性体现在哪里?
三、 专业知识问答
- 1. 平衡计分卡(BSC)怎么理解?它包含哪四个维度
- 2. 什么是核心竞争力?企业怎么构建自己的核心竞争力
- 3. 差异化战略有什么优势?可能面临哪些风险
- 4. 市场营销的4P理论,具体指什么
- 5. 产品生命周期不同阶段该用什么营销策略
- 6. 财务杠杆有什么作用?存在哪些风险
- 7. 矩阵式组织结构是什么样的?它的优缺点分别是什么
四、 综合素质面试问答
- 1. 读MBA能帮你解决哪些职业困惑?
- 2. 和其他申请者比,你的核心优势是什么?
- 3. 你所在行业近年有什么变化?
- 4. 工作中遇过最棘手的事是什么?怎么解决的?
- 5. 和同事意见不合时怎么处理?
- 6. 如何调动团队积极性?
- 7. 数字化转型对你行业影响大吗?
接下来,你最想要2026湖南农业大学MBA复试的完整资料来了(全科目,包含真题)!!!公众号后台回复“湖南农业大学MBA复试” 即可获取湖南农业大学MBA复试急救资料PDF汇总目录,考来考去就这些东西!
首先,湖南农业大学非全MBA一志愿淘汰率为0%,是极具性价比的院校选择,但需注意政治笔试有合格线要求,不合格者直接不予录取,这是复试的核心门槛,必须重点突破。
其次,复试成绩构成中综合面试权重最高(250分),需结合自身工作经历、专业知识和职业规划充分准备,展现实践能力和职业素养;专业课有明确参考书目,建议提前精读教材,掌握核心知识点;英语听说与综合面试同步进行,需提前练习口语对话和听力。
最后,复试准备时间约34天,时间相对充裕,建议制定合理的复习计划:前期重点攻克专业课和政治笔试,中期强化英语听说能力,后期针对性练习面试真题。材料准备需注意盖章要求,避免遗漏。整体而言,只要达到复试要求并通过单科考核,录取基本无悬念,祝各位考生顺利上岸!

© 温馨提示:本文由作者海豚MBA张老师创作,未经著作权人允许禁止转载。
