【大白话讲考情】湖南科技大学2026年MBA非全日制

复试面试真题已放在文末
复试面试真题已放在文末
【湖南科技大学MBA项目简介】
【大白话讲考情】湖南科技大学MBA非全日制
客观分析一波,湖南科技大学MBA非全日制复试整体淘汰率0%(极低),复试时间预计在 2026 年 3 月 28 日-3 月 30 日,查分时间(2026年2月24日)和复试时间间隔约33天,虽然时间相对充裕,但仍建议提前准备复试,避免临时抱佛脚。整体上复试以笔试+面试为主,其中面试形式均为个面,需重点掌握个面技巧和专业知识。
复习建议:一定要把真题作为复习的重点,我把真题及其他涵盖湖南科技大学MBA复试英语口语,政治,专业综合面试的所有资料都放在文末了,大家下载后一定认真背诵,认真背10天就能全部掌握!!总之,虽然淘汰率为0%,但复试环节仍有严格要求(如面试不及格不予录取),一定要重视核心考点,不能掉以轻心,文末的真题一定要看,资料一定要下载背诵,稳扎稳打才能顺利上岸!!!
2026查分/复试时间/复试形式预测
湖南科技大学MBA复试拟录取整体情况/淘汰率评估
复试各个分数段拟录取情况分析
湖南科技大学MBA复试内容分析/成绩计算/资审材料
一、 整体复试情况概览
二、 各个学科的复试考察细节
三、 复试资格审查需要准备的材料
四、 同等学力加试科目
复试面试真题分享
一、 英语口语问答
- 1. Mind telling us a bit about yourself?
- 2. How will the MBA degree help your future career?
- 3. Can you describe a challenging project you led?
- 4. What’s the most important decision you’ve made in your career?
- 5. How do you define leadership?
- 6. What do you expect to learn from the MBA curriculum?
- 7. How do you manage stress in a busy work environment?
二、 政治理论问答
- 1. 新时代社会主要矛盾是什么?
- 2. 中国式现代化的基本特征有哪些?
- 3. 先富带后富与共同富裕的关系?
- 4. 乡村振兴战略的总要求是什么?
- 5. 社会主义核心价值观是什么?
- 6. 如何理解“绿水青山就是金山银山”?
- 7. 什么是总体国家安全观?
三、 专业知识问答
- 1. 什么是SWOT分析?举个实际例子说明下
- 2. 目标管理(MBO)的核心思路是什么
- 3. 双因素理论里的保健因素和激励因素,分别指什么
- 4. 企业战略的三个层次,简单阐述下
- 5. 价值链分析是什么?它能起到什么作用
- 6. 市场营销的4P理论,具体指什么
- 7. 财务杠杆有什么作用?存在哪些风险
四、 综合素质面试问答
- 1. 读MBA能帮你解决哪些职业困惑?
- 2. 和其他申请者比,你的核心优势是什么?
- 3. 你所在行业近年有什么变化?
- 4. 工作中遇过最棘手的事是什么?怎么解决的?
- 5. 和同事意见不合时怎么处理?
- 6. 如何调动团队积极性?
- 7. 数字化转型对你行业影响大吗?
接下来,你最想要2026湖南科技大学MBA复试的完整资料来了(全科目,包含真题)!!!公众号后台回复“湖南科技大学MBA复试” 即可获取湖南科技大学MBA复试急救资料PDF汇总目录,考来考去就这些东西!
首先,湖南科技大学非全MBA复试淘汰率为0%,对一志愿考生极具友好度,但需重视复试环节的各项要求,尤其是面试成绩需达到60分以上,思想品德考核合格,避免因疏忽导致录取失败。
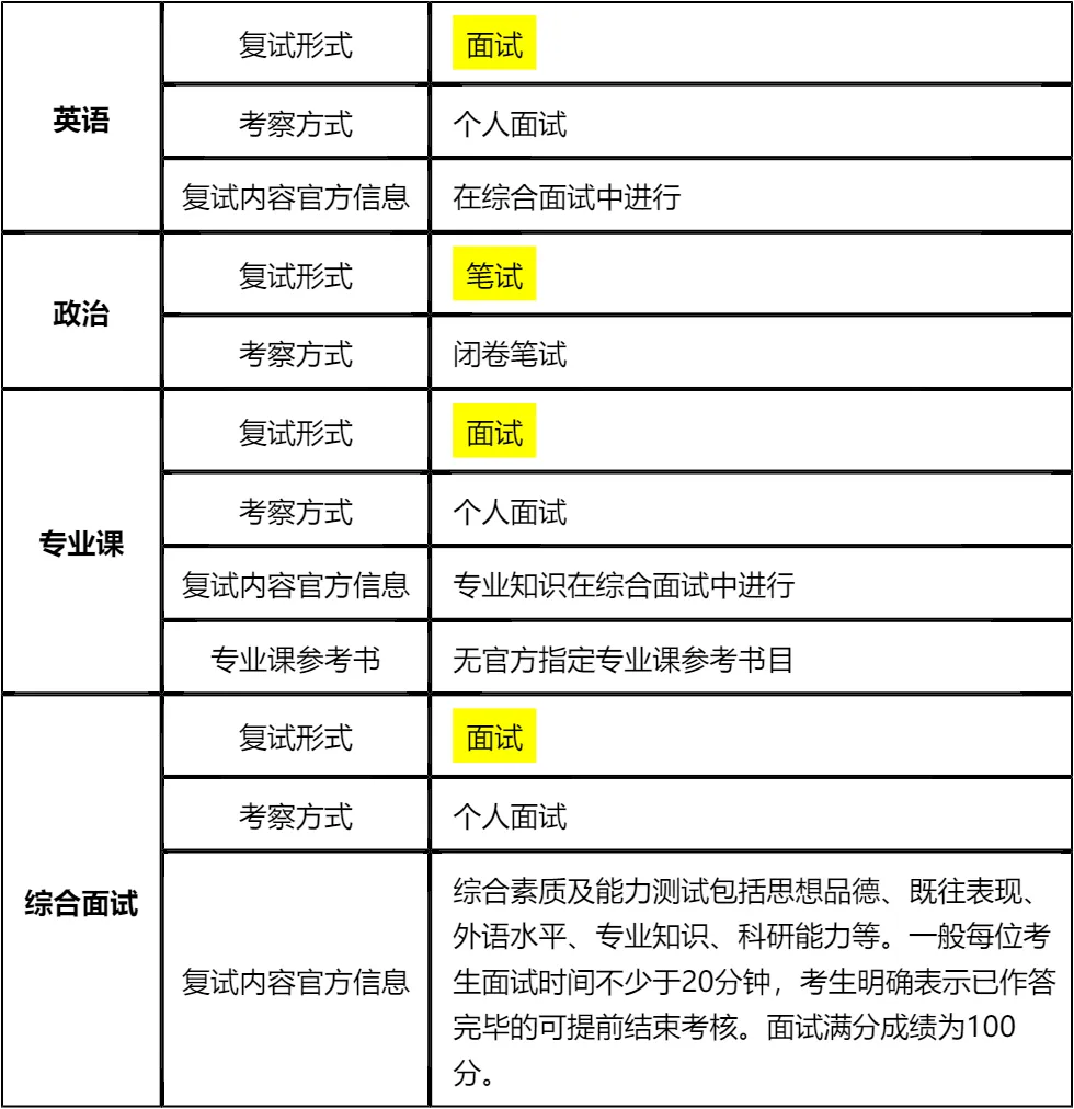
其次,复试形式包含线下笔试和面试,政治为闭卷笔试,需提前系统复习核心考点;英语、专业课、综合素质均在面试中考察,无官方指定专业课参考书,需结合行业热点和管理理论进行准备,展现自身的管理潜质和综合能力。
最后,复试准备时间约33天,相对充裕,建议合理规划时间,重点攻克政治笔试和面试真题,同时按要求准备资格审查材料。同等学力考生需额外准备加试科目,确保加试成绩合格。祝各位考生顺利上岸!

© 温馨提示:本文由作者海豚MBA张老师创作,未经著作权人允许禁止转载。
