【大白话讲考情】2026年中南财经政法大学MBA非全日制

复试面试真题已放在文末
复试面试真题已放在文末
【中南财经政法大学MBA项目简介】
【大白话讲考情】中南财经政法大学MBA非全日制
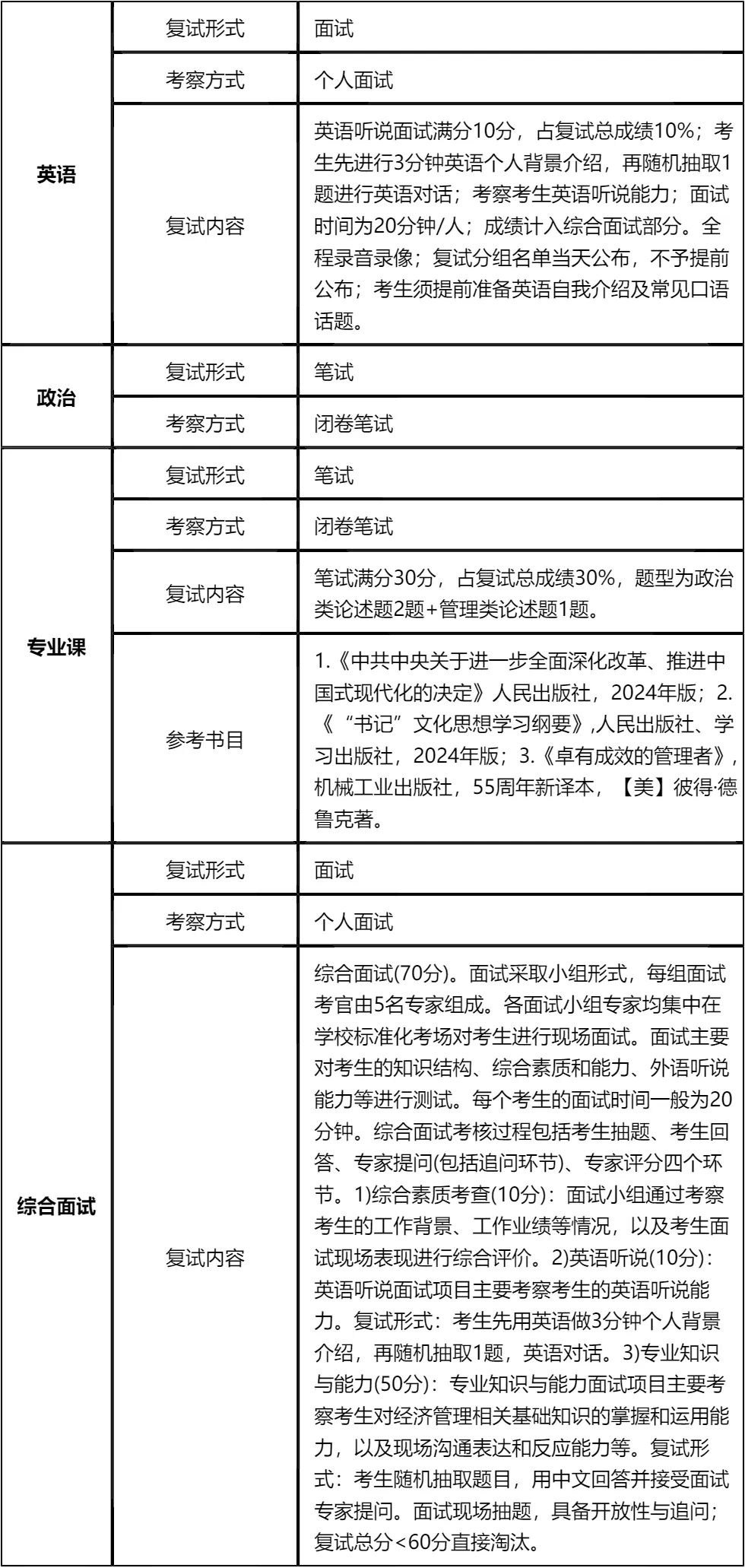
客观分析一波,中南财经政法大学MBA非全日制复试整体淘汰率仅8%(较低),复试时间预计在 2026 年 3 月 22 日,查分时间(2026年2月24日)和复试时间间隔约26天,时间相对紧张,需要提前启动复试准备。复试形式为线下笔试+线下面试,笔试包含政治和专业课,面试为个人面试,涵盖英语听说、专业知识与能力、综合素质等多个维度,考察较为全面,需针对性备考。
复习建议:重点围绕官方指定参考书展开笔试复习,政治和专业课需结合工作实际作答,面试部分要熟练掌握英语自我介绍和常见问答,专业知识真题需反复背诵强化。文末已整理包含英语口语、政治、专业综合面试的完整真题资料,集中10天左右即可完成核心考点背诵!复试虽考察全面,但淘汰率不高,只要聚焦重点、系统准备,稳过线182分以上录取概率极大,避免盲目复习,抓核心考点是关键!!!
2026查分/复试时间/复试形式预测
中南财经政法大学MBA复试拟录取整体情况/淘汰率评估
复试各个分数段拟录取情况分析
中南财经政法大学MBA复试内容分析/成绩计算/资审材料
一、 整体复试情况概览
二、 各个学科的复试考察细节
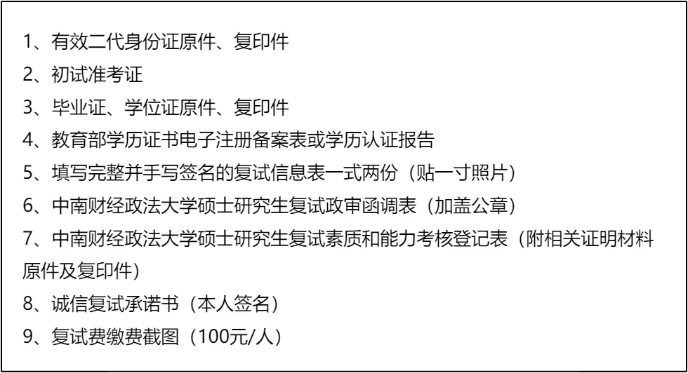
三、 复试资格审查需要准备的材料
四、 同等学力加试科目
复试面试真题分享
一、 英语口语问答
- 1. What’s your greatest weakness? How do you overcome it?
- 2. How will the MBA degree help your future career?
- 3. Can you describe a challenging project you led?
- 4. What motivates you to pursue an MBA at this stage?
- 5. How do you balance work and study during the MBA?
- 6. What do you expect to learn from the MBA curriculum?
- 7. How will you contribute to our MBA class?
二、 政治理论问答
- 1. 如何理解高质量发展内涵?
- 2. 中国式现代化的基本特征有哪些?
- 3. 共同富裕的重要意义是什么?
- 4. 新发展格局的核心是什么?
- 5. 乡村振兴战略的总要求是什么?
- 6. 社会主义核心价值观是什么?
- 7. 如何理解“绿水青山就是金山银山”?
三、 专业知识问答
- 1. 什么是SWOT分析?举个实际例子说明下
- 2. 波特五力模型里,五种竞争力量具体是哪些
- 3. 平衡计分卡(BSC)怎么理解?它包含哪四个维度
- 4. 双因素理论里的保健因素和激励因素,分别指什么
- 5. 市场营销的4P理论,具体指什么
- 6. 企业战略的三个层次,简单阐述下
- 7. 什么是核心竞争力?企业怎么构建自己的核心竞争力
四、 综合素质面试问答
- 1. 考MBA的核心原因是什么?
- 2. 和其他申请者比,你的核心优势是什么?
- 3. 你所在行业近年有什么变化?
- 4. 工作中遇过最棘手的事是什么?怎么解决的?
- 5. 和同事意见不合时怎么处理?
- 6. 如何调动团队积极性?
- 7. 未来3-5年职业有什么具体打算?
接下来,你最想要2026中南财经政法大学MBA复试的完整资料来了(全科目,包含真题)!!!公众号后台回复“中南财经政法大学MBA复试” 即可获取中南财经政法大学MBA复试急救资料PDF汇总目录,考来考去就这些东西!
首先,中南财经政法大学非全MBA复试淘汰率8%,整体难度适中,且一志愿保护力度较大,但复试包含笔试和面试,考察维度全面,需兼顾各个板块的准备。政治和专业课笔试共3小时,需提前熟悉参考书目核心内容,结合工作实际训练论述题答题思路。
其次,面试环节中英语自我介绍和随机问答是固定环节,需提前背诵并模拟练习,专业知识与能力占综合面试50分,是重中之重,需熟练掌握管理类核心理论、模型及实际应用案例,应对考官追问。
最后,复试准备时间仅约26天,且需准备多项资格审查材料,建议提前规划时间,优先攻克笔试参考书目和面试高频真题,182分以上考生按计划系统复习即可稳录,擦线考生需重点突破薄弱环节,避免因复试总分低于60分被淘汰。祝各位考生顺利上岸!

© 温馨提示:本文由作者海豚MBA张老师创作,未经著作权人允许禁止转载。
