【大白话讲考情】2026年长江大学非全日制MBA

复试面试真题已放在文末
复试面试真题已放在文末
【长江大学MBA项目简介】
【大白话讲考情】长江大学非全日制MBA
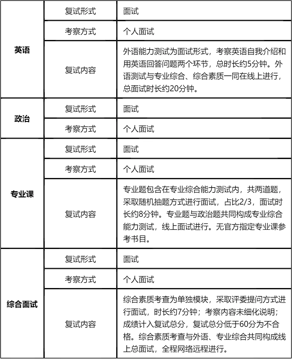
客观分析一波,长江大学非全日制MBA复试整体淘汰率0%(无淘汰),复试时间预计在 2026 年 3 月 23 日左右,查分后到复试时间间隔有限,所以大家需要提前准备复试,避免临时抱佛脚。整体上复试以网络远程面试为主,形式为个人面试,涵盖英语、政治、专业课、综合素质四个板块,需要全面兼顾各板块备考。
复习建议:一定要把真题作为复习的重点,我把真题及其他涵盖长江大学MBA复试英语口语,政治,专业综合面试的所有资料都放在文末了,大家下载后一定认真背诵,认真背9天就能全部背完!!总之,复试虽无淘汰,但仍需认真对待,一定要挑重点高频核心进行备考,文末的真题一定要看,资料一定要下载背诵,确保复试成绩达标!!!
2026查分/复试时间/复试形式预测
长江大学MBA复试拟录取整体情况/淘汰率评估
复试各个分数段拟录取情况分析
长江大学MBA复试内容分析/成绩计算/资审材料
一、 整体复试情况概览
二、 各个学科的复试考察细节
三、 复试资格审查需要准备的材料
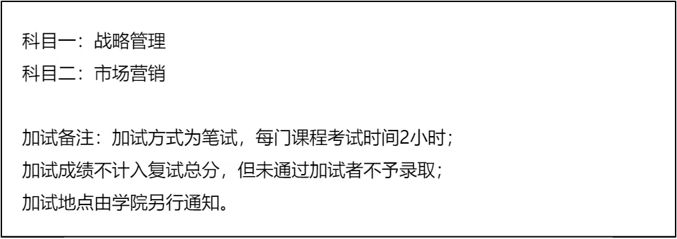
四、 同等学力加试科目
复试面试真题分享
一、 英语口语问答
- 1. What’s your greatest weakness? How do you overcome it?
- 2. How will the MBA degree help your future career?
- 3. Can you describe a challenging project you led?
- 4. What are your short-term career goals after MBA graduation?
- 5. How do you balance work and study during the MBA?
- 6. What’s the most important decision you’ve made in your career?
- 7. How do you define leadership?
二、 政治理论问答
- 1. 新时代社会主要矛盾是什么?
- 2. 中国式现代化的基本特征有哪些?
- 3. 新发展理念的内涵是什么?
- 4. 如何理解“双循环”新发展格局?
- 5. 乡村振兴战略的总要求是什么?
- 6. 社会主义核心价值观的作用?
- 7. 全面深化改革的总目标?
三、 专业知识问答
- 1. 什么是SWOT分析?举个实际例子说明下
- 2. 波特五力模型里,五种竞争力量具体是哪些
- 3. 马斯洛需求层次理论,具体内容有哪些
- 4. 波士顿矩阵(BCG矩阵)的四个象限,分别叫什么
- 5. 企业战略的三个层次,简单阐述下
- 6. 差异化战略有什么优势?可能面临哪些风险
- 7. 市场营销的4P理论,具体指什么
四、 综合素质面试问答
- 1. 考MBA的核心原因是什么?
- 2. 我们学校MBA最吸引你的点是什么?
- 3. 和其他申请者比,你的核心优势是什么?
- 4. 你所在行业近年有什么变化?
- 5. 工作中遇过最棘手的事是什么?怎么解决的?
- 6. 和同事意见不合时怎么处理?
- 7. 未来3-5年你行业发展方向是什么?
接下来,你最想要2026长江大学非全日制MBA复试的完整资料来了(全科目,包含真题)!!!公众号后台回复“长江大学MBA复试” 即可获取长江大学MBA复试急救资料PDF汇总目录,考来考去就这些东西!
首先,长江大学非全日制MBA复试淘汰率为0%,对一志愿考生非常友好,但复试总分需达到60分以上才算合格,不可掉以轻心。复试形式为网络远程面试,需提前做好设备调试和流程熟悉。
其次,复试涵盖英语、政治、专业课、综合素质四个板块,英语需重点准备自我介绍和问题应答,专业课无指定参考书需围绕核心管理知识点复习,政治仅需了解考察形式,综合素质注重个人经历和职业规划的梳理。
最后,材料准备相对简单,同等学力考生需额外准备加试科目复习。备考时间有限,真题背诵是高效复习方式,吃透文末真题和资料,确保复试各环节顺利完成,即可成功上岸!祝各位考生金榜题名!
© 温馨提示:本文由作者海豚MBA张老师创作,未经著作权人允许禁止转载。
