【大白话讲考情】武汉纺织大学2026年MBA全日制

复试面试真题已放在文末
复试面试真题已放在文末
【武汉纺织大学MBA项目及院校简介】
武汉纺织大学MBA项目致力于培养具备扎实的经济管理理论基础、较强的实践能力和创新精神,能够适应新时代市场经济发展需求的复合型管理人才。项目课程设置兼顾理论深度与实践应用,涵盖工商管理核心课程及行业特色模块,注重培养学生的战略思维、决策能力和团队协作精神。
学校拥有一支经验丰富的师资队伍,其中不乏具有企业实战经验的双师型教师,同时广泛邀请行业专家、企业高管开展讲座和交流活动。MBA学员可享受学校完善的教学资源和校友网络,助力职业发展与提升。
【大白话讲考情】武汉纺织大学MBA全日制
客观分析一波,武汉纺织大学MBA全日制复试整体淘汰率较低(7%左右),复试时间预计在 2026 年 3 月 22 日,查分时间和复试时间间隔相对紧张,所以大家需要提前启动复试准备,避免出分后手忙脚乱。整体上复试以线上面试为主,包含专业知识、英语、综合素质、政治四个板块,均为个人面试形式,需要重点训练个人面试的表达逻辑和应答技巧。
复习建议:真题是复试备考的核心,我把涵盖武汉纺织大学MBA复试英语口语、政治、专业知识、综合面试的真题及相关资料都放在文末了,大家下载后务必认真背诵练习,集中精力背诵10天左右可基本掌握核心考点!复试备考时间有限,务必聚焦高频核心内容,避免盲目复习。文末的真题和资料一定要认真对待,其实复试难度不大,只要充分准备就能稳操胜券!!!
2026查分/复试时间/复试形式预测
武汉纺织大学MBA复试拟录取整体情况/淘汰率评估
复试各个分数段拟录取情况分析
武汉纺织大学MBA复试内容分析/成绩计算/资审材料
一、 整体复试情况概览
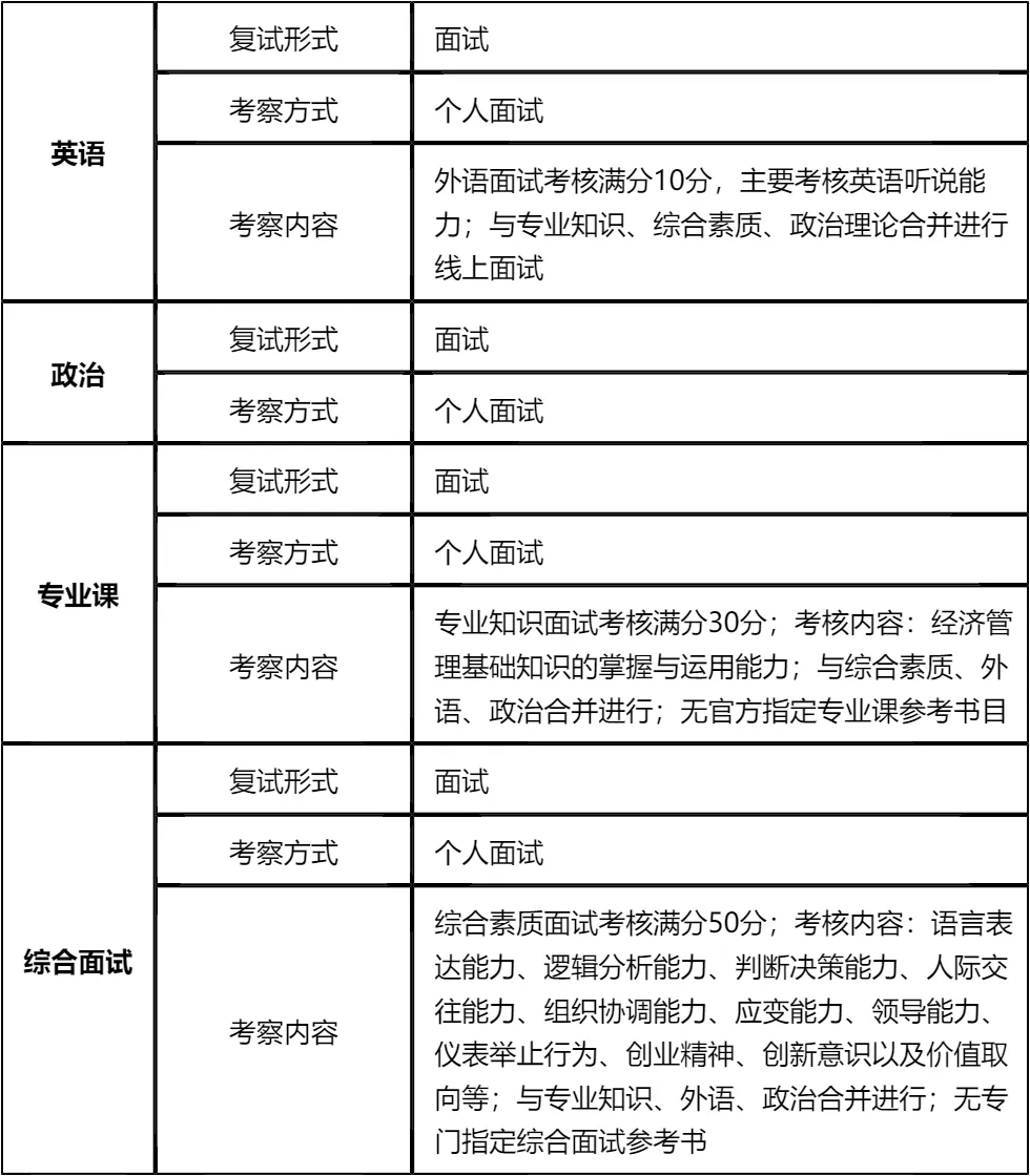
二、 各个学科的复试考察细节
三、 复试资格审查需要准备的材料
四、 同等学力加试要求
复试面试真题分享
一、 英语口语问答
- 1. Can you do a quick self-introduction?
- 2. What’s your greatest weakness? How do you overcome it?
- 3. How will the MBA degree help your future career?
- 4. Can you describe a challenging project you led?
- 5. How do you balance work and study during the MBA?
- 6. What qualities do you think an MBA candidate should have?
- 7. Can you introduce your current job responsibilities briefly?
二、 政治理论问答
- 1. 如何理解高质量发展内涵?
- 2. 新时代社会主要矛盾是什么?
- 3. 共同富裕的重要意义是什么?
- 4. 新发展格局的核心是什么?
- 5. 乡村振兴战略的总要求是什么?
- 6. 社会主义核心价值观是什么?
- 7. 如何理解“绿水青山就是金山银山”?
三、 专业知识问答
- 1. 管理的四大职能,简单说说
- 2. 什么是SWOT分析?举个实际例子说明下
- 3. 波特五力模型里,五种竞争力量具体是哪些
- 4. 目标管理(MBO)的核心思路是什么
- 5. 马斯洛需求层次理论,具体内容有哪些
- 6. 市场营销的4P理论,具体指什么
- 7. 什么是核心竞争力?企业怎么构建自己的核心竞争力
四、 综合素质面试问答
- 1. 考MBA的核心原因是什么?
- 2. 读MBA能帮你解决哪些职业困惑?
- 3. 和其他申请者比,你的核心优势是什么?
- 4. 未来3-5年职业有什么具体打算?
- 5. 工作中遇过最棘手的事是什么?怎么解决的?
- 6. 和同事意见不合时怎么处理?
- 7. 怎么平衡工作、学习和生活?
接下来,你最想要2026武汉纺织大学MBA复试的完整资料来了(全科目,包含真题)!!!武汉纺织大学MBA复试急救资料PDF汇总目录,考来考去就这些东西!
老师总结:
复试备考,心态和方法同样重要。武汉纺织大学MBA淘汰率低,考生要保持自信,以积极的心态应对面试。同时,要掌握科学的复习方法,英语注重听说练习,专业课夯实基础,综合素质梳理经历,政治关注时政,四个板块齐头并进。
对于擦线考生,复试是逆袭的关键,要抓住机会充分展示自己的优势;高分考生也要戒骄戒躁,保持良好状态,确保复试稳定发挥。同等学力考生切勿忽视加试科目,提前复习管理学和微观经济学核心知识点,确保通过及格线。
最后,复试真题是了解考察方向的重要依据,文末的资料一定要认真对待,结合模拟面试提升临场应变能力。相信只要付出足够的努力,就能顺利录取,在武汉纺织大学实现职业发展的新跨越!

© 温馨提示:本文由作者海豚MBA张老师创作,未经著作权人允许禁止转载。
