【大白话讲考情】华中科技大学2026年全日制MBA

复试面试真题已放在文末
复试面试真题已放在文末
【华中科技大学MBA项目及院校简介】
项目课程体系注重理论与实践结合,涵盖工商管理核心知识与前沿领域,设有多个特色方向,满足不同行业人才的发展需求。教学过程中,引入案例分析、企业参访、实战项目等多种教学模式,邀请行业专家和企业高管参与授课,助力学生将知识转化为实际管理能力。
华中科技大学MBA拥有广泛的校友网络和优质的就业资源,毕业生遍布各类知名企业及公共部门,在职业发展中展现出强劲的竞争力。选择华中科技大学MBA,将为个人职业发展注入强大动力,开启管理生涯的新征程。
【大白话讲考情】华中科技大学全日制MBA
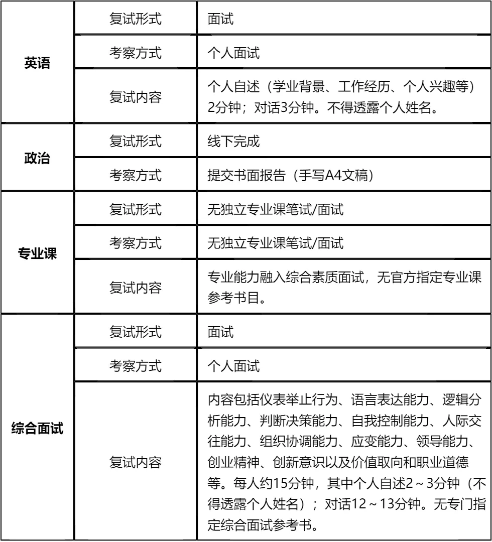
客观分析一波,华中科技大学全日制MBA复试淘汰率23%,属于中等偏上淘汰水平,复试时间预计在2026年3月23日,查分后准备时间有限,需要提前规划备考。复试形式为书面报告+线下面试,包含英语、政治、综合素质等多个考察板块,且政治要求提交手写书面报告,需提前预留书写和打磨时间。
复习建议:重点关注政治书面报告,需结合指定主题深入研究,保证字数和内容质量;英语和综合面试注重临场表现,要提前准备自我介绍和常见问题应答思路。文末真题涵盖各板块高频考点,建议下载后针对性背诵练习,合理分配时间攻克薄弱环节,提高复试通过率!
2026查分/复试时间/复试形式预测
华中科技大学MBA复试拟录取整体情况/淘汰率评估
复试各个分数段拟录取情况分析
华中科技大学MBA复试内容分析/成绩计算/资审材料
一、 整体复试情况概览
二、 各个学科的复试考察细节
三、 复试资格审查需要准备的材料
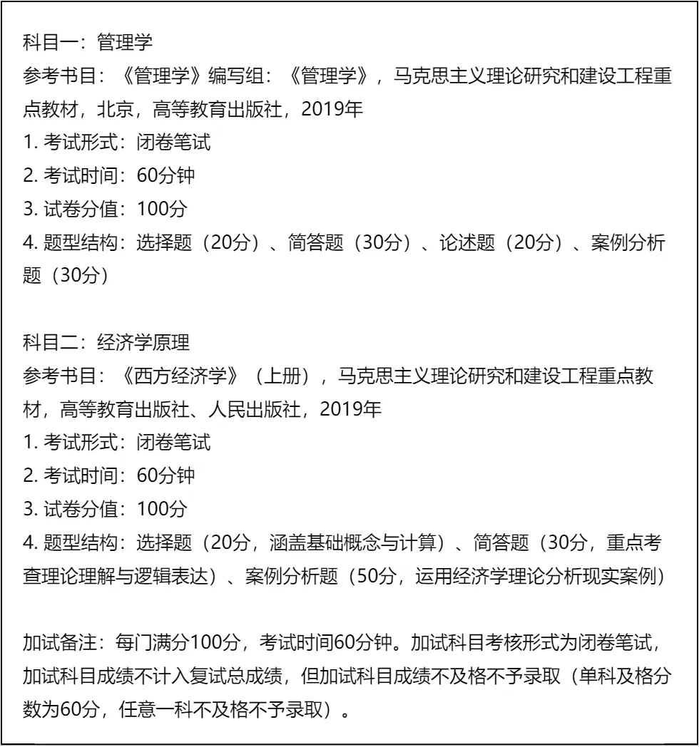
四、 同等学力加试科目
复试面试真题分享
一、 英语口语问答
- 1. What’s your biggest strength in your career?
- 2. How will the MBA degree help your future career?
- 3. Can you describe a challenging project you led?
- 4. What are your short-term career goals after MBA graduation?
- 5. How do you balance work and study during the MBA?
- 6. What motivates you to pursue an MBA at this stage?
- 7. Can you talk about a failure you experienced and what you learned?
二、 政治理论问答
- 1. 如何理解高质量发展内涵?
- 2. 中国式现代化的基本特征有哪些?
- 3. 共同富裕的重要意义是什么?
- 4. 新发展格局的核心是什么?
- 5. 科技创新对发展的作用?
- 6. 乡村振兴战略的总要求是什么?
- 7. 社会主义核心价值观的作用?
三、 专业知识问答
- 1. 管理的四大职能,简单说说?
- 2. 什么是SWOT分析?举个实际例子说明下?
- 3. 波特五力模型里,五种竞争力量具体是哪些?
- 4. 目标管理(MBO)的核心思路是什么?
- 5. 马斯洛需求层次理论,具体内容有哪些?
- 6. 双因素理论里的保健因素和激励因素,分别指什么?
- 7. 什么是核心竞争力?企业怎么构建自己的核心竞争力?
四、 综合素质面试问答
- 1. 考MBA的核心原因是什么?
- 2. 读MBA能帮你解决哪些职业困惑?
- 3. 和其他申请者比,你的核心优势是什么?
- 4. 你的明显短板是什么?怎么弥补?
- 5. 你所在行业近年有什么变化?
- 6. 工作中遇过最棘手的事是什么?怎么解决的?
- 7. 未来3-5年职业有什么具体打算?
接下来,你最想要2026华中科技大学全日制MBA复试的完整资料来了(全科目,包含真题)!!!华中科技大学MBA复试急救资料PDF汇总目录,考来考去就这些东西!
老师总结:
复试备考的关键在于“针对性”和“时效性”。华中科技大学MBA复试有明确的考察内容和形式要求,政治书面报告、英语面试、综合面试各有侧重,需根据自身情况制定个性化备考计划。对于160-180分段的考生,要把复试当作逆袭的机会,重点突破薄弱环节。
政治报告的撰写要注意逻辑清晰、论据充分,提前收集相关政策文件和行业案例,确保论述有依据。英语面试要强化口语表达能力,多进行模拟对话练习,提升沟通的自然度和流畅度。综合面试要提前梳理可能涉及的问题,准备详实的案例和清晰的回答思路,展现自身的综合素养。
文末的真题资料是历年考察的重点,具有很高的参考价值,建议考生认真背诵并灵活运用。同时,要保持良好的心态,合理安排作息,避免过度焦虑。相信通过系统的准备和充分的练习,各位考生都能在复试中取得理想成绩,顺利进入华中科技大学MBA项目深造!

© 温馨提示:本文由作者海豚MBA张老师创作,未经著作权人允许禁止转载。
