【大白话讲考情】2026年黑龙江大学MBA非全日制

复试面试真题已放在文末
复试面试真题已放在文末
【黑龙江大学MBA项目及院校简介】
黑龙江大学MBA项目依托学校综合性学科优势,聚焦区域经济发展需求,致力于培养具备扎实的工商管理理论基础、较强的实践能力和创新精神,能够适应现代企业管理需要的复合型高级管理人才。项目课程体系兼顾理论深度与实践应用,涵盖战略管理、市场营销、财务管理、人力资源管理等核心模块,同时结合黑龙江省产业特色设置相关特色课程。
黑龙江大学MBA项目注重校企合作,与多家地方及全国知名企业建立了实践教学基地,为学员提供丰富的实践机会和行业资源。通过案例教学、企业参访、专题讲座等多种教学形式,帮助学员将理论知识与实际工作相结合,提升解决复杂管理问题的能力。选择黑龙江大学MBA,将为学员的职业发展注入强劲动力,助力学员在激烈的市场竞争中脱颖而出。
【大白话讲考情】黑龙江大学MBA非全日制
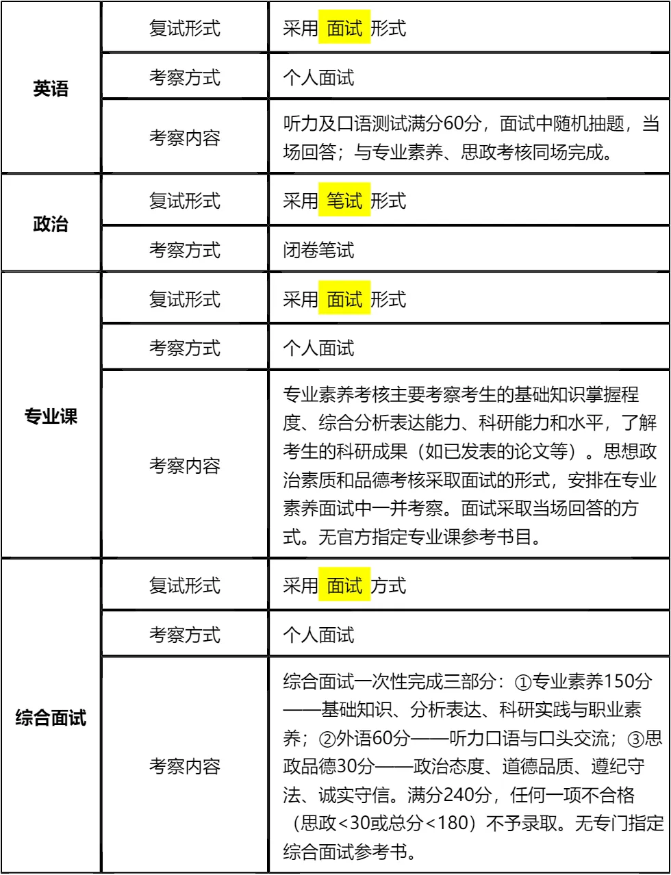
客观分析一波,黑龙江大学MBA非全日制复试整体淘汰率较低(7%左右),复试时间预计在 2026 年 3 月 18 日-3 月 19 日,查分时间和复试时间间隔较短,所以大家需要提前筹备复试,避免出分后时间仓促。整体上复试以笔试+面试为主,其中面试形式均为个人面试,需提前熟悉个人面试的流程和技巧。
复习建议:一定要把真题作为复习的核心,我把真题及涵盖黑龙江大学MBA复试英语口语、政治、专业综合面试的所有资料都放在文末了,大家下载后务必认真背诵,集中精力背诵9天即可全部掌握!!总之,备考时间紧张,要聚焦重点高频核心内容,切忌面面俱到却浅尝辄止,文末的真题务必细看,资料一定要下载背诵,其实复试难度并不大!!!
2026查分/复试时间/复试形式预测
黑龙江大学MBA复试拟录取整体情况/淘汰率评估
复试各个分数段拟录取情况分析
黑龙江大学MBA复试内容分析/成绩计算/资审材料
一、 整体复试情况概览
二、 各个学科的复试考察细节
三、 复试资格审查需要准备的材料
四、 同等学力加试要求
复试面试真题分享
一、 英语口语问答
- 1. Can you do a quick self-introduction?
- 2. What’s your biggest strength in your career?
- 3. Why did you choose our university’s MBA program?
- 4. How will the MBA degree help your future career?
- 5. Can you describe a challenging project you led?
- 6. How do you balance work and study during the MBA?
- 7. What motivates you to pursue an MBA at this stage?
二、 政治理论问答
- 1. 如何理解高质量发展内涵?
- 2. 新时代社会主要矛盾是什么?
- 3. 什么是中国式现代化?
- 4. 共同富裕的重要意义是什么?
- 5. 新发展格局的核心是什么?
- 6. 科技创新对发展的作用?
- 7. 乡村振兴战略的总要求是什么?
三、 专业知识问答
- 1. 管理的四大职能,简单说说
- 2. 什么是SWOT分析?举个实际例子说明下
- 3. 波特五力模型里,五种竞争力量具体是哪些
- 4. 目标管理(MBO)的核心思路是什么
- 5. 马斯洛需求层次理论,具体内容有哪些
- 6. 双因素理论里的保健因素和激励因素,分别指什么
- 7. 什么是核心竞争力?企业怎么构建自己的核心竞争力
四、 综合素质面试问答
- 1. 考MBA的核心原因是什么?
- 2. 读MBA能帮你解决哪些职业困惑?
- 3. 我们学校MBA最吸引你的点是什么?
- 4. 和其他申请者比,你的核心优势是什么?
- 5. 未来3-5年职业有什么具体打算?
- 6. 你所在行业近年有什么变化?
- 7. 工作中遇过最棘手的事是什么?怎么解决的?
接下来,你最想要2026黑龙江大学MBA复试的完整资料来了(全科目,包含真题)!!!黑龙江大学MBA复试急救资料PDF汇总目录,考来考去就这些东西!
老师总结:
复试备考要抓住核心重点,避免盲目复习。对于黑龙江大学MBA来说,政治笔试和综合面试是关键环节。政治笔试闭卷,需聚焦核心知识点和时政热点,建立知识框架,强化记忆;综合面试涵盖多个模块,答题时要逻辑清晰、层次分明,既要展现专业能力,也要传递正确的价值观和职业素养。
对于跨专业或管理经验较少的考生,专业课备考要注重基础理论的学习,多查阅行业案例,弥补专业背景的不足。英语面试要克服胆怯心理,大胆开口表达,即使遇到不熟悉的题目,也要保持冷静,尽量发挥出自己的水平。资格审查材料要提前准备齐全,按要求整理装订,避免因材料问题影响复试进程。
最后,心态是复试成功的重要保障。既然院校淘汰率低,就要相信自己的实力,放下焦虑,全身心投入备考。文末的资料是精心整理的备考干货,认真对待、扎实背诵,再加上适当的模拟练习,上岸概率非常高。期待大家在黑龙江大学的校园里开启新的学习篇章!
备考时,我把重点放在了政治笔试和综合面试上。政治方面,我按照资料里的考点逐一背诵,结合时政热点进行理解记忆,确保闭卷考试能顺利答题。综合面试中,我重点准备了与管理相关的问题,结合自己的项目管理经验,整理了具体的案例和应对思路。英语面试我提前准备了自我介绍和常见话题,每天抽时间练习口语表达。
复试时,政治笔试发挥得不错,大部分题目都能答上来。面试环节,老师问了专业知识、职业规划等问题,我都结合自己的准备和工作经验进行了回答,逻辑清晰,表达流畅。英语面试抽到的题目也比较简单,顺利完成了应答。
最后成功被录取,我觉得复试备考一定要有针对性,利用好核心资料,突出自己的优势和特色。对于在职考生来说,结合工作经验回答问题是加分项,一定要充分利用这一点,展现自己的管理潜力和学习能力。

© 温馨提示:本文由作者海豚MBA张老师创作,未经著作权人允许禁止转载。
