【大白话讲考情】2026年黑龙江大学全日制MBA

复试面试真题已放在文末
复试面试真题已放在文末
【黑龙江大学MBA项目及院校简介】
黑龙江大学MBA项目依托学校综合性学科优势,聚焦区域经济发展需求,致力于培养具备扎实管理理论基础、较强实践能力和创新精神的复合型管理人才。项目课程体系兼顾理论深度与实践应用,涵盖工商管理核心课程及特色方向模块,注重培养学生的战略思维、团队协作和解决实际问题的能力。
学校拥有丰富的教学资源和广泛的行业合作网络,MBA教学过程中邀请企业高管、行业专家参与授课和讲座,为学生提供多元的学习体验和优质的就业发展平台。选择黑龙江大学MBA,将助力学生在激烈的市场竞争中脱颖而出,实现职业发展的新跨越。
【大白话讲考情】黑龙江大学全日制MBA
客观分析一波,黑龙江大学全日制MBA复试整体淘汰率较低(仅4%),复试时间预计在2026年3月18日-3月19日,查分后准备时间有限,建议提前启动复试备考。整体复试形式为笔试+面试,面试均为个人面试,需要重点准备个人面试的应答逻辑和表达技巧。
复习建议:真题是复试备考的核心,学校未指定专业课和综合面试参考书,因此高频面试真题的背诵和模拟练习尤为重要。我已将涵盖英语、政治、专业课、综合面试的核心真题整理在文末,集中精力背诵7-10天即可全面掌握!备考时间紧张,务必聚焦重点高频考点,避免盲目复习,文末真题和资料一定要认真研读背诵,复试通关难度不大!
2026查分/复试时间/复试形式预测
黑龙江大学MBA复试拟录取整体情况/淘汰率评估
复试各个分数段拟录取情况分析
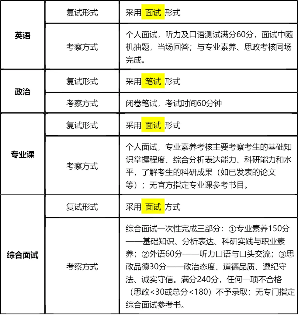
黑龙江大学MBA复试内容分析/成绩计算/资审材料
一、 整体复试情况概览
二、 各个学科的复试考察细节
三、 复试资格审查需要准备的材料
四、 同等学力加试要求
复试面试真题分享
一、 英语口语问答
- 1. Can you do a quick self-introduction?
- 2. What’s your greatest weakness? How do you overcome it?
- 3. Why did you choose our university’s MBA program?
- 4. How will the MBA degree help your future career?
- 5. Can you describe a challenging project you led?
- 6. How do you balance work and study during the MBA?
- 7. What do you expect to learn from the MBA curriculum?
二、 政治理论问答
- 1. 如何理解高质量发展内涵?
- 2. 新时代社会主要矛盾是什么?
- 3. 中国式现代化的基本特征有哪些?
- 4. 共同富裕的重要意义是什么?
- 5. 什么是新发展理念?
- 6. 科技创新对发展的作用?
- 7. 乡村振兴战略的总要求是什么?
三、 专业知识问答
- 1. 管理的四大职能,简单说说
- 2. 什么是SWOT分析?举个实际例子说明下
- 3. 波特五力模型里,五种竞争力量具体是哪些
- 4. 目标管理(MBO)的核心思路是什么
- 5. 马斯洛需求层次理论,具体内容有哪些
- 6. 什么是核心竞争力?企业怎么构建自己的核心竞争力
- 7. 市场营销的4P理论,具体指什么
四、 综合素质面试问答
- 1. 考MBA的核心原因是什么?
- 2. 读MBA能帮你解决哪些职业困惑?
- 3. 和其他申请者比,你的核心优势是什么?
- 4. 未来3-5年职业有什么具体打算?
- 5. 你所在行业近年有什么变化?
- 6. 工作中遇过最棘手的事是什么?怎么解决的?
- 7. 如何调动团队积极性?
接下来,你最想要2026黑龙江大学MBA复试的完整资料来了(全科目,包含真题)!!!黑龙江大学MBA复试急救资料PDF汇总目录,考来考去就这些东西!
老师总结:
首先,黑龙江大学MBA复试淘汰率仅4%,整体难度较低,但这并不意味着可以掉以轻心。政治闭卷笔试是硬性门槛,必须提前背诵核心考点,确保达到合格线;综合面试有总分和思政品德的合格要求,任何一项不达标都将直接淘汰,需全面准备。
其次,面试环节均为个人随机抽题,英语、专业课、综合面试无官方指定参考书,因此高频真题的背诵和模拟练习是备考关键。建议结合文末整理的真题,提前梳理答题思路,锻炼口头表达能力,确保抽到题目后能流畅应答。
最后,资格审查材料和同等学力加试需提前准备,避免因材料不全或加试未达标影响录取。文末已为大家整理了核心复试资料,涵盖全科目真题和考点,认真背诵并模拟练习,充分利用有限的备考时间,上岸概率极高!祝各位考生顺利录取!

© 温馨提示:本文由作者海豚MBA张老师创作,未经著作权人允许禁止转载。
