【大白话讲考情】郑州航空工业管理学院2026年全日制MBA

复试面试真题已放在文末
复试面试真题已放在文末
【郑州航空工业管理学院MBA项目及院校简介】
郑州航空工业管理学院MBA项目依托学校在管理学科的扎实基础和航空工业领域的行业资源,致力于培养具备系统管理知识、较强实践能力和创新精神,能适应现代企业管理需要的复合型高级管理人才。项目课程体系兼顾理论深度与实践应用,涵盖工商管理核心课程及航空运输管理、供应链管理等特色方向课程。教学过程中注重案例教学、企业调研和实践实训,邀请行业专家和企业高管参与教学,帮助学生将理论知识与实际管理工作紧密结合。
学校拥有完善的教学设施和优质的师资队伍,MBA学员可享受丰富的学术资源和校友网络,为职业发展提供有力支撑。郑州航空工业管理学院MBA项目立足河南、辐射全国,为各类企业尤其是航空工业相关企业输送了大量优秀管理人才,获得了社会各界的广泛认可。
【大白话讲考情】郑州航空工业管理学院全日制MBA
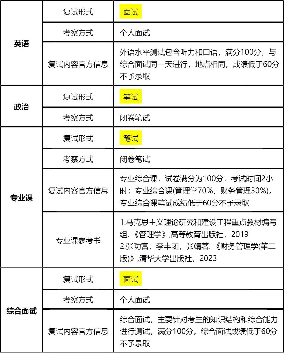
客观分析一波,郑州航空工业管理学院全日制MBA复试淘汰率10%,属于中等淘汰水平,复试时间预计在2026年3月28日-3月29日,查分后准备时间有限,需要提前规划复习。整体复试包含笔试+面试,其中笔试涉及专业课和政治,面试包含英语、专业课和综合面试,各环节都有明确的合格线要求,不能掉以轻心。
复习建议:专业课要重点围绕指定参考书《管理学》和《财务管理学(第二版)》进行复习,占比70%的管理学是重中之重;政治笔试需关注核心考点记忆;英语和综合面试要结合真题多做模拟练习。我把涵盖复试英语口语、政治、专业综合面试的核心真题资料都放在文末了,大家下载后针对性背诵,聚焦高频考点,高效利用复习时间,避免盲目备考。总之,复试各环节都有明确分数占比和合格要求,务必全面准备,重点突破,才能稳妥上岸!!!
2026查分/复试时间/复试形式预测
郑州航空工业管理学院MBA复试拟录取整体情况/淘汰率评估
复试各个分数段拟录取情况分析
郑州航空工业管理学院MBA复试内容分析/成绩计算/资审材料
一、 整体复试情况概览
二、 各个学科的复试考察细节
三、 复试资格审查需要准备的材料
四、 同等学力加试科目
复试面试真题分享
一、 英语口语问答
- 1. Can you do a quick self-introduction?
- 2. What’s your greatest weakness? How do you overcome it?
- 3. How will the MBA degree help your future career?
- 4. Can you describe a challenging project you led?
- 5. How do you balance work and study during the MBA?
- 6. What’s the most important decision you’ve made in your career?
- 7. How do you define leadership?
二、 政治理论问答
- 1. 如何理解高质量发展内涵?
- 2. 新时代社会主要矛盾是什么?
- 3. 共同富裕的重要意义是什么?
- 4. 新发展格局的核心是什么?
- 5. 科技创新对发展的作用?
- 6. 乡村振兴战略的总要求是什么?
- 7. 社会主义核心价值观是什么?
三、 专业知识问答
- 1. 管理的四大职能,简单说说?
- 2. 什么是SWOT分析?举个实际例子说明下?
- 3. 波特五力模型里,五种竞争力量具体是哪些?
- 4. 目标管理(MBO)的核心思路是什么?
- 5. 马斯洛需求层次理论,具体内容有哪些?
- 6. 双因素理论里的保健因素和激励因素,分别指什么?
- 7. 什么是核心竞争力?企业怎么构建自己的核心竞争力?
四、 综合素质面试问答
- 1. 考MBA的核心原因是什么?
- 2. 读MBA能帮你解决哪些职业困惑?
- 3. 我们学校MBA最吸引你的点是什么?
- 4. 和其他申请者比,你的核心优势是什么?
- 5. 未来3-5年职业有什么具体打算?
- 6. 你所在行业近年有什么变化?
- 7. 工作中遇过最棘手的事是什么?怎么解决的?
接下来,你最想要2026郑州航空工业管理学院MBA复试的完整资料来了(全科目,包含真题)!!!郑州航空工业管理学院MBA复试急救资料PDF汇总目录,考来考去就这些东西!
老师总结:
面对郑州航院MBA复试,既要重视笔试的系统性复习,也要注重面试的个性化准备。笔试方面,专业课要紧扣指定教材,管理学和财务管理的知识点要融会贯通,政治要记忆核心考点;面试方面,英语要提前准备常见话题,综合面试要梳理个人经历、明确职业规划,展现出与MBA项目的匹配度。
从分数段情况来看,分数越高,录取概率越大,但低分段同学也不要气馁,复试是逆袭的好机会。要针对性地弥补自己的短板,比如英语薄弱就多花时间练习,专业知识不扎实就加强教材复习。同时,要保持良好的心态,自信面对复试。
最后,再次强调资格审查材料和同等学力加试的重要性,一定要提前准备到位。文末的真题资料是备考的宝贵资源,要认真利用,结合模拟面试提升应试能力。相信只要大家认真备考、全面准备,就一定能在复试中脱颖而出,成功上岸!
我首先把资格审查需要的材料提前整理好,避免临时出错。然后重点复习专业课,《管理学》占70%,我花了大量时间梳理知识点,做笔记、画思维导图,把零散的知识点串联起来;财务管理部分虽然占比30%,但也不敢忽视,对着参考书和资料里的重点反复琢磨。政治笔试我主要记忆核心考点,没有花太多时间。英语面试我准备了自我介绍和常见话题的应答模板,每天都练习口语表达。
复试那天,我提前到达考场,调整好心态。专业课笔试发挥正常,政治笔试也顺利完成;英语面试虽然有点紧张,但还是顺利回答了老师的问题;综合面试老师问了我考MBA的原因、职业规划和工作中的难题,我都坦诚地回答,展现出自己的诚意和潜力。最后幸运地被录取了,真的很庆幸自己提前认真准备,没有放弃。

© 温馨提示:本文由作者海豚MBA张老师创作,未经著作权人允许禁止转载。
