【大白话讲考情】郑州大学MBA2026年非全日制

复试面试真题已放在文末
复试面试真题已放在文末
【郑州大学MBA项目及院校简介】
郑州大学MBA项目注重理论与实践的结合,课程设置紧密对接市场需求,涵盖管理、营销、财务、战略等核心领域,同时融入区域经济发展特色模块。项目拥有一支由资深教授、行业专家和企业高管组成的师资队伍,采用案例教学、企业参访、项目实战等多元化教学方式,帮助学生提升解决实际问题的能力。
此外,郑州大学MBA项目拥有广泛的校友网络和校企合作资源,为学生提供丰富的实习就业机会和职业发展平台。选择郑州大学MBA,不仅能系统学习工商管理知识,还能借助学校的资源优势和区域影响力,实现职业发展的跃升,为地方经济和社会发展贡献力量。
【大白话讲考情】郑州大学MBA非全日制
客观分析一波,郑州大学MBA非全日制复试整体淘汰率18%,属于中等淘汰水平,复试时间预计在 2026 年 3 月 28 日-3 月 30 日,查分后准备时间相对充裕,但政治有单科及格要求(≥60分),不及格直接不予录取,需要重点关注。整体上复试以笔试+面试为主,其中面试形式为个面,英语和综合素质面试同场完成,现场随机抽题,需提前做好抽题应答的准备。
复习建议:一定要把真题作为复习的重点,管理学笔试有指定参考书《管理学》周三多第五版,需系统梳理知识点。政治虽然是开卷,但要熟悉参考资料的核心内容,避免考试时找不到答案。我把真题及涵盖郑州大学MBA复试英语口语,政治,专业综合面试的所有资料都放在文末了,大家下载后一定认真背诵练习,合理规划时间高效复习!总之,要兼顾笔试和面试,突出重点,避免偏科,文末的真题一定要看,资料一定要下载背诵,只要认真准备,上岸概率很大!!!
2026查分/复试时间/复试形式预测
郑州大学MBA复试拟录取整体情况/淘汰率评估
复试各个分数段拟录取情况分析
郑州大学MBA复试内容分析/成绩计算/资审材料
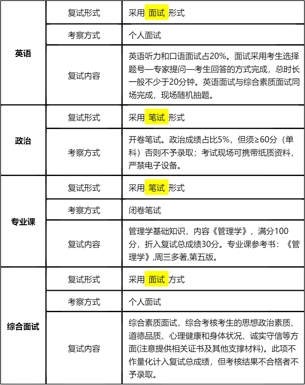
一、 整体复试情况概览
二、 各个学科的复试考察细节
三、 复试资格审查需要准备的材料
复试面试真题分享
一、 英语口语问答
- 1. Can you do a quick self-introduction?
- 2. What’s your greatest weakness? How do you overcome it?
- 3. How will the MBA degree help your future career?
- 4. Can you describe a challenging project you led?
- 5. How do you handle conflicts with your colleagues?
- 6. What motivates you to pursue an MBA at this stage?
- 7. Can you introduce your current job responsibilities briefly?
二、 政治理论问答
- 1. 如何理解高质量发展内涵?
- 2. 新时代社会主要矛盾是什么?
- 3. 中国式现代化的基本特征有哪些?
- 4. 共同富裕的重要意义是什么?
- 5. 新发展格局的核心是什么?
- 6. 乡村振兴战略的总要求是什么?
- 7. 社会主义核心价值观是什么?
三、 专业知识问答
- 1. 管理的四大职能,简单说说?
- 2. 什么是SWOT分析?举个实际例子说明下?
- 3. 波特五力模型里,五种竞争力量具体是哪些?
- 4. 目标管理(MBO)的核心思路是什么?
- 5. 双因素理论里的保健因素和激励因素,分别指什么?
- 6. 企业战略的三个层次,简单阐述下?
- 7. 市场营销的4P理论,具体指什么?
四、 综合素质面试问答
- 1. 考MBA的核心原因是什么?
- 2. 读MBA能帮你解决哪些职业困惑?
- 3. 我们学校MBA最吸引你的点是什么?
- 4. 和其他申请者比,你的核心优势是什么?
- 5. 未来3-5年职业有什么具体打算?
- 6. 你公司在行业的核心竞争力是什么?
- 7. 工作中遇过最棘手的事是什么?怎么解决的?
接下来,你最想要2026郑州大学MBA复试的完整资料来了(全科目,包含真题)!!!郑州大学MBA复试急救资料PDF汇总目录,考来考去就这些东西!
老师总结:
面对郑州大学MBA复试,既要重视也要保持平常心。18%的淘汰率意味着大部分考生都能成功上岸,只要认真准备,就有很大的机会。初试分数高的考生不能掉以轻心,要确保复试正常发挥;初试分数偏低的考生要树立信心,通过复试实现逆袭。
复习过程中,要合理分配时间和精力。专业课和政治笔试是得分的关键,要重点投入;英语和综合面试是展现个人能力的窗口,要注重练习和积累。可以组建学习小组,相互模拟面试,提出改进建议,提升备考效率。
最后,这份复试资料凝聚了历年真题和高频考点,是备考的重要助力。大家一定要充分利用好这份资料,结合教材和自身情况制定个性化的复习计划,查漏补缺,巩固提升。相信在大家的努力和我的帮助下,一定能够顺利通过复试,开启在郑州大学的MBA学习之旅!

© 温馨提示:本文由作者海豚MBA张老师创作,未经著作权人允许禁止转载。
