【大白话讲考情】河南师范大学2026年MBA非全日制

复试面试真题已放在文末
复试面试真题已放在文末
【河南师范大学MBA项目及院校简介】
河南师范大学MBA(工商管理)项目依托学校扎实的学科基础和丰富的教学资源,致力于培养具备良好的职业道德、创新精神和实践能力,掌握现代工商管理理论与方法,能够适应新时代经济社会发展需要的中高层管理人才。项目注重理论与实践相结合,课程设置涵盖工商管理核心领域,同时结合区域经济发展特点,突出应用性和实操性。
河南师范大学MBA项目拥有一支既有深厚学术造诣又有丰富实践经验的师资队伍,教学过程中注重案例教学、小组讨论、企业参访等多种教学形式,帮助学生将理论知识转化为实际管理能力。学校完善的教学设施、浓厚的学术氛围和广泛的社会资源,为MBA学员提供了优质的学习平台和职业发展支持,助力学员在职业生涯中实现持续成长。
【大白话讲考情】河南师范大学MBA非全日制
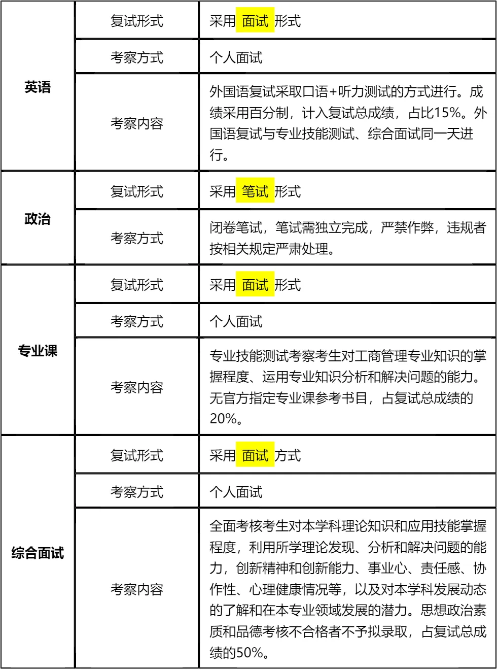
客观分析一波,河南师范大学MBA非全日制复试整体淘汰率极低(仅2%),复试时间预计在 2026 年 3 月 29 日-3 月 30 日,查分后准备时间相对充裕,但仍需提前规划,避免临时抱佛脚。整体复试以笔试+面试为主,面试形式均为个人面试,无需准备小组面试相关内容。
复习建议:政治为闭卷笔试,需提前背诵核心考点,避免裸考;英语复试包含口语+听力,要加强日常对话练习;专业课无官方指定参考书,需梳理工商管理核心知识点,结合工作经验理解运用。真题是复习重点,文末整理了涵盖英语、政治、专业课、综合面试的核心真题,下载后集中背诵,10天左右可完成系统复习!无需盲目搜集大量资料,聚焦核心考点和真题,高效备考即可,整体难度不大,认真准备就能稳妥上岸!
2026查分/复试时间/复试形式预测
河南师范大学MBA复试拟录取整体情况/淘汰率评估
复试各个分数段拟录取情况分析
河南师范大学MBA复试内容分析/成绩计算/资审材料
一、 整体复试情况概览
二、 各个学科的复试考察细节
三、 复试资格审查需要准备的材料
四、 同等学力加试科目
复试面试真题分享
一、 英语口语问答
- 1. Can you do a quick self-introduction?
- 2. What’s your biggest strength in your career?
- 3. Why did you choose our university’s MBA program?
- 4. How will the MBA degree help your future career?
- 5. Can you describe a challenging project you led?
- 6. How do you balance work and study during the MBA?
- 7. What do you expect to learn from the MBA curriculum?
二、 政治理论问答
- 1. 如何理解高质量发展内涵?
- 2. 新时代社会主要矛盾是什么?
- 3. 中国式现代化的基本特征有哪些?
- 4. 共同富裕的重要意义是什么?
- 5. 什么是新发展理念?
- 6. 科技创新对发展的作用?
- 7. 乡村振兴战略的总要求是什么?
三、 专业知识问答
- 1. 管理的四大职能,简单说说
- 2. 什么是SWOT分析?举个实际例子说明下
- 3. 波特五力模型里,五种竞争力量具体是哪些
- 4. 目标管理(MBO)的核心思路是什么
- 5. 马斯洛需求层次理论,具体内容有哪些
- 6. 什么是核心竞争力?企业怎么构建自己的核心竞争力
- 7. 市场营销的4P理论,具体指什么
四、 综合素质面试问答
- 1. 考MBA的核心原因是什么?
- 2. 读MBA能帮你解决哪些职业困惑?
- 3. 和其他申请者比,你的核心优势是什么?
- 4. 未来3-5年职业有什么具体打算?
- 5. 你所在行业近年有什么变化?
- 6. 工作中遇过最棘手的事是什么?怎么解决的?
- 7. 如何调动团队积极性?
接下来,你最想要2026河南师范大学MBA复试的完整资料来了(全科目,包含真题)!!!河南师范大学MBA复试急救资料PDF汇总目录,考来考去就这些东西!
老师总结:
河南师范大学MBA复试的核心优势是淘汰率低、考察内容常规,考生要把握好这个机会。政治笔试要注意答题规范,分点作答,确保答案全面准确;综合面试要提前模拟,熟悉面试流程,应对考官的各类提问,尤其是职业规划、行业认知等相关问题,要结合自身实际情况认真准备。
专业课无指定参考书,考生可围绕工商管理基础理论和核心模型展开复习,同时结合自身工作经验,将理论知识与实践相结合,让回答更具深度和说服力。英语复试要注重日常积累,提升口语表达的流畅度和听力理解能力,避免因语言问题影响复试成绩。
复试材料准备要提前完成,确保各类材料齐全合规,选交材料能充分展现自身优势。同等学力考生要按要求准备加试科目,不可掉以轻心。文末的急救资料已为大家梳理了所有核心考点和真题,大家只需认真背诵、反复练习,就能轻松应对复试,祝大家顺利上岸!
后来下载了这份复试资料,资料里的专业课真题都是核心知识点,我结合资料里的解析,快速掌握了管理的四大职能、SWOT分析、4P理论等重点内容;英语口语真题有详细的回答思路,我反复背诵练习,慢慢克服了开口的恐惧;综合面试真题让我提前模拟了各种提问场景,锻炼了答题逻辑和表达能力。
复试时,英语面试的问题都是资料里的高频题,我回答得很流畅;专业课面试问的“核心竞争力”,也是我重点准备过的;综合面试时虽然有点紧张,但因为提前模拟过,还是顺利完成了作答。最后成功录取,真的很庆幸有这份资料的帮助。跨专业考生不用焦虑,只要针对性复习核心知识点和真题,面试时展现出学习热情和潜力,就能顺利通过复试!

© 温馨提示:本文由作者海豚MBA张老师创作,未经著作权人允许禁止转载。
