【大白话讲考情】2026年河南理工大学MBA非全日制

复试面试真题已放在文末
复试面试真题已放在文末
【河南理工大学MBA项目及院校简介】
河南理工大学MBA项目注重理论与实践的结合,课程设置紧密围绕企业实际需求,涵盖管理核心课程、专业方向课程和实践教学模块,旨在提升学生的综合管理素养和解决实际问题的能力。项目拥有一支经验丰富的师资队伍,同时聘请行业专家和企业高管参与教学,为学生提供前沿的管理理念和实战经验。
学校拥有完善的教学设施和优质的教学资源,MBA学员可享受丰富的学术讲座、企业参访、案例研讨等活动,拓展行业视野和人脉资源。河南理工大学MBA项目立足河南,辐射全国,为各类企业和组织培养了大批优秀的管理人才,在社会上享有良好的声誉和影响力。
【大白话讲考情】河南理工大学MBA非全日制
客观分析一波,河南理工大学MBA非全日制复试淘汰率中等偏上(一志愿淘汰率8%),复试时间预计在2026年3月25日-3月26日,查分后准备时间有限,需要提前规划备考。整体复试以笔试+面试为主,面试形式为个面,需重点关注各板块分数占比,合理分配复习精力。
复习建议:从分数段录取率来看,185分以上稳录概率极高,150-155分段录取率仅44%,擦线考生需重点发力复试。一定要把真题作为复习核心,我把真题及涵盖英语、政治、专业课、综合面试的全套资料放在文末,下载后针对性背诵,聚焦高频考点,避免盲目复习!复试考察内容较为全面,既要扎实掌握政治理论,也要强化英语听说和专业知识应用,文末真题务必认真研读,资料及时下载背诵,高效备考才能稳妥上岸!
2026查分/复试时间/复试形式预测
河南理工大学MBA复试拟录取整体情况/淘汰率评估
复试各个分数段拟录取情况分析
河南理工大学MBA复试内容分析/成绩计算/资审材料
一、 整体复试情况概览
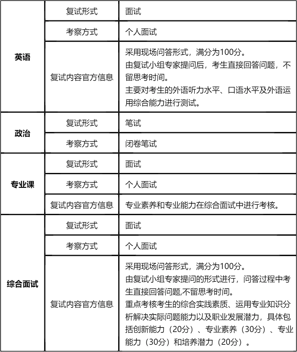
二、 各个学科的复试考察细节
三、 复试资格审查需要准备的材料
四、 同等学力加试科目
复试面试真题分享
一、 英语口语问答
- 1. Can you do a quick self-introduction?
- 2. What’s your greatest weakness? How do you overcome it?
- 3. How will the MBA degree help your future career?
- 4. Can you describe a challenging project you led?
- 5. What motivates you to pursue an MBA at this stage?
- 6. How do you keep updated with the latest business trends?
- 7. Can you introduce your current job responsibilities briefly?
二、 政治理论问答
- 1. 如何理解高质量发展内涵?
- 2. 新时代社会主要矛盾是什么?
- 3. 共同富裕的重要意义是什么?
- 4. 新发展理念的具体内容是什么?
- 5. 乡村振兴战略的总要求是什么?
- 6. 社会主义核心价值观是什么?
- 7. 如何理解“绿水青山就是金山银山”?
三、 专业知识问答
- 1. 管理的四大职能,简单说说?
- 2. 什么是SWOT分析?举个实际例子说明下?
- 3. 波特五力模型里,五种竞争力量具体是哪些?
- 4. 目标管理(MBO)的核心思路是什么?
- 5. 双因素理论里的保健因素和激励因素,分别指什么?
- 6. 企业战略的三个层次,简单阐述下?
- 7. 市场营销的4P理论,具体指什么?
四、 综合素质面试问答
- 1. 考MBA的核心原因是什么?
- 2. 读MBA能帮你解决哪些职业困惑?
- 3. 和其他申请者比,你的核心优势是什么?
- 4. 未来3-5年职业有什么具体打算?
- 5. 你所在行业近年有什么变化?
- 6. 工作中遇过最棘手的事是什么?怎么解决的?
- 7. 和同事意见不合时怎么处理?
接下来,你最想要2026河南理工大学MBA复试的完整资料来了(全科目,包含真题)!!!河南理工大学MBA复试急救资料PDF汇总目录,考来考去就这些东西!
老师总结:
河南理工大学MBA复试竞争相对温和,但仍需重视细节。首先,资格审查材料要准备齐全,确保符合要求,避免因材料问题影响复试资格。其次,复试时间紧张,要合理规划复习进度,政治背诵、英语口语、专业知识和综合面试同步推进,不能偏科。
面试环节要注意礼仪规范,着装得体,言行举止展现良好的职业素养。回答问题时要简洁明了,针对性强,突出自身优势和特点。对于跨专业或管理经验较少的考生,要提前梳理自身经历,找到与管理相关的切入点,展现学习能力和潜力。
同等学力考生要专门安排时间复习加试科目,按教材章节逐一突破,确保两门科目都能及格。文末的真题资料是备考的重要参考,要反复研读和背诵,掌握考察重点和答题思路。只要认真准备,全力以赴,就能在复试中脱颖而出,成功上岸河南理工大学MBA!
后来偶然看到这份河南理工大学MBA复试资料,里面不仅有详细的考情分析,还有完整的真题和备考建议,我像抓住了救命稻草。我按照资料里的重点,每天早上花1小时背政治核心考点,晚上抽2小时练习英语口语和专业知识问答,周末还找朋友模拟面试。
复试时,政治笔试的题目大多是资料里重点标注的内容,答得很顺利;英语面试虽然没有思考时间,但因为提前模拟过很多次,应答还算流畅;综合面试时,考官问的“工作中遇过最棘手的事是什么?怎么解决的?”刚好是我准备过的真题,我结合自己负责的项目详细阐述,考官频频点头。
最终顺利录取,现在回想起来,真的要感谢这份资料的帮助。备考时一定要有针对性,不能盲目复习,抓住重点才能高效上岸,尤其像我这样的擦线考生,复试真的是逆袭的关键!

© 温馨提示:本文由作者海豚MBA张老师创作,未经著作权人允许禁止转载。
