【大白话讲考情】2026年河南科技大学全日制MBA

复试面试真题已放在文末
复试面试真题已放在文末
【河南科技大学MBA项目及院校简介】
河南科技大学MBA项目依托学校深厚的办学底蕴和完善的学科体系,致力于培养具备良好职业道德、创新精神和创业能力,掌握现代管理理论与方法,能够适应复杂市场环境和企业管理实践需要的复合型、应用型高级管理人才。项目注重理论联系实际,课程设置紧密结合企业管理实践,邀请校内外资深教授和企业实战专家授课,通过案例分析、小组讨论、企业调研等多种教学方式,提升学生的实践能力和创新思维。
学校拥有丰富的教学资源和良好的学习氛围,MBA学员可享受学校完善的教学设施和优质的服务保障。同时,学校积极搭建校企合作平台,为学员提供广阔的实践机会和就业渠道,助力学员实现职业发展目标。
【大白话讲考情】河南科技大学全日制MBA
客观分析一波,河南科技大学全日制MBA复试整体淘汰率较低(3%左右),复试时间预计在 2026 年 3 月 29 日-3 月 30 日,查分后准备时间相对充裕,但仍需提前规划,避免临时抱佛脚。整体上复试以笔试+面试为主,其中面试形式为个面,需重点准备个人陈述和随机抽题作答环节。
复习建议:真题是复试备考的核心,我把涵盖河南科技大学MBA复试英语口语、政治、专业综合面试的真题及相关资料都放在文末了,大家下载后要重点背诵,集中精力背诵10天左右可基本掌握核心考点!备考时要突出重点,优先攻克高频考点和必背内容,不要盲目复习,文末真题务必认真研读,资料一定要下载背诵,只要认真准备,上岸概率很大!!!
2026查分/复试时间/复试形式预测
河南科技大学MBA复试拟录取整体情况/淘汰率评估
复试各个分数段拟录取情况分析
河南科技大学MBA复试内容分析/成绩计算/资审材料
一、 整体复试情况概览
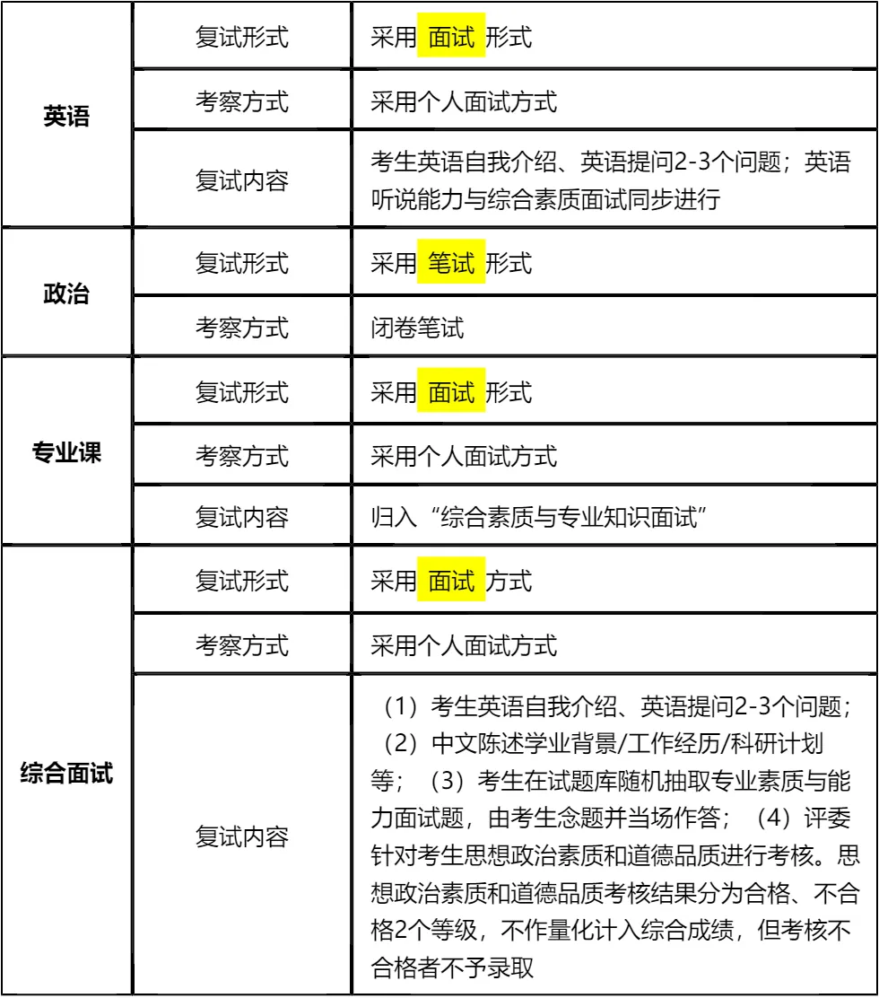
二、 各个学科的复试考察细节
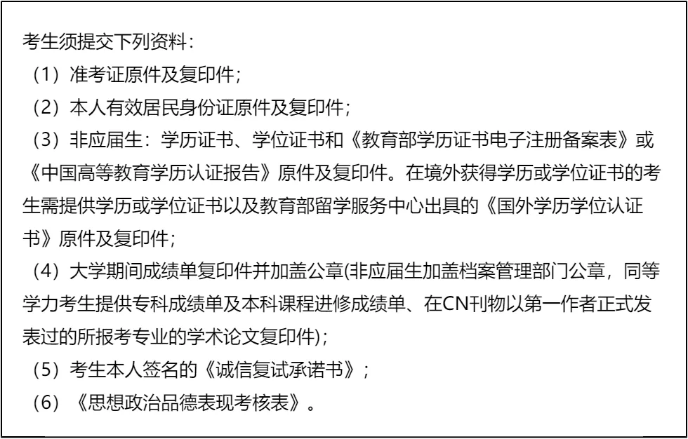
三、 复试资格审查需要准备的材料
四、 同等学力加试科目
复试面试真题分享
一、 英语口语问答
- 1. Can you do a quick self-introduction?
- 2. Why did you choose our university’s MBA program?
- 3. How will the MBA degree help your future career?
- 4. What are your short-term career goals after MBA graduation?
- 5. Can you describe a challenging project you led?
- 6. How do you balance work and study during the MBA?
- 7. What qualities do you think an MBA candidate should have?
二、 政治理论问答
- 1. 如何理解高质量发展内涵?
- 2. 新时代社会主要矛盾是什么?
- 3. 共同富裕的重要意义是什么?
- 4. 什么是新发展理念?
- 5. 科技创新对发展的作用?
- 6. 乡村振兴战略的总要求是什么?
- 7. 社会主义核心价值观是什么?
三、 专业知识问答
- 1. 管理的四大职能,简单说说
- 2. 什么是SWOT分析?举个实际例子说明下
- 3. 波特五力模型里,五种竞争力量具体是哪些
- 4. 目标管理(MBO)的核心思路是什么
- 5. 马斯洛需求层次理论,具体内容有哪些
- 6. 什么是核心竞争力?企业怎么构建自己的核心竞争力
- 7. 市场营销的4P理论,具体指什么
四、 综合素质面试问答
- 1. 考MBA的核心原因是什么?
- 2. 读MBA能帮你解决哪些职业困惑?
- 3. 和其他申请者比,你的核心优势是什么?
- 4. 未来3-5年职业有什么具体打算?
- 5. 你所在行业近年有什么变化?
- 6. 工作中遇过最棘手的事是什么?怎么解决的?
- 7. 如何调动团队积极性?
接下来,你最想要2026河南科技大学全日制MBA复试的完整资料来了(全科目,包含真题)!!!河南科技大学MBA复试急救资料PDF汇总目录,考来考去就这些东西!
老师总结:
第一点,从录取数据来看,河南科技大学全日制MBA对一志愿考生非常友好,不仅淘汰率低,而且擦线考生也有较大的录取概率。这意味着只要进入复试,就已经成功了一大半,但不能因此放松警惕,复试表现直接决定最终结果,尤其是政治笔试,分值占比高,是拉开差距的关键。
第二点,面试环节注重考察考生的综合素养和专业能力,随机抽题环节需要考生具备扎实的专业基础和快速反应能力。建议考生在备考时,不仅要背诵真题答案,还要理解知识点的内涵,能够结合自身经历和企业实际案例进行作答,这样才能在面试中脱颖而出。英语面试难度不大,重点是流畅表达,提前准备模板并反复练习即可。
第三点,备考时间相对充裕,考生要制定科学的复习计划,合理分配政治、英语、专业课和综合面试的备考时间。同等学力考生要额外重视加试科目,系统复习人力资源管理和市场营销学的相关知识,确保加试合格。文末的复试资料是精心整理的核心内容,一定要充分利用,相信通过认真准备,大家都能实现自己的研究生梦想!

© 温馨提示:本文由作者海豚MBA张老师创作,未经著作权人允许禁止转载。
