【大白话讲考情】2026年河南财经政法大学MBA非全日制

复试面试真题已放在文末
复试面试真题已放在文末
【河南财经政法大学MBA项目及院校简介】
河南财经政法大学MBA项目秉持“立足河南、面向全国、服务社会”的办学理念,致力于培养具有扎实的管理理论基础、较强的实践能力和创新精神的中高层管理人才。项目课程体系紧密结合企业管理实践,注重理论与实务的结合,设有财务管理、市场营销、人力资源管理、运营管理等多个专业方向。教学过程中,邀请了校内资深教授和企业实战专家联合授课,通过案例分析、小组讨论、企业参访等多种教学形式,提升学生的实践应用能力。
学校拥有广泛的校企合作资源和优质的校友网络,为MBA学员提供了丰富的实习、就业和交流机会。选择河南财经政法大学MBA,将助力学员夯实管理基础、拓展行业视野、积累优质人脉,实现职业生涯的持续提升。
【大白话讲考情】河南财经政法大学MBA非全日制
客观分析一波,河南财经政法大学MBA非全日制复试整体淘汰率8%,属于较低淘汰率水平,复试时间预计在2026年3月29日-3月30日,查分后准备时间相对充裕,但仍需提前规划。整体复试以笔试+面试为主,其中面试形式为个人面试,需重点准备各环节考核内容。
复习建议:一定要把真题作为复习的核心,我把真题及涵盖河南财经政法大学MBA复试英语口语、政治、专业综合面试的所有资料都放在文末了,大家下载后认真背诵,集中精力10天左右可完成核心内容背诵!复试考察科目较多,包含英语听力笔试、专业课笔试、政治笔试及多环节面试,需分模块针对性备考,避免盲目复习,文末真题和资料务必重点掌握,其实难度不大,只要认真准备就能稳妥上岸!!!
2026查分/复试时间/复试形式预测
河南财经政法大学MBA复试拟录取整体情况/淘汰率评估
复试各个分数段拟录取情况分析
河南财经政法大学MBA复试内容分析/成绩计算/资审材料
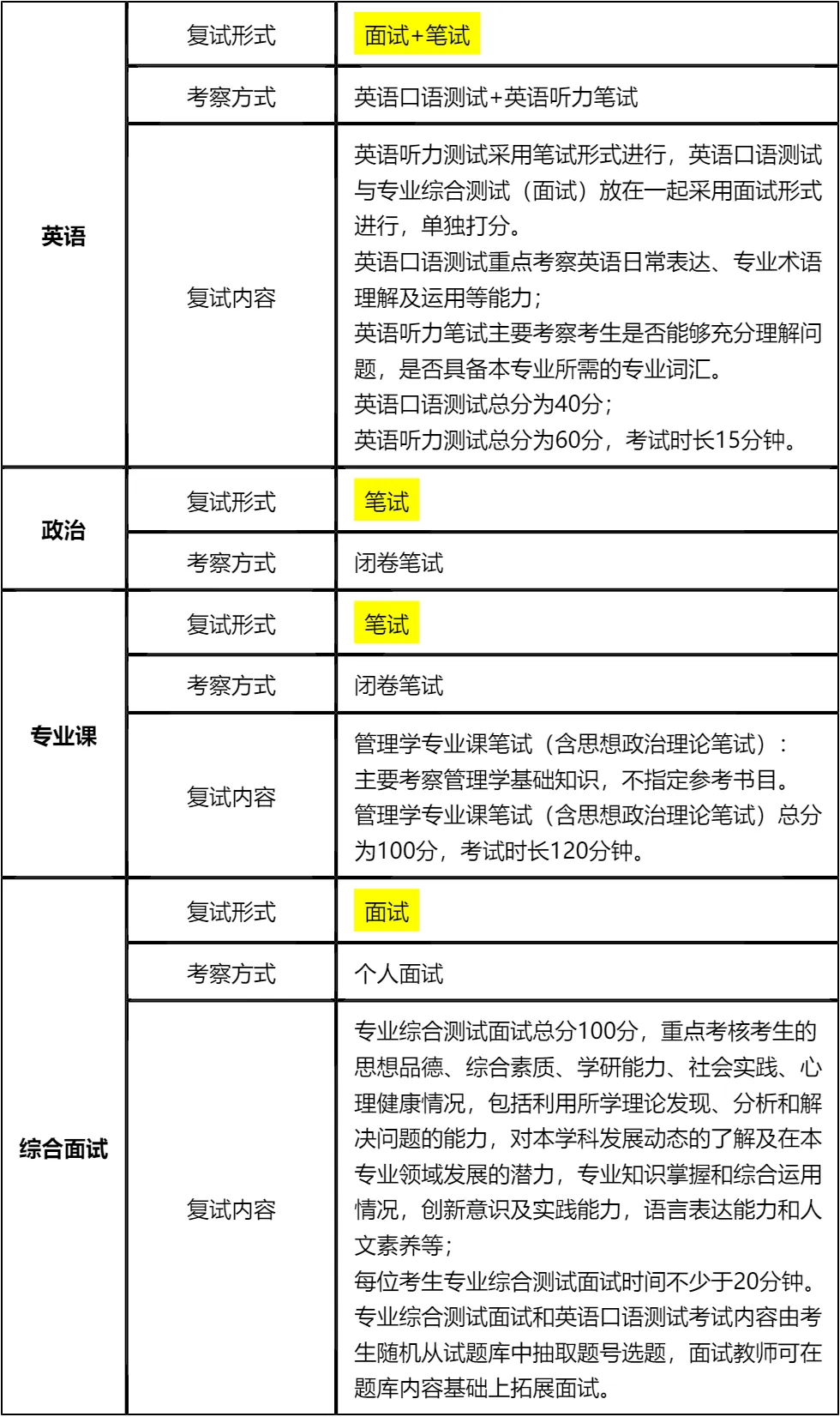
一、 整体复试情况概览
二、 各个学科的复试考察细节
三、 复试资格审查需要准备的材料
四、 同等学力加试科目
复试面试真题分享
一、 英语口语问答
- 1. Can you do a quick self-introduction?
- 2. What’s your greatest weakness? How do you overcome it?
- 3. How will the MBA degree help your future career?
- 4. Can you describe a challenging project you led?
- 5. What do you expect to learn from the MBA curriculum?
- 6. How do you balance work and study during the MBA?
- 7. What qualities do you think an MBA candidate should have?
二、 政治理论问答
- 1. 如何理解高质量发展内涵?
- 2. 新时代社会主要矛盾是什么?
- 3. 中国式现代化的基本特征有哪些?
- 4. 共同富裕的重要意义是什么?
- 5. 新发展理念的具体内容是什么?
- 6. 乡村振兴战略的总要求是什么?
- 7. 社会主义核心价值观的作用是什么?
三、 专业知识问答
- 1. 管理的四大职能具体是什么?请简单说说。
- 2. 波特五力模型里,五种竞争力量具体是哪些?
- 3. 目标管理(MBO)的核心思路是什么?
- 4. 双因素理论里的保健因素和激励因素分别指什么?
- 5. 企业战略的三个层次是什么?请简单阐述。
- 6. 市场营销的4P理论具体指什么?
- 7. 什么是核心竞争力?企业怎么构建自己的核心竞争力?
四、 综合素质面试问答
- 1. 考MBA的核心原因是什么?
- 2. 读MBA能帮你解决哪些职业困惑?
- 3. 和其他申请者比,你的核心优势是什么?
- 4. 未来3-5年职业有什么具体打算?
- 5. 你所在行业近年有什么变化?
- 6. 工作中遇过最棘手的事是什么?怎么解决的?
- 7. 和同事意见不合时怎么处理?
接下来,你最想要2026河南财经政法大学MBA复试的完整资料来了(全科目,包含真题)!!!河南财经政法大学MBA复试急救资料PDF汇总目录,考来考去就这些东西!
老师总结:
面对河南财经政法大学MBA复试,既要重视笔试的系统性复习,也要加强面试的针对性准备。笔试部分,英语听力需每天坚持练习,培养语感和答题节奏;专业课需梳理管理学核心知识点,形成知识体系;政治需关注时政热点,结合理论进行分析。面试部分,需提前准备个人自我介绍、职业规划、工作案例等内容,同时训练随机应变能力,应对抽题环节的各类问题。
资格审查材料的准备要细致全面,逐一核对所需材料,确保无遗漏、无错误。特别是政审表的公章和学历验证报告,需提前办理,避免耽误复试。同等学力考生需额外投入时间和精力准备加试科目,确保两门加试课程均达到合格线,否则将失去录取资格。
最后,要保持积极乐观的心态,复试淘汰率较低,只要认真准备,就有很大的录取概率。文末的复试资料是备考的宝贵资源,包含了各环节的真题和核心考点,建议充分利用,结合自身情况制定个性化备考计划。相信大家通过努力,都能在复试中取得优异成绩,成功上岸河南财经政法大学MBA!
我最担心的是英语听力和口语,因为平时工作中很少用到英语。备考时,我重点利用资料里的英语面试真题和听力练习素材,每天花1小时练习口语,背诵问答模板,花15分钟进行听力计时训练。专业课和政治我结合资料里的核心知识点,梳理成笔记,利用碎片时间背诵。
综合面试是我重点准备的环节,资料里的综合素质面试真题很全面,涵盖了职业规划、行业认知、工作案例等多个方面。我针对每个题型都准备了详细的答题思路,还结合自己的工作经历准备了具体案例。复试前,我找了朋友进行模拟面试,指出我的不足并及时改进。
正式复试时,英语听力发挥正常,口语面试的问题都是我准备过的,回答得很流畅。专业课和政治笔试的考点也都在资料的重点范围内,答题很顺利。综合面试时,我从容应对老师的提问,结合工作案例展开阐述,得到了老师的认可。最后成功录取,真的很感谢这份复试资料,让我少走了很多弯路。

© 温馨提示:本文由作者海豚MBA张老师创作,未经著作权人允许禁止转载。
