【大白话讲考情】2026年燕山大学非全日制MBA

复试面试真题已放在文末
复试面试真题已放在文末
【燕山大学MBA项目及院校简介】
燕山大学MBA项目依托学校深厚的工科背景和管理学科优势,致力于培养具备扎实的工商管理理论基础、较强的实践能力和创新精神,能够适应现代企业管理需要的复合型高级管理人才。项目课程体系兼顾理论深度与实践应用,涵盖战略管理、市场营销、财务管理、人力资源管理等核心模块,同时结合行业发展趋势设置特色课程。
燕山大学MBA项目注重校企合作,与多家知名企业建立了实践基地,为学生提供丰富的实践机会。此外,学校拥有一支教学经验丰富、科研能力突出的师资队伍,同时聘请行业专家和企业高管担任兼职导师,助力学生提升职业竞争力,实现职业发展目标。
【大白话讲考情】燕山大学非全日制MBA
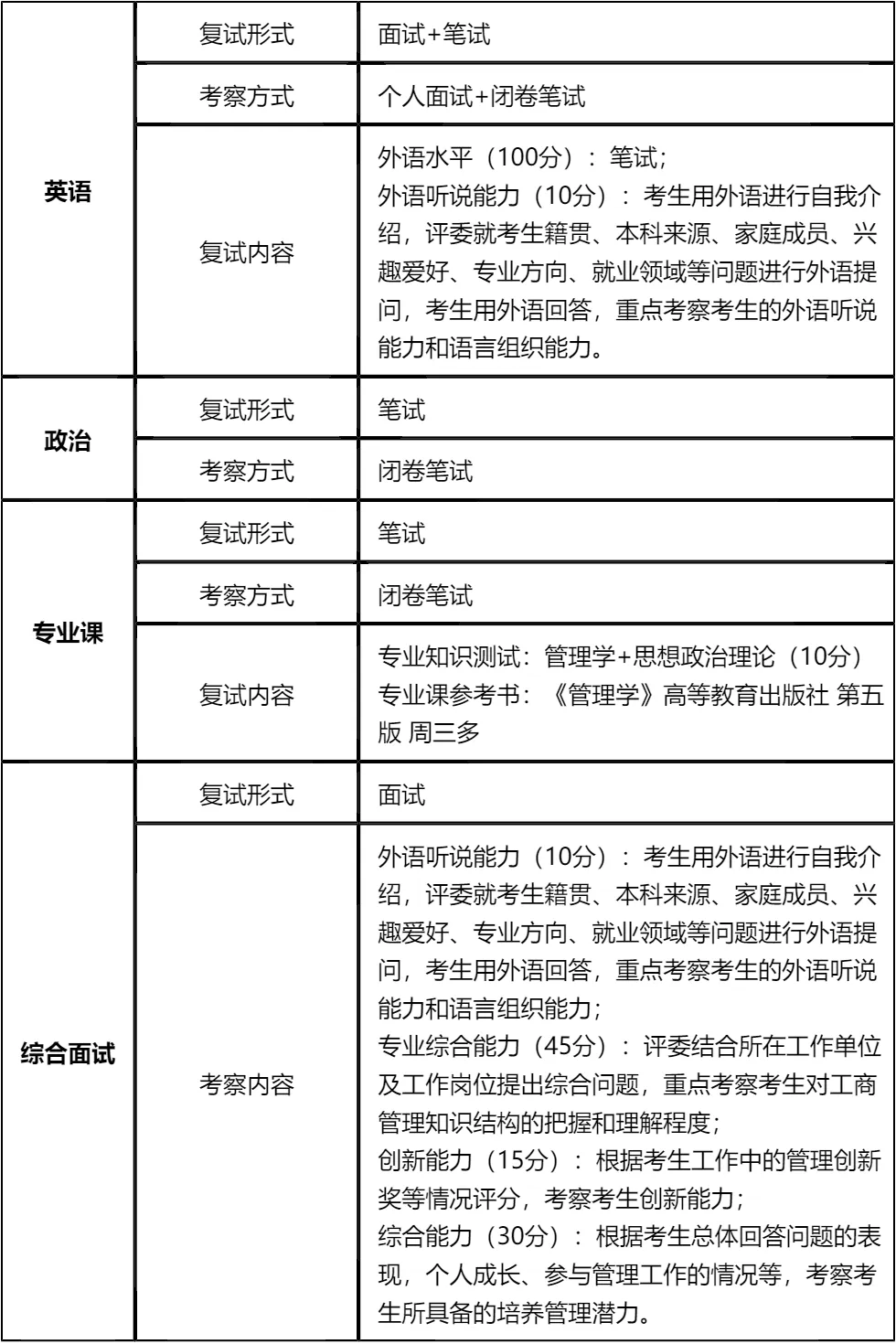
客观分析一波,燕山大学非全日制MBA复试整体淘汰率10%,属于中等淘汰水平,复试时间预计在 2026 年 3 月 29 日-3 月 30 日,查分时间和复试时间间隔较短,大家需要提前启动复试准备,避免临时抱佛脚。整体复试以笔试+面试为主,面试形式为个人面试,需要重点打磨个人面试技巧和应答逻辑。
复习建议:真题是复试备考的核心,我把涵盖燕山大学MBA复试英语口语、政治、专业综合面试的所有核心真题都放在文末了,大家下载后务必认真背诵,集中精力背诵10天左右可基本掌握!备考时间紧张,一定要聚焦高频考点和核心题型,拒绝盲目复习,文末真题务必重点研读,资料一定要下载背诵,只要针对性准备,复试通关难度不大!!!
2026查分/复试时间/复试形式预测
燕山大学MBA复试拟录取整体情况/淘汰率评估
复试各个分数段拟录取情况分析
燕山大学MBA复试内容分析/成绩计算/资审材料
一、 整体复试情况概览
二、 各个学科的复试考察细节
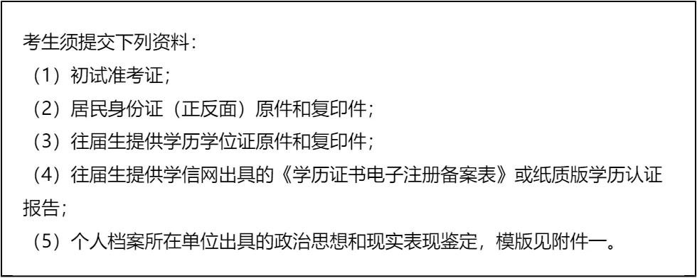
三、 复试资格审查需要准备的材料
复试面试真题分享
一、 英语口语问答
- 1. Can you do a quick self-introduction?
- 2. What’s your biggest strength in your career?
- 3. Why did you choose our university’s MBA program?
- 4. How will the MBA degree help your future career?
- 5. Can you describe a challenging project you led?
- 6. How do you balance work and study during the MBA?
- 7. What’s the most important decision you’ve made in your career?
二、 政治理论问答
- 1. 如何理解高质量发展内涵?
- 2. 新时代社会主要矛盾是什么?
- 3. 中国式现代化的基本特征有哪些?
- 4. 共同富裕的重要意义是什么?
- 5. 新发展格局的核心是什么?
- 6. 乡村振兴战略的总要求是什么?
- 7. 社会主义核心价值观是什么?
三、 专业知识问答
- 1. 管理的四大职能,简单说说?
- 2. 什么是SWOT分析?举个实际例子说明下?
- 3. 波特五力模型里,五种竞争力量具体是哪些?
- 4. 目标管理(MBO)的核心思路是什么?
- 5. 双因素理论里的保健因素和激励因素,分别指什么?
- 6. 什么是核心竞争力?企业怎么构建自己的核心竞争力?
- 7. 市场营销的4P理论,具体指什么?
四、 综合素质面试问答
- 1. 考MBA的核心原因是什么?
- 2. 读MBA能帮你解决哪些职业困惑?
- 3. 和其他申请者比,你的核心优势是什么?
- 4. 未来3-5年职业有什么具体打算?
- 5. 你所在行业近年有什么变化?
- 6. 工作中遇过最棘手的事是什么?怎么解决的?
- 7. 和同事意见不合时怎么处理?
接下来,你最想要2026燕山大学MBA复试的完整资料来了(全科目,包含真题)!!!燕山大学MBA复试急救资料PDF汇总目录,考来考去就这些东西!
老师总结:
首先,燕山大学MBA复试淘汰率10%,不算高但也不能掉以轻心,尤其是150-160分段的擦线考生,复试成绩直接决定能否上岸。复试成绩由外语、专业测试、综合面试三部分构成,每一部分都要均衡发力,不能偏科。
其次,专业课有明确参考书《管理学》第五版,这是备考重点,一定要吃透教材核心知识点,结合真题巩固记忆;政治为闭卷笔试,需参考国家统考大纲复习,同时注意专业课中包含的10分政治内容,统筹规划复习时间;英语笔试和面试都要重视,面试需提前准备自我介绍及常见问题应答模板,多模拟练习提升语言流畅度。
最后,综合素质面试考察维度多,要结合自身工作经历,突出管理能力、创新能力和职业规划,回答问题逻辑清晰、言之有物。文末整理的复试真题和核心资料是备考关键,一定要下载背诵,同时按要求准备资格审查材料,避免因材料问题影响复试。祝大家顺利上岸燕山大学MBA!
我拿到资料后,制定了详细的复习计划,每天早上花1小时背英语面试模板和单词,晚上花2小时复习专业课和政治。资料里的英语面试真题很全面,我把每个问题都背得滚瓜烂熟,还对着镜子练习发音和表情;政治部分有重点考点总结,省了我很多时间;专业课真题帮我快速掌握了考察重点。
复试的时候,英语面试很顺利,老师的提问都是我准备过的;专业课笔试也很轻松,大部分题目都见过;综合面试我结合自己的工作经历,把资料里的真题应答思路灵活运用,得到了老师的认可。最终成功上岸,特别感谢这份资料,让我在有限的时间里高效备考,少走了很多弯路。

© 温馨提示:本文由作者海豚MBA张老师创作,未经著作权人允许禁止转载。
