【大白话讲考情】2026年河北地质大学MBA非全日制

复试面试真题已放在文末
复试面试真题已放在文末
【河北地质大学MBA项目及院校简介】
河北地质大学MBA项目依托学校优势学科,聚焦区域经济发展和行业需求,致力于培养具备扎实管理理论基础、较强实践能力和创新精神的复合型管理人才。项目课程体系兼顾理论深度与实践应用,注重案例教学和行业对接,邀请校内外专家学者及企业高管联合授课,帮助学员将管理知识与工作实际紧密结合。
学校为MBA学员提供了良好的学习平台和交流机会,通过各类学术讲座、企业参访、实践项目等活动,拓宽学员视野,提升综合素养。河北地质大学MBA校友网络遍布各行业,为学员职业发展提供了有力支持,是职场人士提升自我、实现职业突破的优质选择。
【大白话讲考情】河北地质大学MBA非全日制
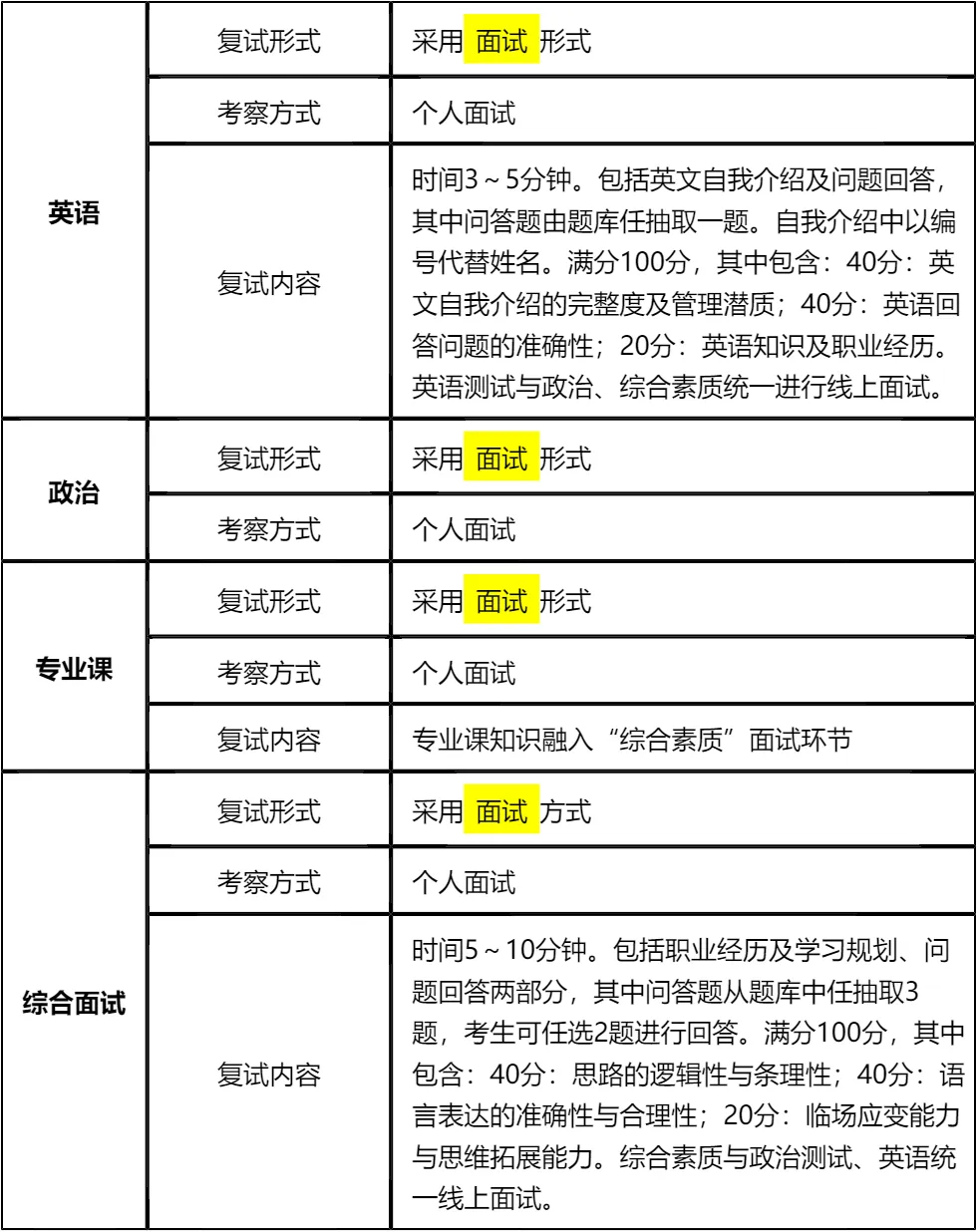
客观分析一波,河北地质大学MBA非全日制复试淘汰率为0%,一志愿进复试即录取,性价比极高!复试时间预计在2026年3月29日,查分后准备时间不算特别充裕,建议大家提前启动复试筹备。整体复试形式为网络远程面试,无笔试环节,全程以个人面试为主,包含英语、政治、综合素质(含专业课)三个核心板块,备考重点在于面试表达和知识点记忆。
复习建议:真题是备考核心,要重点背诵各板块高频考题。我把英语、政治、专业课、综合面试的核心真题及备考资料都整理在文末了,内容贴合院校考察方向,集中背诵7-10天即可全面掌握!无需盲目拓展,聚焦核心考点高效备考,面试时保持自信从容,逻辑清晰地表达观点,上岸基本无悬念!
2026查分/复试时间/复试形式预测
河北地质大学MBA复试拟录取整体情况/淘汰率评估
复试各个分数段拟录取情况分析
河北地质大学MBA复试内容分析/成绩计算/资审材料
一、 整体复试情况概览
二、 各个学科的复试考察细节
三、 复试资格审查需要准备的材料
复试面试真题分享
一、 英语口语问答
- 1. What’s your biggest strength in your career?
- 2. Why did you choose our university’s MBA program?
- 3. Can you describe a challenging project you led?
- 4. How do you handle conflicts with your colleagues?
- 5. What are your short-term career goals after MBA graduation?
- 6. How do you keep updated with the latest business trends?
- 7. Can you introduce your current job responsibilities briefly?
二、 政治理论问答
- 1. 如何理解高质量发展内涵?
- 2. 中国式现代化的基本特征有哪些?
- 3. 共同富裕的重要意义是什么?
- 4. 新发展理念的具体内容是什么?
- 5. 乡村振兴战略的总要求是什么?
- 6. 社会主义核心价值观的作用是什么?
- 7. 如何理解“绿水青山就是金山银山”?
三、 专业知识问答
- 1. 什么是SWOT分析?举个实际例子说明下。
- 2. 波特五力模型里,五种竞争力量具体是哪些?
- 3. 目标管理(MBO)的核心思路是什么?
- 4. 双因素理论里的保健因素和激励因素,分别指什么?
- 5. 市场营销的4P理论,具体指什么?
- 6. 企业战略的三个层次,简单阐述下。
- 7. 什么是核心竞争力?企业怎么构建自己的核心竞争力?
四、 综合素质面试问答
- 1. 考MBA的核心原因是什么?
- 2. 读MBA能帮你解决哪些职业困惑?
- 3. 和其他申请者比,你的核心优势是什么?
- 4. 未来3-5年职业有什么具体打算?
- 5. 你所在行业近年有什么变化?
- 6. 工作中遇过最棘手的事是什么?怎么解决的?
- 7. 和同事意见不合时怎么处理?
接下来,你最想要2026河北地质大学MBA复试的完整资料来了(全科目,包含真题)!!!河北地质大学MBA复试急救资料PDF汇总目录,考来考去就这些东西!
老师总结:
首先,河北地质大学MBA非全日制最大的优势就是一志愿0淘汰率,这给考生提供了极大的保障,大家可以放下竞争压力,专注于面试内容的准备。但“0淘汰”不代表“零准备”,面试是必须完成的环节,需达到基本考核要求才能录取,不能掉以轻心。
其次,复试成绩占比30%,其中综合素质占比最高(60%),是备考重点。要提前梳理自己的职业经历,明确职业规划,回答问题时注重逻辑条理,展现出自己的管理潜质和思维能力。英语和政治虽然占比不高,但也要认真准备,确保回答准确、流畅。
最后,文末的真题资料是核心备考资源,涵盖了各板块高频考点,大家一定要下载背诵。网络面试要提前做好设备调试和环境布置,模拟面试流程,避免临场紧张。只要按要求准备充分,保持良好的面试状态,顺利上岸是必然结果,祝大家都能成功拿到录取通知书!

© 温馨提示:本文由作者海豚MBA张老师创作,未经著作权人允许禁止转载。
