【大白话讲考情】河北地质大学2026年全日制MBA

复试面试真题已放在文末
复试面试真题已放在文末
【河北地质大学MBA项目及院校简介】
河北地质大学MBA项目依托学校在资源环境、经济管理等领域的深厚积淀,致力于培养具备扎实管理理论基础、较强实践能力和创新精神,适应新时代经济社会发展需要的复合型管理人才。项目课程体系兼顾理论深度与实践应用,开设了市场营销、财务管理、人力资源管理、运营管理等核心课程,同时结合行业特色设置了资源环境管理、创新创业管理等特色方向。
学校拥有一支教学经验丰富、科研能力突出的师资队伍,其中不乏具有企业管理实践经验的双师型教师。MBA教学过程中注重案例教学、小组讨论、企业调研等多种教学方式的结合,着力提升学生的分析问题和解决问题的能力。学校完善的教学设施、丰富的图书资源以及广泛的校企合作网络,为MBA学生提供了良好的学习和实践平台,助力学生实现职业发展目标。
【大白话讲考情】河北地质大学全日制MBA
客观分析一波,河北地质大学全日制MBA复试淘汰率为0%,一志愿进入复试的考生全部录取,这种情况非常保护一志愿考生。复试时间预计在2026年3月29日,查分后到复试的准备时间相对充裕,但仍建议提前规划复习,避免临时抱佛脚。整体复试形式为网络远程面试,无笔试环节,全部为面试考察,包括英语、政治、综合素质(含专业课知识)三个核心板块。
复习建议:虽然淘汰率为0%,但也不能掉以轻心,需要认真准备每个板块的内容,展现出自己的实力和潜力。真题是复习的核心,文末整理了涵盖英语、政治、专业综合面试的高频真题,下载后要重点背诵和练习。面试注重临场表现,建议多进行模拟面试,熟悉流程和答题节奏,9天时间足以熟练掌握核心考点和答题技巧,只要认真准备,上岸基本没有悬念!!!
2026查分/复试时间/复试形式预测
河北地质大学MBA复试拟录取整体情况/淘汰率评估
复试各个分数段拟录取情况分析
河北地质大学MBA复试内容分析/成绩计算/资审材料
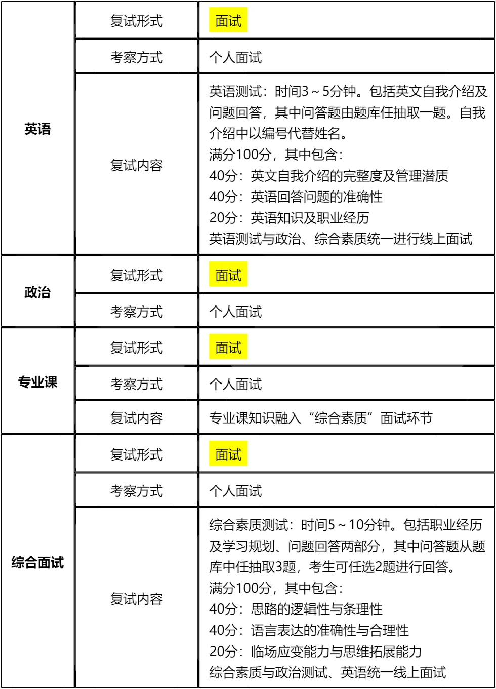
一、 整体复试情况概览
二、 各个学科的复试考察细节
三、 复试资格审查需要准备的材料
四、 同等学力加试科目
复试面试真题分享
一、 英语口语问答
- 1. What’s your biggest strength in your career?
- 2. Why did you choose our university’s MBA program?
- 3. How will the MBA degree help your future career?
- 4. Can you describe a challenging project you led?
- 5. How do you balance work and study during the MBA?
- 6. What motivates you to pursue an MBA at this stage?
- 7. Can you talk about a failure you experienced and what you learned?
二、 政治理论问答
- 1. 如何理解高质量发展内涵?
- 2. 新时代社会主要矛盾是什么?
- 3. 共同富裕的重要意义是什么?
- 4. 什么是新发展理念?
- 5. 科技创新对发展的作用?
- 6. 乡村振兴战略的总要求是什么?
- 7. 社会主义核心价值观是什么?
三、 专业知识问答
- 1. 管理的四大职能,简单说说?
- 2. 什么是SWOT分析?举个实际例子说明下?
- 3. 波特五力模型里,五种竞争力量具体是哪些?
- 4. 目标管理(MBO)的核心思路是什么?
- 5. 马斯洛需求层次理论,具体内容有哪些?
- 6. 什么是核心竞争力?企业怎么构建自己的核心竞争力?
- 7. 市场营销的4P理论,具体指什么?
四、 综合素质面试问答
- 1. 考MBA的核心原因是什么?
- 2. 读MBA能帮你解决哪些职业困惑?
- 3. 和其他申请者比,你的核心优势是什么?
- 4. 未来3-5年职业有什么具体打算?
- 5. 你所在行业近年有什么变化?
- 6. 工作中遇过最棘手的事是什么?怎么解决的?
- 7. 和同事意见不合时怎么处理?
接下来,你最想要2026河北地质大学全日制MBA复试的完整资料来了(全科目,包含真题)!!!河北地质大学MBA复试急救资料PDF汇总目录,考来考去就这些东西!
老师总结:
面对河北地质大学MBA复试,考生要做到“战略上藐视,战术上重视”。0%的淘汰率让录取变得相对容易,但面试中的表现仍会影响老师对考生的印象,甚至可能影响未来的学习和发展机会。因此,要认真对待每一个复习环节,全力以赴展现自己的最佳状态。
复习时,要重点关注综合素质面试,这部分涵盖了职业经历、学习规划、专业知识、逻辑思维等多个方面。建议考生提前整理自己的工作成果和案例,结合管理理论进行分析,提高回答的深度和专业性。英语要注重口语表达能力的提升,多进行模拟问答练习,政治要掌握核心考点,确保回答准确无误。
资格审查材料要提前准备齐全,避免出现遗漏或错误。文末的复试资料是经过精心整理的核心内容,包含了各类真题和考点,能够帮助大家快速掌握复习重点。只要认真学习和练习,相信大家都能顺利通过复试,成为河北地质大学MBA的一员,实现自己的职业发展目标!

© 温馨提示:本文由作者海豚MBA张老师创作,未经著作权人允许禁止转载。
