【大白话讲考情】2026年海南师范大学MBA非全日制

复试面试真题已放在文末
复试面试真题已放在文末
【海南师范大学MBA项目及院校简介】
海南师范大学MBA项目紧密结合海南自贸港产业发展需求,课程设置突出实践性、创新性和国际化视野,注重培养学生的战略思维、决策能力和团队协作精神。项目拥有一支理论功底深厚、实践经验丰富的师资队伍,同时邀请行业专家、企业高管参与教学,通过案例分析、项目实践、企业参访等多种教学形式,提升学生解决实际管理问题的能力。
选择海南师范大学MBA,学生将充分享受海南自贸港建设带来的政策红利和发展机遇,依托学校的学科资源和地方产业优势,实现职业生涯的稳步提升,为区域经济社会发展贡献管理智慧和力量。
【大白话讲考情】海南师范大学MBA非全日制
客观分析一波,海南师范大学MBA非全日制复试整体淘汰率极低(一志愿淘汰率0%),复试时间预计在 2026 年 3 月 26 日-3 月 28 日,查分时间和复试时间间隔较短,所以大家需要提前准备复试,避免出分后时间紧张。整体上复试以面试+笔试为主,其中面试形式为个面,需要提前熟悉个面流程和答题技巧。
复习建议:一定要把真题作为复习的重点,我把真题及涵盖海南师范大学MBA复试英语口语、政治、专业综合面试的所有资料都放在文末了,大家下载后认真背诵,集中精力背诵9天就能基本掌握!!复习时间紧张,务必聚焦重点高频核心考点,避免盲目复习,文末的真题一定要仔细研读,资料一定要下载背诵,其实复试难度不大,认真准备就能上岸!!!
2026查分/复试时间/复试形式预测
海南师范大学MBA复试拟录取整体情况/淘汰率评估
复试各个分数段拟录取情况分析
海南师范大学MBA复试内容分析/成绩计算/资审材料
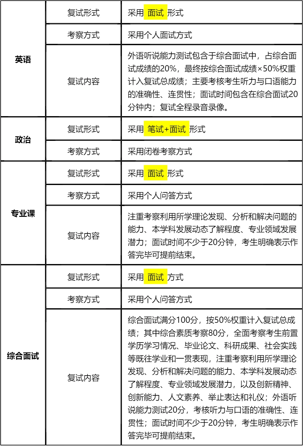
一、 整体复试情况概览
二、 各个学科的复试考察细节
三、 复试资格审查需要准备的材料
四、 同等学力加试科目
复试面试真题分享
一、 英语口语问答
- 1. Can you do a quick self-introduction?
- 2. What’s your greatest weakness? How do you overcome it?
- 3. How will the MBA degree help your future career?
- 4. Can you describe a challenging project you led?
- 5. How do you handle conflicts with your colleagues?
- 6. What motivates you to pursue an MBA at this stage?
- 7. Can you introduce your current job responsibilities briefly?
二、 政治理论问答
- 1. 如何理解高质量发展内涵?
- 2. 新时代社会主要矛盾是什么?
- 3. 中国式现代化的基本特征有哪些?
- 4. 共同富裕的重要意义是什么?
- 5. 新发展格局的核心是什么?
- 6. 乡村振兴战略的总要求是什么?
- 7. 社会主义核心价值观是什么?
三、 专业知识问答
- 1. 管理的四大职能,简单说说
- 2. 什么是SWOT分析?举个实际例子说明下
- 3. 波特五力模型里,五种竞争力量具体是哪些
- 4. 目标管理(MBO)的核心思路是什么
- 5. 双因素理论里的保健因素和激励因素,分别指什么
- 6. 企业战略的三个层次,简单阐述下
- 7. 市场营销的4P理论,具体指什么
四、 综合素质面试问答
- 1. 考MBA的核心原因是什么?
- 2. 读MBA能帮你解决哪些职业困惑?
- 3. 我们学校MBA最吸引你的点是什么?
- 4. 和其他申请者比,你的核心优势是什么?
- 5. 未来3-5年职业有什么具体打算?
- 6. 你所在行业近年有什么变化?
- 7. 工作中遇过最棘手的事是什么?怎么解决的?
接下来,你最想要2026海南师范大学MBA复试的完整资料来了(全科目,包含真题)!!!海南师范大学MBA复试急救资料PDF汇总目录,考来考去就这些东西!
老师总结:
第一点,从录取数据来看,海南师范大学MBA对一志愿考生非常友好,只要进入复试基本都能录取,但这并不意味着可以裸考。政治笔试是硬指标,闭卷考试要求考生必须熟练掌握相关政治理论知识,建议结合时事热点进行复习,提高答题的针对性和准确性。
第二点,英语听说能力测试包含在综合面试中,虽然占比不算特别高,但直接影响综合面试成绩。考生可以提前准备常见的英语面试问题及回答模板,多听多练,提升听力的敏感度和口语的流利度,避免因英语表现不佳拉低整体分数。
第三点,专业知识和综合素质面试注重考察考生的实践能力和解决问题的能力。考生要结合自身的工作实际,深入理解管理理论知识,能够用理论指导实践。同时,要注意面试礼仪,做到举止得体、表达清晰、逻辑严谨。文末的资料已经涵盖了核心考点和真题,认真背诵和练习,就能从容应对复试挑战!

© 温馨提示:本文由作者海豚MBA张老师创作,未经著作权人允许禁止转载。
