【大白话讲考情】贵州财经大学2026年MBA非全日制

复试面试真题已放在文末
复试面试真题已放在文末
【贵州财经大学MBA项目及院校简介】
贵州财经大学MBA项目依托学校财经学科优势,聚焦区域经济发展和企业管理实践需求,致力于培养具备扎实管理理论基础、较强实践能力和创新精神的复合型管理人才。项目课程体系紧密结合贵州地方经济特色和行业发展趋势,注重理论与实践的深度融合,通过案例教学、企业参访、项目实践等多种教学形式,提升学生解决实际管理问题的能力。
学校拥有一支经验丰富的师资队伍,既有深厚学术造诣的教授学者,也有具备丰富企业管理实践经验的双师型教师。同时,MBA项目广泛整合行业资源,与多家企业建立了合作关系,为学生提供优质的实习实践平台和就业渠道。选择贵州财经大学MBA,将助力学生在区域经济发展浪潮中实现职业晋升和个人价值提升。
【大白话讲考情】贵州财经大学MBA非全日制
客观分析一波,贵州财经大学MBA非全日制复试整体淘汰率36%,属于中等偏上淘汰水平,复试时间预计在 2026 年 3 月 30 日,查分后准备时间相对充裕,但仍需提前规划。整体复试以笔试+面试为主,其中面试形式为个面,需重点准备专业知识和综合素养展示。
复习建议:从分数段录取率来看,175分以上录取稳定性较高,150-160分段录取率仅50%,擦线考生需重点发力复试。真题是核心复习资料,文末整理了涵盖英语、政治、专业课、综合面试的完整真题题库,建议优先背诵高频考点。政治和专业课均为闭卷笔试,需提前梳理知识框架,合理分配时间背诵核心内容,避免临时抱佛脚。面试环节注重职业经历和管理思路的呈现,提前模拟练习可有效提升表达流畅度,文末真题务必认真研读,针对性准备应答思路!
2026查分/复试时间/复试形式预测
贵州财经大学MBA复试拟录取整体情况/淘汰率评估
复试各个分数段拟录取情况分析
贵州财经大学MBA复试内容分析/成绩计算/资审材料
一、 整体复试情况概览
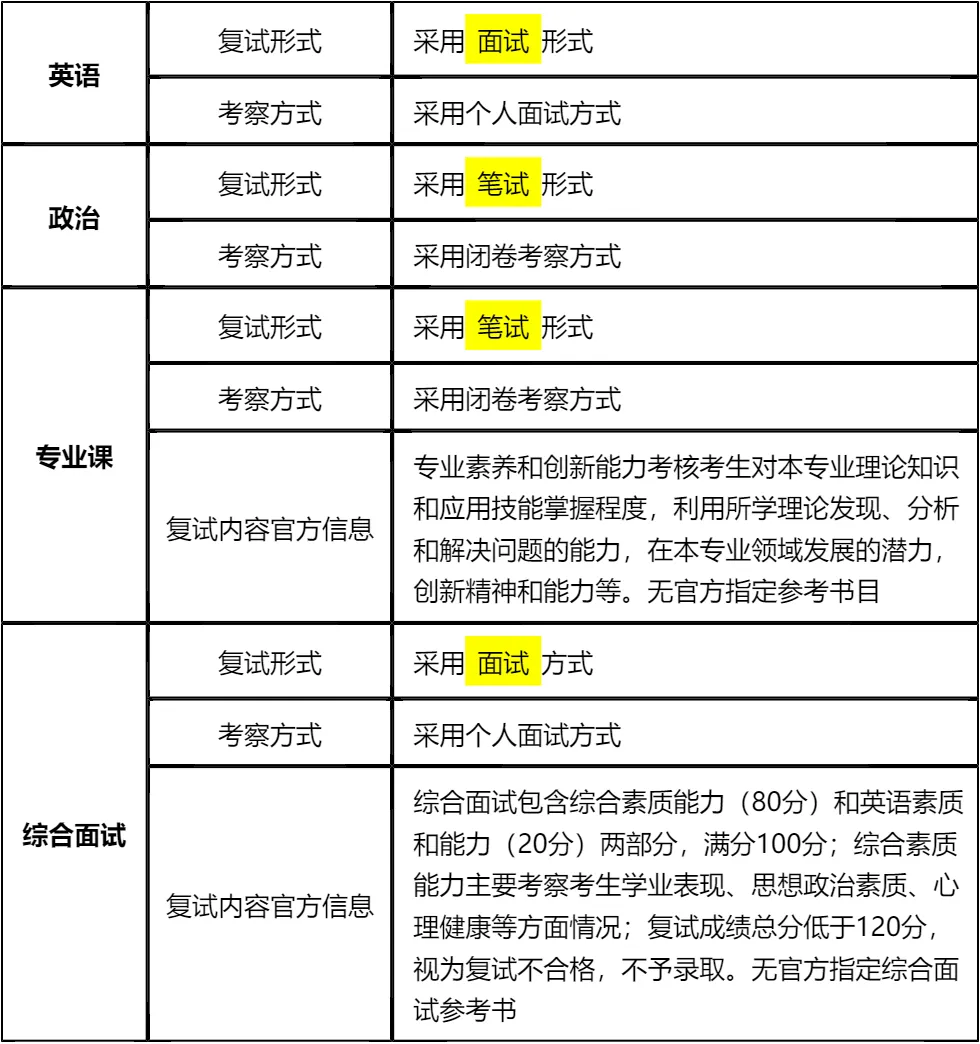
二、 各个学科的复试考察细节
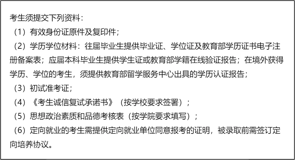
三、 复试资格审查需要准备的材料
四、 同等学力加试要求
复试面试真题分享
一、 英语口语问答
- 1. Can you do a quick self-introduction?
- 2. What’s your greatest weakness? How do you overcome it?
- 3. How will the MBA degree help your future career?
- 4. Can you describe a challenging project you led?
- 5. How do you handle conflicts with your colleagues?
- 6. What motivates you to pursue an MBA at this stage?
- 7. Can you introduce your current job responsibilities briefly?
二、 政治理论问答
- 1. 如何理解高质量发展内涵?
- 2. 新时代社会主要矛盾是什么?
- 3. 中国式现代化的基本特征有哪些?
- 4. 共同富裕的重要意义是什么?
- 5. 新发展理念的内涵是什么?
- 6. 乡村振兴战略的总要求是什么?
- 7. 如何理解“绿水青山就是金山银山”?
三、 专业知识问答
- 1. 管理的四大职能,简单说说?
- 2. 什么是SWOT分析?举个实际例子说明下?
- 3. 波特五力模型里,五种竞争力量具体是哪些?
- 4. 目标管理(MBO)的核心思路是什么?
- 5. 双因素理论里的保健因素和激励因素,分别指什么?
- 6. 企业战略的三个层次,简单阐述下?
- 7. 市场营销的4P理论,具体指什么?
四、 综合素质面试问答
- 1. 考MBA的核心原因是什么?
- 2. 读MBA能帮你解决哪些职业困惑?
- 3. 我们学校MBA最吸引你的点是什么?
- 4. 和其他申请者比,你的核心优势是什么?
- 5. 未来3-5年职业有什么具体打算?
- 6. 你所在行业近年有什么变化?
- 7. 工作中遇过最棘手的事是什么?怎么解决的?
接下来,你最想要2026贵州财经大学MBA复试的完整资料来了(全科目,包含真题)!!!贵州财经大学MBA复试急救资料PDF汇总目录,考来考去就这些东西!
老师总结:
第一点,从分数段录取率来看,175分以上是稳录区间,160分以下的考生面临较大淘汰风险,需要在复试中实现逆袭。笔试部分的政治和专业课没有指定参考书目,建议以真题为核心,梳理知识框架,重点掌握与实际工作和区域经济发展相关的知识点,提高知识应用能力。
第二点,面试采用个人面试形式,英语部分侧重听说能力,无需过度追求复杂句型,保证表达流畅、清晰即可。综合面试要提前梳理自己的职业经历、学业背景和职业规划,展现出与MBA项目的匹配度。同时,要关注思想政治素质和心理健康方面的考察,回答相关问题时要立场坚定、积极向上。
第三点,复习时间有限,要合理分配精力,笔试和面试兼顾,不要偏科。文末整理的真题资料涵盖了英语、政治、专业课和综合面试的高频考题,建议认真背诵和模拟练习,提高应试能力。相信只要保持良好的心态,做好充分的准备,就能在复试中脱颖而出,成功录取!

© 温馨提示:本文由作者海豚MBA张老师创作,未经著作权人允许禁止转载。
