【大白话讲考情】桂林电子科技大学2026年MBA非全日制

复试面试真题已放在文末
复试面试真题已放在文末
【桂林电子科技大学MBA项目及院校简介】
桂林电子科技大学MBA项目依托学校的工科优势和行业资源,致力于培养具备扎实管理理论基础、较强实践能力和创新精神的复合型管理人才。项目课程体系注重理论与实践结合,开设了市场营销、财务管理、运营管理、人力资源管理等核心课程,同时融入电子信息行业特色案例教学,帮助学生精准对接行业发展需求。
学校拥有一支兼具学术造诣和实践经验的师资队伍,同时广泛邀请企业高管、行业专家参与教学和指导,为学生提供丰富的实践机会和行业视野。桂林电子科技大学MBA项目强调学生综合素质的提升,通过案例分析、小组讨论、企业调研等多种教学形式,培养学生的决策能力、沟通能力和团队协作能力,助力学生在职业生涯中实现持续发展。
【大白话讲考情】桂林电子科技大学MBA非全日制
客观分析一波,桂林电子科技大学MBA非全日制复试整体淘汰率11%,属于中等淘汰水平,复试时间预计在 2026 年 3 月 20 日左右,查分后备考时间有限,需要提前规划复习。整体复试以笔试+面试为主,面试包含个人面试和无领导小组讨论,两种形式都需要重点准备,尤其是无领导小组讨论,需要提前熟悉流程和沟通技巧。
复习建议:真题是复习核心,我把涵盖桂林电子科技大学MBA复试英语口语、政治、专业综合面试的所有真题资料都放在文末了,下载后务必认真背诵,集中精力背诵10-12天可全面掌握核心考点!备考时间紧张,优先攻克高频重点题型,避免盲目复习。无领导小组讨论建议找同伴模拟练习,提升临场应变和组织协调能力,文末真题和资料一定要重点掌握,其实复试难度可控,只要针对性准备就能稳操胜券!!!
2026查分/复试时间/复试形式预测
桂林电子科技大学MBA复试拟录取整体情况/淘汰率评估
复试各个分数段拟录取情况分析
桂林电子科技大学MBA复试内容分析/成绩计算/资审材料
一、 整体复试情况概览
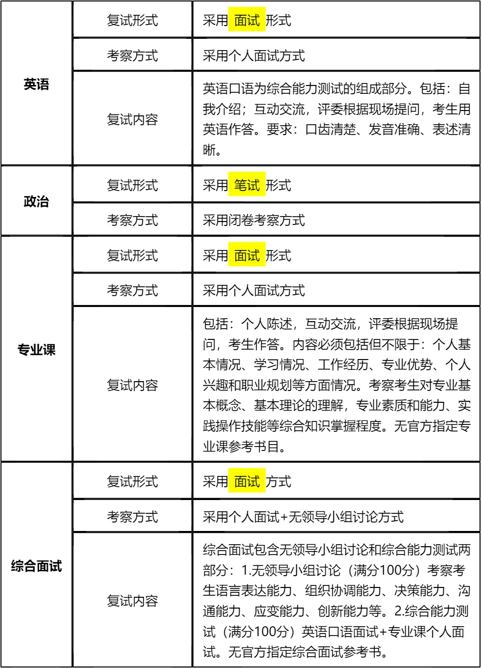
二、 各个学科的复试考察细节
三、 复试资格审查需要准备的材料
四、 同等学力加试科目
复试面试真题分享
一、 英语口语问答
- 1. Can you do a quick self-introduction?
- 2. What’s your greatest weakness? How do you overcome it?
- 3. How will the MBA degree help your future career?
- 4. Can you describe a challenging project you led?
- 5. How do you balance work and study during the MBA?
- 6. What do you expect to learn from the MBA curriculum?
- 7. Can you introduce your current job responsibilities briefly?
二、 政治理论问答
- 1. 如何理解高质量发展内涵?
- 2. 中国式现代化的基本特征有哪些?
- 3. 共同富裕的重要意义是什么?
- 4. 新发展理念的具体内容是什么?
- 5. 乡村振兴战略的总要求是什么?
- 6. 社会主义核心价值观是什么?
- 7. 如何理解“绿水青山就是金山银山”?
三、 专业知识问答
- 1. 管理的四大职能,简单说说?
- 2. 什么是SWOT分析?举个实际例子说明下?
- 3. 波特五力模型里,五种竞争力量具体是哪些?
- 4. 目标管理(MBO)的核心思路是什么?
- 5. 马斯洛需求层次理论,具体内容有哪些?
- 6. 企业战略的三个层次,简单阐述下?
- 7. 市场营销的4P理论,具体指什么?
四、 综合素质面试问答
- 1. 考MBA的核心原因是什么?
- 2. 读MBA能帮你解决哪些职业困惑?
- 3. 和其他申请者比,你的核心优势是什么?
- 4. 你所在行业近年有什么变化?
- 5. 工作中遇过最棘手的事是什么?怎么解决的?
- 6. 如何调动团队积极性?
- 7. 未来3-5年职业有什么具体打算?
接下来,你最想要2026桂林电子科技大学MBA复试的完整资料来了(全科目,包含真题)!!!桂林电子科技大学MBA复试急救资料PDF汇总目录,考来考去就这些东西!
老师总结:
第一点,从分数段录取率来看,169分是稳录取建议分数,擦线考生(142-155分)需要在复试中脱颖而出才能提高录取概率。复试成绩占比中,综合能力测试和无领导小组讨论占比高达90%,是复试的重中之重,必须重点投入时间准备。
第二点,英语面试以自我介绍和互动交流为主,难度不大,建议提前准备流畅的自我介绍,背诵常见问答模板,同时积累一些管理类相关英语词汇,提升表达准确性。专业课无指定参考书,需围绕管理核心理论和模型复习,比如SWOT分析、波特五力模型等,确保掌握基本概念和应用场景。
第三点,资格审查材料要提前准备齐全,尤其是学历认证和签字复印件,避免因材料问题影响复试。无领导小组讨论建议找同学组队模拟,熟悉不同角色的分工和沟通技巧,提升团队协作能力。文末的真题资料是精华,一定要认真背诵,结合自身情况调整回答思路,展现个人优势和潜力。相信只要付出足够的努力,就能顺利通过复试!
后来我找了几个一起复试的同学,每周组织2次模拟讨论,慢慢学会了倾听和协调。同时,我把文末的真题打印出来,每天早上背政治和英语,晚上梳理专业课和综合素质问答。政治笔试是闭卷,我重点背诵了高质量发展、共同富裕这些核心考点,考试时果然遇到了类似的题目。
复试当天,无领导小组讨论的题目是关于企业数字化转型的,刚好是我工作中接触过的领域,我主动承担了总结者的角色,梳理了大家的观点并补充了实际案例,得到了评委的认可。个人面试时,评委问了我SWOT分析的应用和职业规划,我结合自己的工作经历如实回答,没有刻意套模板。
最后顺利录取了,回头看,复试准备的关键就是真题背诵和模拟练习。特别感谢文末的资料,帮我节省了很多时间,让我能聚焦重点复习。建议大家一定要重视无领导小组讨论,多模拟多练习,真题也要反复背诵,相信付出就有回报!

© 温馨提示:本文由作者海豚MBA张老师创作,未经著作权人允许禁止转载。
