【大白话讲考情】2026年广西师范大学全日制MBA

复试面试真题已放在文末
复试面试真题已放在文末
【广西师范大学MBA项目及院校简介】
广西师范大学MBA项目依托学校多学科综合优势,聚焦区域经济发展需求,致力于培养具备良好职业道德、扎实管理理论基础、较强实践能力和创新精神的复合型管理人才。项目课程体系兼顾理论深度与实践应用,涵盖管理核心课程、专业方向课程和实践教学模块,注重培养学生的战略思维、团队协作和解决实际问题的能力。
学校拥有一支经验丰富的师资队伍,既有学术造诣深厚的教授,也有具备丰富企业管理实践经验的双师型教师。同时,项目通过企业参访、案例分析、专题讲座、实习实践等多种形式,为学生搭建理论联系实际的平台,助力学生提升职业竞争力,为区域经济社会发展贡献力量。
【大白话讲考情】广西师范大学全日制MBA
客观分析一波,广西师范大学全日制MBA复试整体淘汰率11%,属于中等偏低水平,复试时间预计在 2026 年 3 月 25 日,查分后准备时间相对充裕,但仍需提前规划。整体复试以笔试+面试为主,其中面试形式为个人面试,需要重点准备结构化问答技巧。
复习建议:从分数段录取情况来看,180分以上录取率达100%,160-180分段录取率82%,稳录取建议分数为182分。复习重点要放在政治笔试和专业课笔试上,无官方指定参考书需拓宽复习范围;面试部分需兼顾英语听说、专业知识和综合素质,文末真题一定要重点背诵,聚焦高频核心考点,提高复习效率,其实只要认真准备,上岸概率很大!!!
2026查分/复试时间/复试形式预测
广西师范大学MBA复试拟录取整体情况/淘汰率评估
复试各个分数段拟录取情况分析
广西师范大学MBA复试内容分析/成绩计算/资审材料
一、 整体复试情况概览
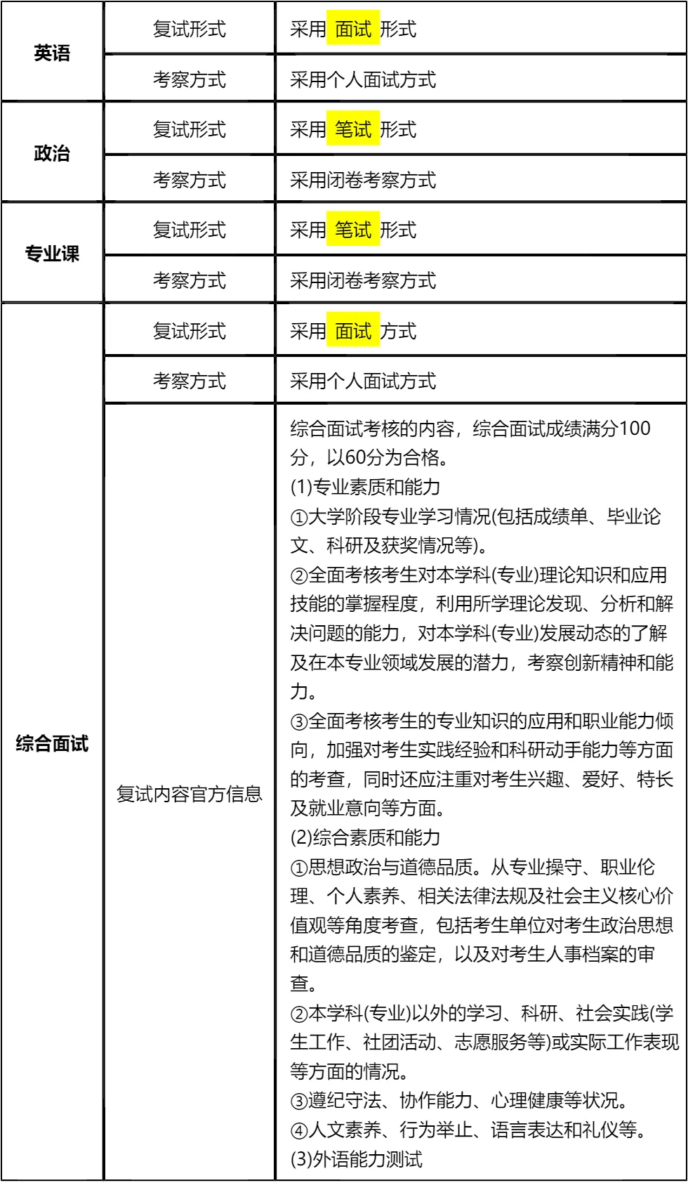
二、 各个学科的复试考察细节
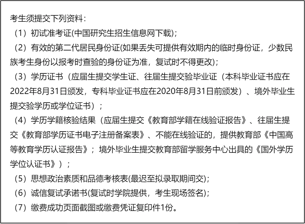
三、 复试资格审查需要准备的材料
四、 同等学力加试科目
复试面试真题分享
一、 英语口语问答
- 1. Can you do a quick self-introduction?
- 2. What’s your greatest weakness? How do you overcome it?
- 3. How will the MBA degree help your future career?
- 4. Can you describe a challenging project you led?
- 5. How do you balance work and study during the MBA?
- 6. What’s the most important decision you’ve made in your career?
- 7. How do you define leadership?
二、 政治理论问答
- 1. 如何理解高质量发展内涵?
- 2. 新时代社会主要矛盾是什么?
- 3. 共同富裕的重要意义是什么?
- 4. 新发展格局的核心是什么?
- 5. 乡村振兴战略的总要求是什么?
- 6. 社会主义核心价值观是什么?
- 7. 如何理解“绿水青山就是金山银山”?
三、 专业知识问答
- 1. 管理的四大职能,简单说说
- 2. 什么是SWOT分析?举个实际例子说明下
- 3. 波特五力模型里,五种竞争力量具体是哪些
- 4. 马斯洛需求层次理论,具体内容有哪些
- 5. 双因素理论里的保健因素和激励因素,分别指什么
- 6. 什么是核心竞争力?企业怎么构建自己的核心竞争力
- 7. 市场营销的4P理论,具体指什么
四、 综合素质面试问答
- 1. 考MBA的核心原因是什么?
- 2. 读MBA能帮你解决哪些职业困惑?
- 3. 和其他申请者比,你的核心优势是什么?
- 4. 未来3-5年职业有什么具体打算?
- 5. 你所在行业近年有什么变化?
- 6. 工作中遇过最棘手的事是什么?怎么解决的?
- 7. 和同事意见不合时怎么处理?
接下来,你最想要2026广西师范大学全日制MBA复试的完整资料来了(全科目,包含真题)!!!广西师范大学全日制MBA复试急救资料PDF汇总目录,考来考去就这些东西!
老师总结:
复试备考要做到“笔试面试两手抓”。笔试方面,政治和专业课均为闭卷,需重点记忆核心知识点和热点话题,尤其是政治部分要结合当下政策导向;专业课可围绕管理核心理论、经典模型展开复习,注重理论与实践结合。面试方面,综合面试是拉分关键,要提前模拟不同场景的问答,提升临场反应能力。
从录取数据来看,学校对一志愿考生较为友好,分数在180分以上的考生录取率达100%,只要保持稳定发挥即可。160-180分段考生需针对性补强短板,若笔试基础薄弱则重点强化知识点记忆,若面试经验不足则多进行模拟训练。
最后提醒大家,资格审查材料要提前准备齐全,避免因材料问题影响复试。文末的复试真题是经过筛选的高频考题,涵盖各个考察板块,认真背诵能极大提升复习效率。备考过程中要合理安排时间,劳逸结合,保持良好心态,相信大家都能在复试中取得好成绩,顺利进入广西师范大学MBA项目!

© 温馨提示:本文由作者海豚MBA张老师创作,未经著作权人允许禁止转载。
