【大白话讲考情】2026年中山大学全日制MBA

复试面试真题已放在文末
复试面试真题已放在文末
【中山大学MBA项目及院校简介】
中山大学MBA项目依托学校综合性学科优势和商科教育积淀,致力于培养具有全球视野、社会责任感、创新精神和实战能力的商界精英。项目注重理论与实践结合,课程体系涵盖工商管理核心领域,同时融入大湾区产业特色,开设金融科技、创新创业、供应链管理等特色方向。教学中汇聚了学术造诣深厚的教授和具备丰富实战经验的企业高管,通过案例教学、企业参访、国际交流等多元化形式,提升学生的综合管理能力。
中大MBA拥有广泛的校友网络和强大的行业资源,与众多知名企业建立了合作关系,为学生提供丰富的实习和就业机会。凭借地处大湾区的区位优势,项目紧密对接区域经济发展需求,助力学生在金融、科技、制造、服务等多个领域实现职业升级与突破,成为推动社会经济发展的骨干力量。
【大白话讲考情】中山大学全日制MBA
客观分析一波,中山大学全日制MBA复试整体淘汰率高达62%,竞争相当激烈,复试时间预计在 2026 年 3 月 30 日,查分后备考时间紧张,整体上复试以笔试+面试为主,其中面试包含无领导小组讨论和个人面试,形式多样,对考生综合能力要求高。
复习建议:从分数段录取率来看,221分以上稳录,210-220分录取率62%,200分以下录取率较低,所以分数不占优的同学要重点突破复试。一定要把真题作为复习核心,我把真题及涵盖英语、政治、专业课、综合面试的全套资料放在文末,下载后务必认真背诵练习,重点攻克无领导小组讨论技巧和专业知识问答,针对性提升沟通表达、团队协作和问题解决能力,文末资料一定要吃透,才能在高淘汰率中脱颖而出!!!
2026查分/复试时间/复试形式预测
中山大学MBA复试拟录取整体情况/淘汰率评估
复试各个分数段拟录取情况分析
中山大学MBA复试内容分析/成绩计算/资审材料
一、 整体复试情况概览
二、 各个学科的复试考察细节
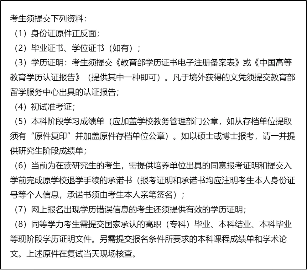
三、 复试资格审查需要准备的材料
复试面试真题分享
一、 英语口语问答
- 1. What’s your biggest strength in your career?
- 2. How will the MBA degree help your future career?
- 3. Can you describe a challenging project you led?
- 4. What motivates you to pursue an MBA at this stage?
- 5. How do you balance work and study during the MBA?
- 6. What’s the most important decision you’ve made in your career?
- 7. How do you define leadership?
二、 政治理论问答
- 1. 如何理解高质量发展内涵?
- 2. 新时代社会主要矛盾是什么?
- 3. 共同富裕的重要意义是什么?
- 4. 新发展格局的核心是什么?
- 5. 乡村振兴战略的总要求是什么?
- 6. 社会主义核心价值观是什么?
- 7. 如何理解“绿水青山就是金山银山”?
三、 专业知识问答
- 1. 管理的四大职能,简单说说?
- 2. 波特五力模型里,五种竞争力量具体是哪些?
- 3. 目标管理(MBO)的核心思路是什么?
- 4. 双因素理论里的保健因素和激励因素,分别指什么?
- 5. 什么是核心竞争力?企业怎么构建自己的核心竞争力?
- 6. 市场营销的4P理论,具体指什么?
- 7. 企业战略的三个层次,简单阐述下?
四、 综合素质面试问答
- 1. 考MBA的核心原因是什么?
- 2. 读MBA能帮你解决哪些职业困惑?
- 3. 和其他申请者比,你的核心优势是什么?
- 4. 未来3-5年职业有什么具体打算?
- 5. 你所在行业近年有什么变化?
- 6. 工作中遇过最棘手的事是什么?怎么解决的?
- 7. 和同事意见不合时怎么处理?
接下来,你最想要2026中山大学全日制MBA复试的完整资料来了(全科目,包含真题)!!!中山大学MBA复试急救资料PDF汇总目录,考来考去就这些东西!
老师总结:
第一点,中大MBA复试竞争激烈,核心在于“综合能力”的较量。初试分数只是敲门砖,复试中的无领导小组讨论和个人面试,更能体现考生的管理潜质。建议考生提前梳理自己的工作经历,提炼出能展现团队协作、问题解决、领导能力的案例,面试时结合专业知识灵活运用,让考官看到你的实战能力。
第二点,政治闭卷笔试虽然只占60分,但合格线是硬指标,不及格直接淘汰,必须高度重视。不需要死记硬背所有内容,重点关注核心政策和热点话题,理解其内涵和意义,能够有条理地阐述即可。英语个人面试要注重流畅度和表达逻辑,提前准备常见话题的应答模板,多开口练习,避免紧张导致表达卡顿。
第三点,心态和细节决定成败。面对62%的淘汰率,既要保持紧迫感,又不能过度焦虑。复试前多进行全真模拟,熟悉流程和节奏,提升应变能力。资格审查材料要提前准备齐全,避免因材料问题影响复试。文末的急救资料已经帮大家筛选了高频考点和真题,认真吃透,就能在复试中占据优势,祝大家顺利圆梦中大!
备考期间,我把重点放在了真题和专业知识的学习上。那份复试资料帮了我大忙,里面的专业知识真题涵盖了管理类核心理论,还有详细的解析,让我能够快速理解和掌握。我每天都会花2小时研究真题,结合解析梳理答题思路,同时学习商业案例分析的方法。为了克服内向的性格,我强迫自己参加各种模拟群面,从一开始的紧张失语,到后来能够主动表达自己的观点,慢慢找到了自信。
复试时,无领导小组讨论的案例是关于企业战略选择的,我运用了资料里学到的波特五力模型和SWOT分析方法,提出了自己的见解,得到了其他组员的认可。个人面试中,老师问到了专业知识和职业规划相关的问题,我都结合真题考点和自己的工作经历进行了回答。最终,我成功被录取了!真的很庆幸自己拿到了这份宝贵的资料,也感谢那个努力坚持的自己。

© 温馨提示:本文由作者海豚MBA张老师创作,未经著作权人允许禁止转载。
