【大白话讲考情】汕头大学2026年MBA非全日制

复试面试真题已放在文末
复试面试真题已放在文末
【汕头大学MBA项目及院校简介】
汕头大学MBA项目以“培养具有社会责任感、全球视野和创新能力的商界精英”为使命,课程体系融合了前沿管理理论与本土商业实践,注重案例教学、实践调研和国际交流。项目拥有一支兼具学术造诣和行业经验的师资队伍,同时邀请企业高管、行业专家担任实践导师,为学生提供全方位的职业发展支持。
汕头大学MBA项目强调知行合一,通过企业参访、项目实践、创业大赛等多种形式,帮助学生将理论知识转化为实际管理能力。学校完善的校友网络和产学研合作平台,为学生提供了丰富的资源对接和职业发展机会,助力学生在激烈的市场竞争中脱颖而出。
【大白话讲考情】汕头大学MBA非全日制
客观分析一波,汕头大学MBA非全日制复试整体淘汰率较低(仅5%),复试时间预计在 2026 年 3 月 23 日,查分后准备时间相对紧张,建议提前启动复试备考。整体复试形式为笔试+面试,其中面试包含个人面试和无领导小组讨论,需要同时准备两种面试形式的技巧和策略。
复习建议:核心抓真题和高频考点,政治为开卷笔试但需提前熟悉资料框架,英语面试以日常交流和职业相关话题为主,专业课需掌握管理类核心理论并能结合实例分析。文末整理了涵盖英语、政治、专业课、综合面试的完整真题资料,集中背诵10天即可全面覆盖!备考重点突出,无需盲目刷题,聚焦核心考点就能高效通关,文末资料务必下载背诵,难度不大但需认真对待!
2026查分/复试时间/复试形式预测
汕头大学MBA复试拟录取整体情况/淘汰率评估
复试各个分数段拟录取情况分析
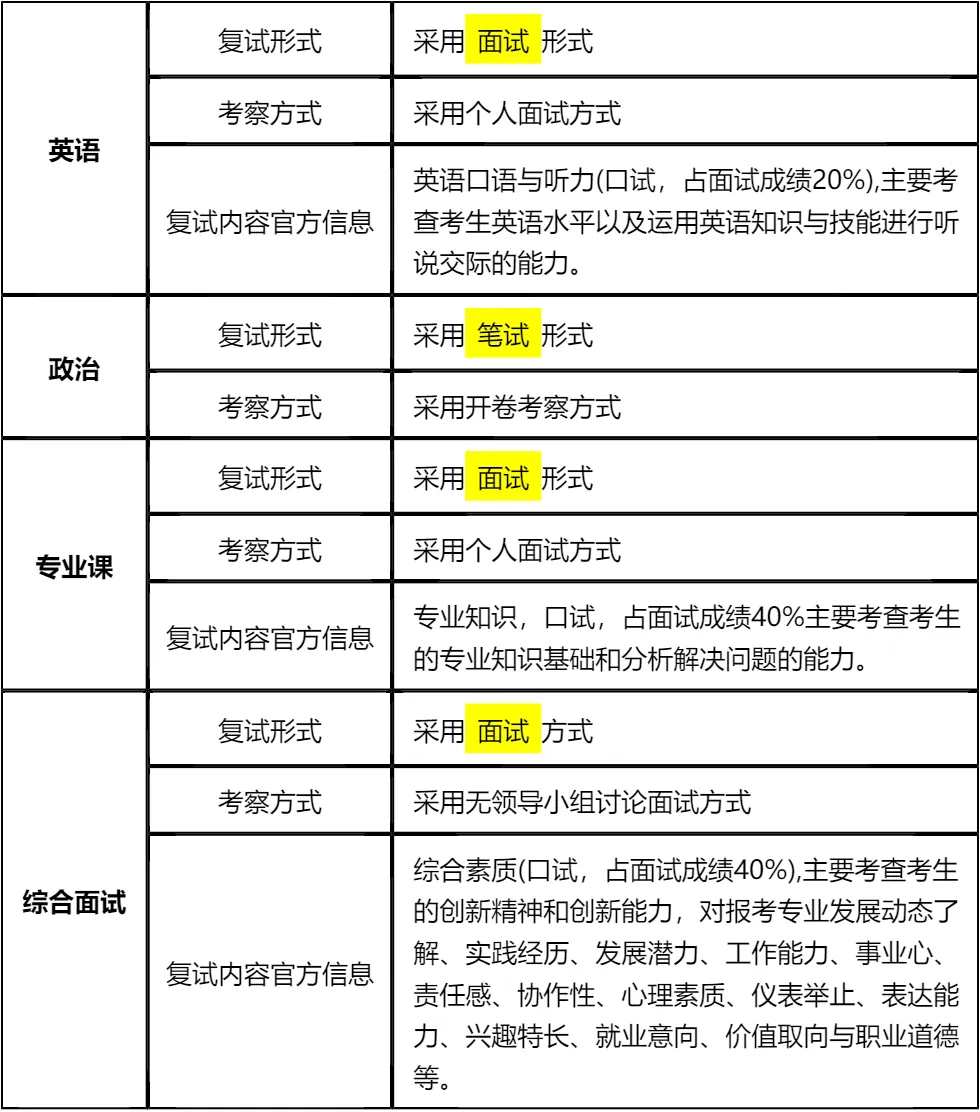
汕头大学MBA复试内容分析/成绩计算/资审材料
一、 整体复试情况概览
二、 各个学科的复试考察细节
三、 复试资格审查需要准备的材料
四、 同等学力加试科目
复试面试真题分享
一、 英语口语问答
- 1. Can you do a quick self-introduction?
- 2. What’s your biggest strength in your career?
- 3. Why did you choose our university’s MBA program?
- 4. How will the MBA degree help your future career?
- 5. Can you describe a challenging project you led?
- 6. How do you handle conflicts with your colleagues?
- 7. What motivates you to pursue an MBA at this stage?
二、 政治理论问答
- 1. 如何理解高质量发展内涵?
- 2. 新时代社会主要矛盾是什么?
- 3. 中国式现代化的基本特征有哪些?
- 4. 共同富裕的重要意义是什么?
- 5. 新发展格局的核心是什么?
- 6. 科技创新对发展的作用?
- 7. 乡村振兴战略的总要求是什么?
三、 专业知识问答
- 1. 管理的四大职能,简单说说
- 2. 什么是SWOT分析?举个实际例子说明下
- 3. 波特五力模型里,五种竞争力量具体是哪些
- 4. 目标管理(MBO)的核心思路是什么
- 5. 马斯洛需求层次理论,具体内容有哪些
- 6. 双因素理论里的保健因素和激励因素,分别指什么
- 7. 什么是核心竞争力?企业怎么构建自己的核心竞争力
四、 综合素质面试问答
- 1. 考MBA的核心原因是什么?
- 2. 读MBA能帮你解决哪些职业困惑?
- 3. 我们学校MBA最吸引你的点是什么?
- 4. 和其他申请者比,你的核心优势是什么?
- 5. 未来3-5年职业有什么具体打算?
- 6. 你所在行业近年有什么变化?
- 7. 工作中遇过最棘手的事是什么?怎么解决的?
接下来,你最想要2026汕头大学MBA复试的完整资料来了(全科目,包含真题)!!!汕头大学MBA复试急救资料PDF汇总目录,考来考去就这些东西!
老师总结:
汕头大学MBA复试淘汰率低,整体难度适中,核心在于做好细节准备。首先,政治为开卷考试,虽可携带资料,但需提前梳理知识框架和热点考点,避免考试时找不到重点浪费时间。建议将核心知识点整理成思维导图,方便快速查阅。
其次,面试是重中之重,占复试成绩70%。无领导小组讨论需要提前组队模拟,练习观点表达、倾听他人意见和团队协作能力,避免沉默或过于强势。个人面试部分,要结合自身工作经历准备专业知识问答,做到理论联系实际,展现分析和解决问题的能力。
最后,英语面试以日常交流和职业相关话题为主,难度不大,提前准备自我介绍、职业规划等高频话题的模板,反复练习发音和流畅度即可。文末整理的真题资料涵盖所有考察板块,认真背诵并结合模拟练习,上岸概率极高,祝大家顺利录取!

© 温馨提示:本文由作者海豚MBA张老师创作,未经著作权人允许禁止转载。
