【大白话讲考情】2026年南方科技大学MBA非全日制

复试面试真题已放在文末
复试面试真题已放在文末
【南方科技大学MBA项目及院校简介】
南科大MBA项目课程体系强调“技术+管理”深度融合,开设了数字化转型、科技创新管理、金融科技等特色方向,采用案例教学、项目制学习、企业参访等多元化教学模式。项目汇聚了海内外顶尖师资,既有学术造诣深厚的教授,也有具备丰富实战经验的企业高管和行业专家。此外,南科大拥有完善的创新创业支持体系和广泛的行业资源,为MBA学员提供了优质的学习平台和职业发展机遇,助力学员在激烈的市场竞争中脱颖而出。
【大白话讲考情】南方科技大学MBA非全日制
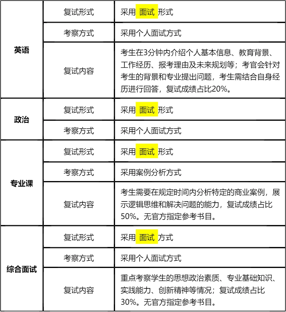
客观分析一波,南方科技大学MBA非全日制复试整体淘汰率较低(9%左右),复试时间预计在 2026 年 3 月 23 日左右,查分后准备时间有限,建议大家提前启动复试备考。整体复试形式为纯面试,无笔试环节,包含综面、英语、案例分析三大核心板块,其中案例分析占比最高(50%),是复试成败的关键,需要重点准备商业案例分析思路和逻辑表达能力。
复习建议:案例分析是重中之重,建议多研读商业经典案例,掌握SWOT、波特五力模型等分析工具的实际应用;英语和综合面试需结合自身背景提前准备素材,真题是核心复习资料,文末整理了涵盖英语、政治、专业课、综合面试的完整真题及备考资料,下载后针对性背诵练习,集中精力准备1-2周即可高效应对!无需盲目拓展,聚焦核心考点和高频问题,复试通关概率很高!
2026查分/复试时间/复试形式预测
南方科技大学MBA复试拟录取整体情况/淘汰率评估
复试各个分数段拟录取情况分析
南方科技大学MBA复试内容分析/成绩计算/资审材料
一、 整体复试情况概览
二、 各个学科的复试考察细节
三、 复试资格审查需要准备的材料
复试面试真题分享
一、 英语口语问答
- 1. Why did you choose our university’s MBA program?
- 2. How will the MBA degree help your future career?
- 3. Can you describe a challenging project you led?
- 4. What are your short-term career goals after MBA graduation?
- 5. How do you balance work and study during the MBA?
- 6. What’s the most important decision you’ve made in your career?
- 7. Can you talk about a failure you experienced and what you learned?
二、 政治理论问答
- 1. 如何理解高质量发展内涵?
- 2. 中国式现代化的基本特征有哪些?
- 3. 共同富裕的重要意义是什么?
- 4. 新发展理念的核心是什么?
- 5. 科技创新对发展的作用?
- 6. 社会主义核心价值观是什么?
- 7. 如何理解“绿水青山就是金山银山”?
三、 专业知识问答
- 1. 什么是SWOT分析?举个实际例子说明下。
- 2. 波特五力模型里,五种竞争力量具体是哪些?
- 3. 目标管理(MBO)的核心思路是什么?
- 4. 双因素理论里的保健因素和激励因素,分别指什么?
- 5. 企业战略的三个层次,简单阐述下。
- 6. 市场营销的4P理论,具体指什么?
- 7. 什么是核心竞争力?企业怎么构建自己的核心竞争力?
四、 综合素质面试问答
- 1. 考MBA的核心原因是什么?
- 2. 和其他申请者比,你的核心优势是什么?
- 3. 你所在行业近年有什么变化?
- 4. 工作中遇过最棘手的事是什么?怎么解决的?
- 5. 和同事意见不合时怎么处理?
- 6. 如何调动团队积极性?
- 7. 未来3-5年职业有什么具体打算?
接下来,你最想要2026南方科技大学MBA复试的完整资料来了(全科目,包含真题)!!!南方科技大学MBA复试急救资料PDF汇总目录,考来考去就这些东西!
老师总结:
首先,南科大MBA复试最大的特点是“案例为王”,50%的分值占比意味着案例分析直接决定录取结果。建议大家聚焦核心分析工具,如SWOT、波特五力、波士顿矩阵等,每天练习1-2个商业案例,形成固定的分析框架,确保在规定时间内逻辑清晰、重点突出地完成作答。
其次,英语面试的3分钟自我介绍是必考题,必须提前打磨内容,既要涵盖个人基本信息、工作经历,也要突出报考南科大的理由和未来规划,避免泛泛而谈。综合面试中,思想政治素质、专业基础和实践能力是考察重点,需结合自身工作经验准备具体案例,做到言之有物。
最后,复试淘汰率仅9%,且大部分分数段录取率100%,大家无需过度焦虑。文末的真题资料已涵盖所有考察板块,下载后针对性背诵练习,同时提前准备好资格审查材料,尤其是个人简历要突出优势。相信只要认真准备,保持良好心态,就能顺利上岸南科大MBA!
后来偶然看到这份南科大MBA复试资料,里面不仅有案例分析的答题框架,还有大量真题和参考答案。我按照资料里的方法,每天练习2个商业案例,从审题到分析再到表达,一步步形成自己的逻辑。英语部分,我根据资料里的高频问题,准备了3分钟的自我介绍和10个常见问题的应答,反复背诵打磨。
复试那天,案例分析考的是互联网企业的转型问题,刚好是我练习过的类似题型,我按照“SWOT分析+核心矛盾拆解+解决方案”的思路流畅作答。英语面试的问题也在资料里出现过,应答非常顺利。综合面试中,考官问了我的工作经历和职业规划,我结合资料里的建议,突出了自己的运营管理经验和与南科大MBA项目的契合度。
最后成功上岸,真的要感谢这份资料!它帮我节省了大量搜集资料的时间,让我能聚焦核心考点高效备考。建议和我一样的擦线考生,一定要抓住复试这个逆袭的机会,针对性准备案例分析和面试问答,相信自己也能成功!

© 温馨提示:本文由作者海豚MBA张老师创作,未经著作权人允许禁止转载。
